Extended Data Fig. 1: ILC subsets display distinct metabolic features.
From: Proline uptake promotes activation of lymphoid tissue inducer cells to maintain gut homeostasis

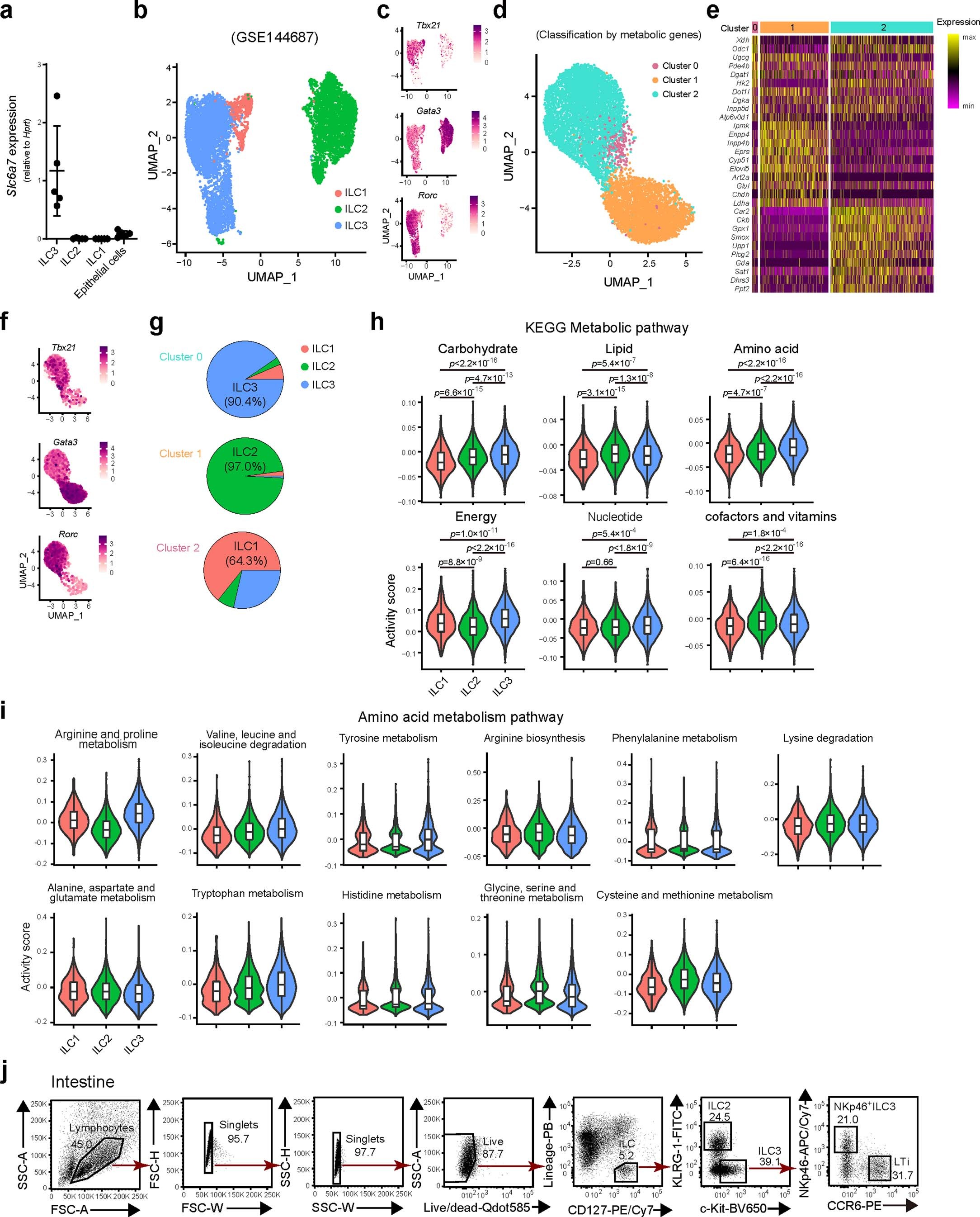
a, Expression of Slc6a7 in intestinal ILC3, ILC2, ILC1 and epithelial cells, as assessed by real-time qPCR and normalized to Hprt (n = 5 per group). b, UMAP visualization of intestinal ILCs (from GSE144687). c, Expression of ILC1, ILC2 and ILC3 master transcription factors Tbx21, Gata3 and Rorc in different ILC clusters. d, UMAP visualization of intestinal ILCs using metabolic pathway associated genes in KEGG. e, Heatmap profiling of top 10 differentially expressed metabolic genes in the three clusters in d. f, Expression of Tbx21, Gata3 and Rorc in the three clusters in d. g, Pie diagram showing the distribution of ILC1, ILC2, and ILC3, as annotated in b, in the three clusters in d. h, Violin plots showing the enrichment of major KEGG metabolic pathways in ILC1, ILC2 and ILC3 using GSVA (n = 548, 3253 or 4418 per group). i, Violin plots showing the enrichment of amino acid metabolism in ILC1, ILC2 and ILC3 using GSVA (n = 548, 3253 or 4418 per group). j, Gating strategy for cell sorting of distinct ILC subsets, including LTi, NKp46+ ILC3 and ILC2. Data were representative of at least three independent experiments (a, j). Data were presented as the mean ± s.e.m (a). For box plots, the three horizontal lines of the box represented the third quartile, median and first quartile, respectively, from top to bottom. The whiskers below and above the box represented maximum and minimum of data no more than 1.5-fold IQR (inter-quartile range) from the hinge (h,i). The statistical significance was determined by two-sided unpaired Mann-Whitney U test (h).