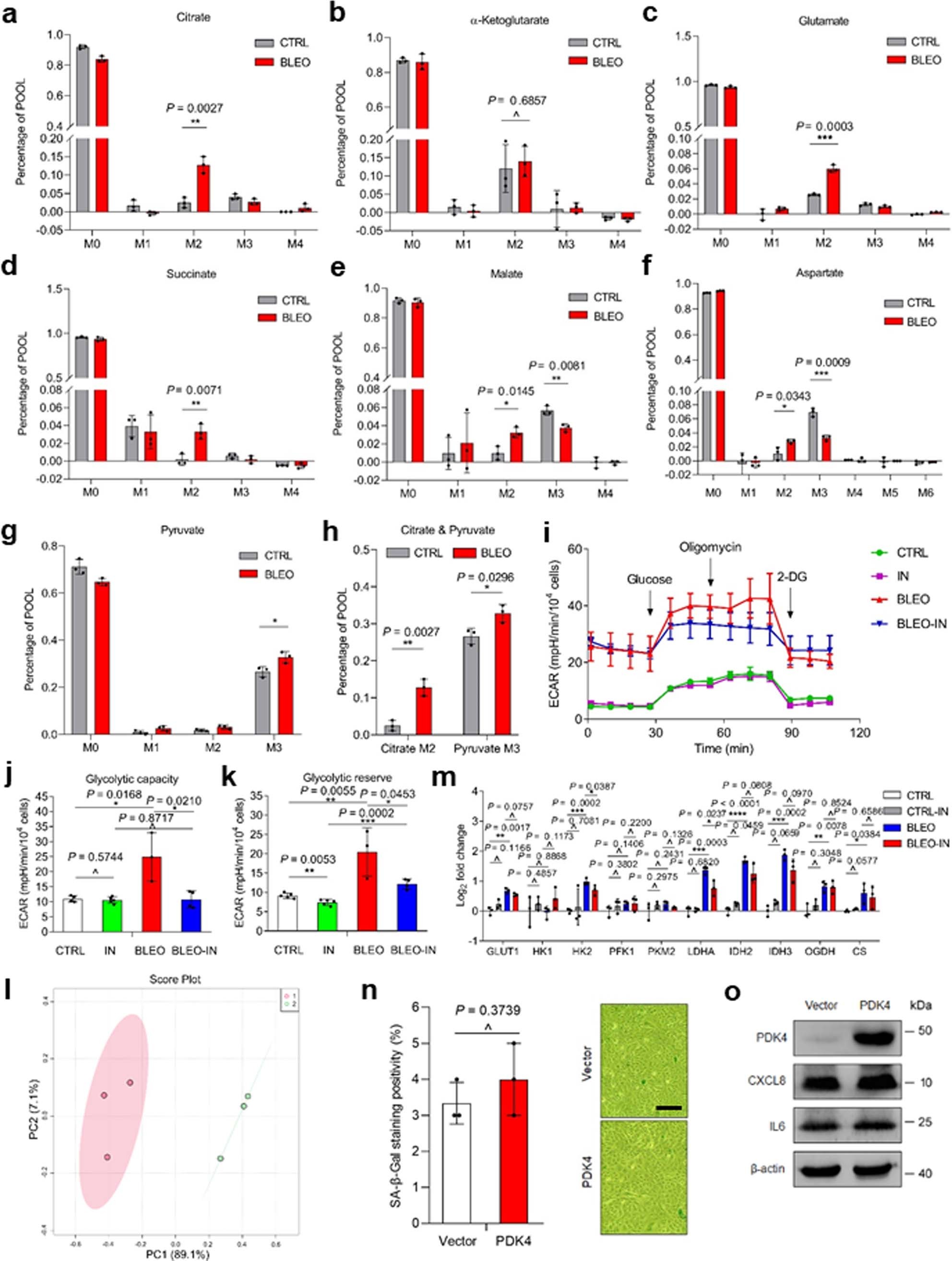
Extended Data Fig. 3: Senescent cells manifest glucose metabolic properties distinct from normal and cancer cells.
From: PDK4-dependent hypercatabolism and lactate production of senescent cells promotes cancer malignancy

a-g. Analysis of gas chromatography-mass spectrometry (GC–MS) to determine isotope labeling of individual specific metabolites. Retrieved data comprised mass intensities for the lightest isotopomer (without any heavy isotopes, M0) and isotopomers with increasing unit mass (up to M6) relative to M0. Mass distributions normalized by dividing by the sum of M0 to M6 and corrected for the natural abundance of heavy isotopes of the elements H, N, O, Si and C, with matrix-based probabilistic methods as described in Methods, and implemented in MATLAB. h. Statistic comparison of citrate M2 and pyruvate M3 in control and senescent cells induced by BLEO treatment. i. Extracellular acidification rate (ECAR) profile of stromal cells was determined using a Glycolysis Stress Test kit. j. Measurement of the glycolyic capacity of stromal cells. Data derived from ECAR assays and presented in mpH/min. k. Assessment of the glycolytic reserve of stromal cells. Data derived from ECAR assays and presented in mpH/min. l. Principal component analysis (PCA) of global metabolites assayed by metabolite profiling approaches. m. Quantitative RT-PCR to examine expression of glucose uptake and metabolism-associated genes after PSC27 cells were subject to individual treatment as indicated. n. Evaluation of cellular senescence of PSC27 cells by SA-β-Gal staining. Left, comparative statistics. Right, representative images. Scale bar, 100 μm. o. Immunoblot analysis of PDK4, CXCL8, IL6 expression in stromal cells expressing exogenous PDK4. Vector, control cells transduced with an empty vector. PDK4, cells transduced with a PDK4 construct. Data in all bar plots are shown as mean ± S.D. and represent 3-5 biological replicates. Data in o are representative of two independent experiments. P values were calculated by two-sided unpaired Student’s t-tests (a-h, j-k, m-n). ^, P > 0.05. * P < 0.05. ** P < 0.01. *** P < 0.001. **** P < 0.0001.