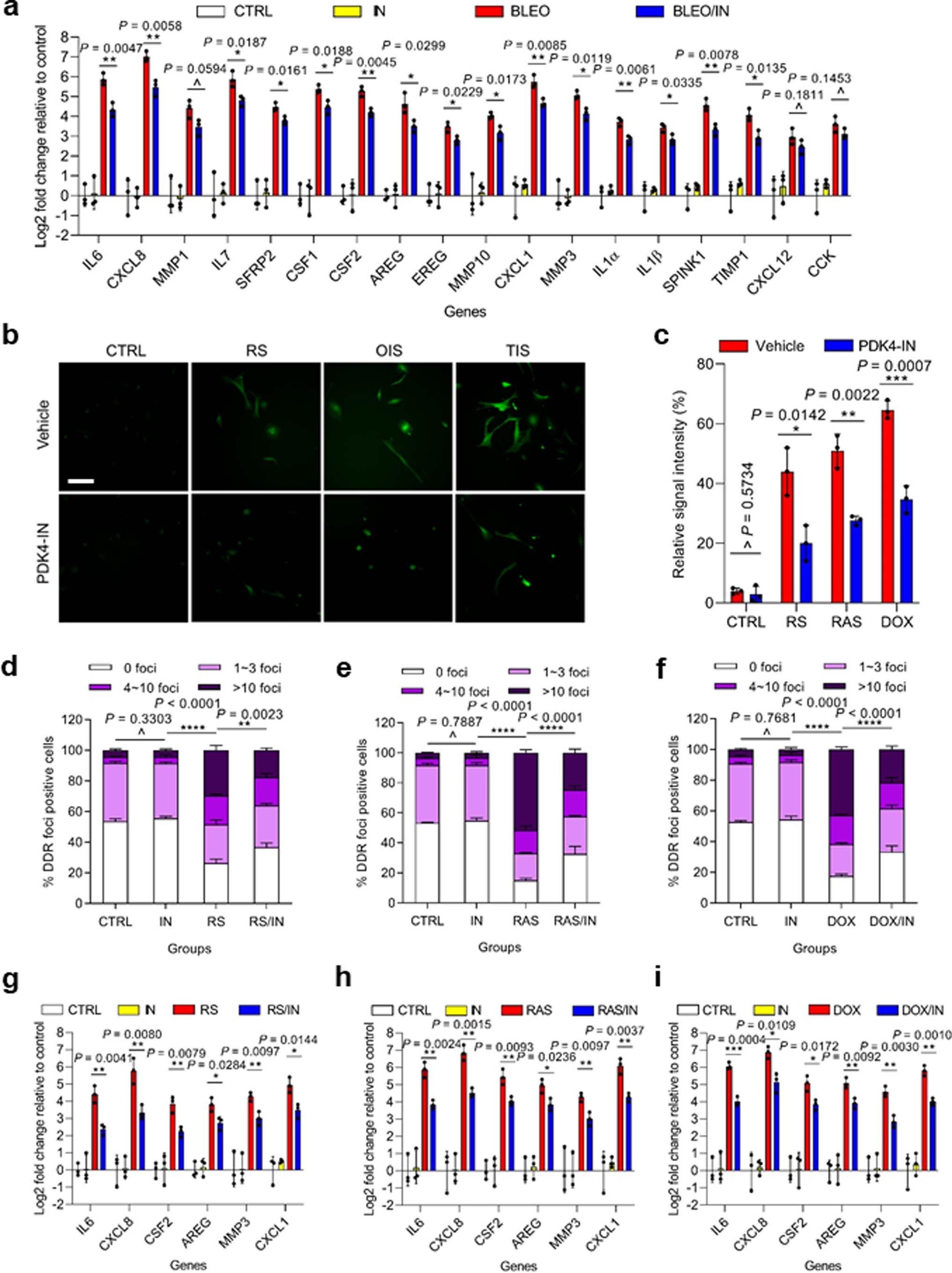
Extended Data Fig. 8: Impact of PDK4 targeting on SASP expression, ROS production and DNA damage intensity.
From: PDK4-dependent hypercatabolism and lactate production of senescent cells promotes cancer malignancy

a. Transcript-based quantitative examination of typical SASP factors expressed by PSC27 cells upon treatment with the genotoxic agent BLEO and/or PDK4 inhibitor PDK4-IN (IN). Data normalized to CTRL group per factor. b. Measurement of ROS levels with DCFH-DA, a cell-permeable fluorescent probe sensitive to alterations in cellular redox state. PSC27 cells allowed to reach replicative exhaustion (RS), engineered to overexpress HRasG12V (OIS) or subject to genotoxic stress by doxorubicin (TIS). Scale bar, 10 μm. c. Relative quantification and statistical comparison of DCF signals in each sample as described in b. d. Comparative statistics of DDR intensity in PSC27 cells undergoing RS and/or treated by PDK4-IN. DDR classified into four sub-categories including 0 foci, 1-3 foci, 4-10 foci and >10 foci per cell. e. Comparative statistics of DDR intensity in PSC27 cells undergoing HRasG12V-induced OIS and/or treated by PDK4-IN. f. Comparative statistics of DDR intensity in PSC27 cells undergoing DOX-induced TIS and/or treated by PDK4-IN. g. Quantitative RT-PCR-based transcript assay of representative SASP factors expressed by PSC27 cells undergoing RS and/or upon treatment with PDK4-IN. h. Quantitative RT-PCR-based transcript assay of representative SASP factors expressed by PSC27 cells upon senescence induced by the oncogene HRasG12V and/or treatment with PDK4-IN. i. Quantitative RT-PCR-based transcript assay of representative SASP factors expressed by PSC27 cells upon senescence induced by the genotoxic agent DOX and/or treatment with PDK4-IN. Data in all bar plots are shown as mean ± S.D. and represent 3 biological replicates. All P values were calculated by two-sided unpaired Student’s t-tests (a, c, g-i) or two-way ANOVA (d-f). ^, P > 0.05, *, P < 0.05. **, P < 0.01. ***, P < 0.001. ****, P < 0.0001.