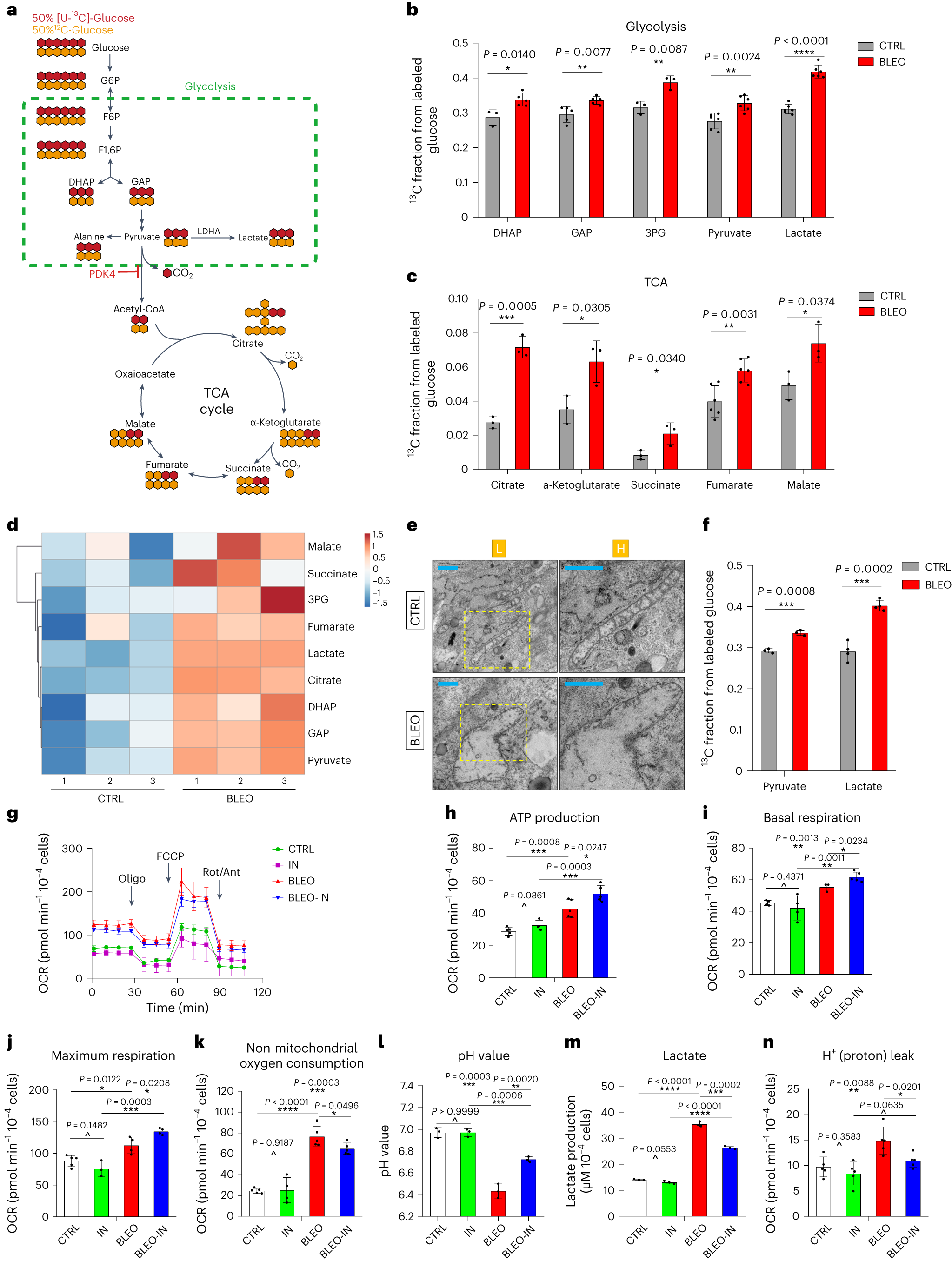
Fig. 2: Senescent cells display a distinct glucose metabolism profile.
From: PDK4-dependent hypercatabolism and lactate production of senescent cells promotes cancer malignancy

a, A schematic molecular roadmap briefly outlining the landscape of glucose metabolism in mammalian cells. b, Partial metabolic profiling (glycolysis) of senescent cells induced by BLEO and incubated with uniformly labeled [U-13C6]-glucose. Results from GC–MS analysis of metabolites as indicated. c, Partial metabolic profiling (TCA cycle) of senescent cells induced by BLEO and incubated with uniformly labeled [U-13C6]-glucose. Results from GC–MS analysis of metabolites as indicated. d, Heat map depicting changes of glucose catabolism-associated metabolites as measured for senescent cells by GC–MS. e, Representative TEM images showing the ultrastructural profile of mitochondria in PSC27. L, low resolution; H, high resolution. Scale bars, 1.0 μm. f, Measurement of extracellular fluids with an XF24 Extracellular Flux Analyzer. Pyruvate and lactate were assayed. g, OCR of stromal cells was measured using an XF24 Extracellular Flux Analyzer. All Seahorse data were normalized with cell numbers, with metabolic parameters automatically calculated by WAVE software equipped in Seahorse. OCR, oxygen consumption rate; Oligo, oligomycin; FCCP, carbonyl cyanide 4-(trifluoromethoxy) phenylhydrazone; Rot, rotenone; Ant, antimycin; IN, PDK4-IN (PDK4 inhibitor, 5 μM). h, Measurement of ATP production by PSC27. ATP production measured as (last rate measurement before Oligo injection) minus (minimum rate measurement after Oligo injection). i, Assessment of basal respiration as an essential element of the senescence-associated metabolism program. j, Examination of maximal respiration as another fundamental element of the senescence-associated metabolism program. k, Assessment of non-mitochondrial oxygen consumption in stromal cells. l, Measurement of pH values in stromal cells. m, Determination of lactate production in stromal cells. n, Examination of the leak of H+ (proton) from mitochondria of stromal cells. Data in all bar plots are shown as mean values ± s.d. and represent 3 (l,m) or 3–6 (b,c,f–k,n) biological replicates. P values were calculated by two-sided unpaired Student’s t-tests (b,c,f,h–n). ^P > 0.05; *P < 0.05; **P < 0.01; ***P < 0.001; ****P < 0.0001.