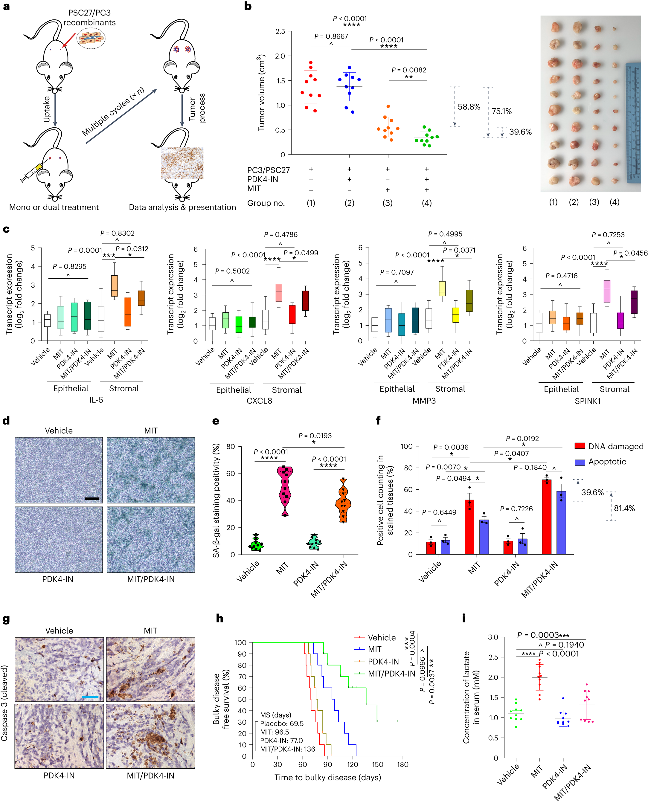
Fig. 5: Therapeutically targeting PDK4 promotes anticancer outcome.
From: PDK4-dependent hypercatabolism and lactate production of senescent cells promotes cancer malignancy

a, Schematic workflow of experimental procedure. Two weeks after subcutaneous implantation and tissue recombinant uptake, animals received metronomic treatments. b, Statistical profiling of tumor end volumes. PC3 xenografted alone or together with PSC27 to the hind flank of animals. MIT and PDK4-IN administered either alone or concurrently to induce tumor regression. Representative tumor images (right). c, Transcript assessment of canonical SASP factors in stromal cells isolated from tumors. Tissues from animals subject to LCM isolation, total RNA preparation and expression assays. The group measured as of the lowest value was used as normalization baseline per factor. d, Representative IHC images of SA-β-gal staining profile of tissues isolated from placebo or drug-treated animals. Scale bar, 100 μm. e, Comparative statistics of SA-β-gal staining for mouse tissues described in d. f, Statistical assessment of DNA-damaged and apoptotic cells in tumor specimens analyzed in d. Values are presented as a percentage of cells positively stained by IHC with antibodies against γ-H2AX or caspase 3 (cleaved). g, Representative IHC images of caspase 3 (cleaved) in tumors at the end of therapeutic regimens. Biopsies of placebo-treated animals served as negative controls for drug-treated mice. Scale bars, 100 μm. h, Bulky DFS plotted against the time of implantation until animal death attributed to advanced bulky disease development. MS, median survival. P values calculated by two-sided log-rank (Mantel–Cox) tests. i, Measurement of circulating lactate in peripheral blood of mice that underwent therapeutic regimen involving MIT and/or PDK4-IN. Data in all dot, bar or violin graphs are shown as mean ± s.d. For animal assays, n = 10 (b,c,e,h,i) and n = 3 (f). For the box-and whiskers-graphs (c), minima, maxima, median, 25th and 75th percentiles are shown, with whiskers indicating smallest and largest values. P values were calculated by two-sided unpaired Student’s t-tests (b,c,e,f,i) or log-rank (Mantel–Cox) tests (h). MIT, mitoxantrone. ^P > 0.05; *P < 0.05; **P < 0.01; ***P < 0.001; ****P < 0.0001.