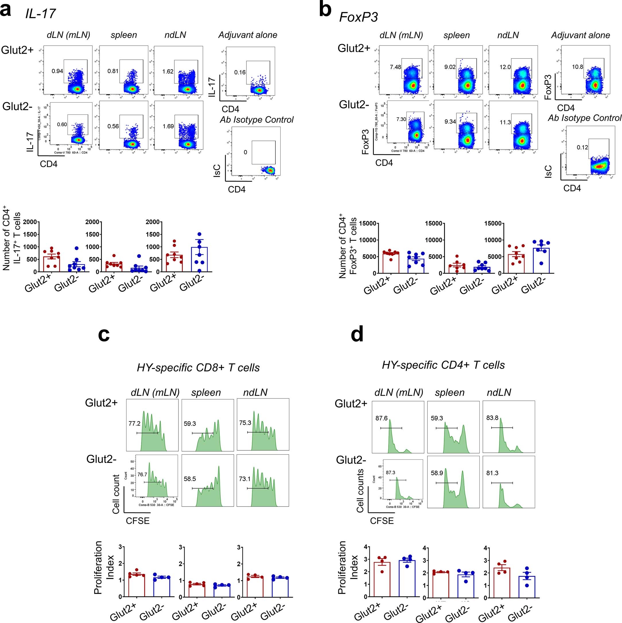
Extended Data Fig. 3: Cytokine production by Glut2- primed T cells and function of Glut2- antigen presenting cells.
From: The glucose transporter 2 regulates CD8+ T cell function via environment sensing

(a-b) Glut2+ or Glut2- chimera mice were primed and boosted (7 days apart) with intra-peritoneal (IP) injection of 750 µg ovalbumin protein plus 50 µg Poly(I:C) adjuvant or adjuvant alone. After 7 days, T cells were separately harvested from mesenteric lymph nodes (draining LN, dLN), inguinal and axillary (non-draining LNs, ndLN) and the spleen. Expression of IL-17 (a) and FoxP3 (b) were assessed by flow cytometry. Representative dot plots are shown. Staining with an isotype-matched control antibody and adjuvant control alone are shown on the right-hand side of each set of dot plots. The mean number of IL-17+ and FoxP3+ from three independent experiments of identical design is shown on the bottom panel (±SD, n = 8, N = 2). (c-d) Effect of Glut2 on APCs. T cells from Mata Hari mice (107/mouse) and Marilyn mice (107/mouse) were labelled with CFSE (5 μM) and injected intravenously into Glut2+ and Glut2- female recipients. Twenty-four hours later, recipient mice received male splenocytes. Five days after immunization, T cells were separately harvested from mesenteric LN (draining LN, dLN), spleen, and inguinal and axillary (non-draining LNs, ndLN). Marilyn T cells were identified as CD4 + Vb6 + CD45.2 + , and donor Mata Hari T cells were identified as CD8 + Vb8.3 + CD45.2 + . CFSE dilution was assessed by flow cytometry. The proliferation index is shown (n = 4, N = 2).