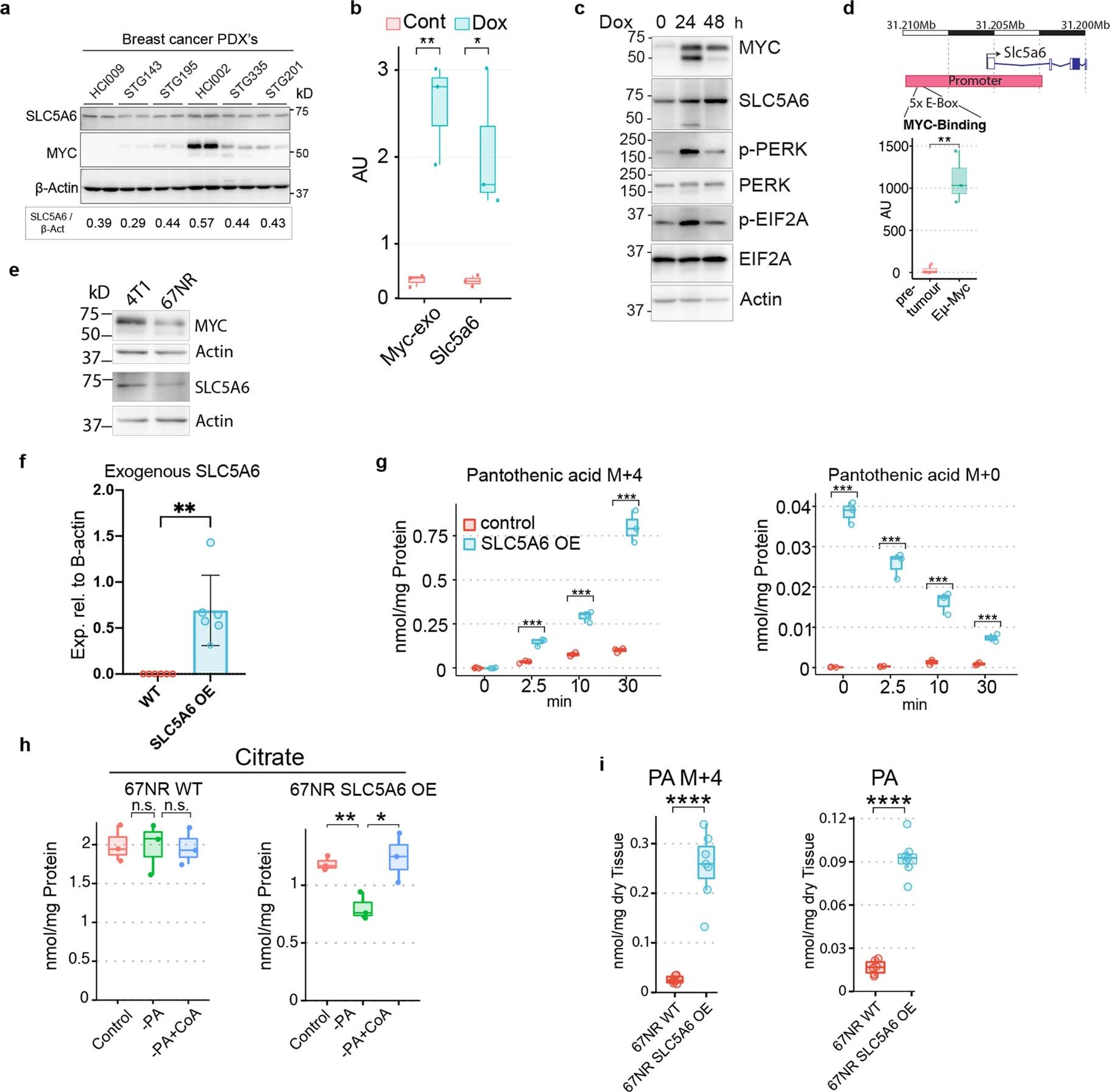
Extended Data Fig. 6: MYC upregulates SLC5A6 to increase PA uptake.
From: Vitamin B5 supports MYC oncogenic metabolism and tumor progression in breast cancer

a, Western blot analysis for MYC and SLC56A6 in human PDXs. b, qRT-PCR analysis of 67NR cells with Doxycycline-inducible MYC shows transcriptional upregulation of Slc5A6 upon MYC induction (n = 3 extracted RNA samples from independent biological replicates, error bar represents s.d., P = 0.0013). c, Western blot analysis of 67NR cells with Doxycycline-inducible MYC shows an upregulation of SLC5A6 upon MYC induction (representative image of 3 biological repeats). d, Publicly available Myc Chip-Seq data of pre-tumoral lymphocytes as well as overt lymphoma in an Eμ-Myc-driven model72 show invasion of an E-box cluster localized in the Slc5A6 promoter. The data represents three biological replicates (error bar represents s.d., P = 0.0042). e, Western blot analysis of 4T1 and 67NR cells shows more MYC and SLC5A6 in 4T1 cells compared to 67NR cells. f, qPCR analysis of recombinant SLC5A6 expression (n = 5, error bar represents s.d.). g, GC–MS analysis of 67NR control and 67NR SLC5A6 over-expressing cells treated with stable-isotope labeled PA, shows an increased uptake of the labeled PA, and a higher baseline level of unlabeled PA in SLC5A6 over-expressing cells (n = 3 extracts from independent biological replicates, error bar represents s.d., PA M + 4, P = 1.5e−5, 0.0003, 4.30e−6; PA, P = 0.00032, 1.5e−5, 0.00038, 4.3e−6). h, GC–MS analysis of 67NR control and SLC5A6 over-expressing cells either starved for PA or rescued with CoA, shows no significant difference in the control cells between any of the treatments, while the SLC5A6 cells show a significant drop in citrate after PA deprivation that is readily rescued with CoA, implying metabolic reprogramming through SLC5A6 over-expression (n = 3 extracts from independent biological replicates, error bar represents s.d., control vs -PA, P = 0.0083; -PA vs -PA+CoA, P = 0.037). i, GC–MS analysis of stable-isotope labeled (M + 4) and endogenous PA in tumors grown from 67NR control cells or 67NR SLC5A6 over-expressing cells show an increased uptake of both endogenous and exogenous labeled PA (n = 6 control, n = 7 SLC5A6 OE extracts from tumors from independent biological replicates, error bar represents s.d., P = 0.0049, P = 0.0033). All box and whisker plots represent the following: Line: median, box: IQR, whiskers: 1.5x IQR limited by largest/smallest NEV. Significance was calculated with an unpaired two-tailed t-test. P value: *<0.05, ** 0.001. See also Fig. 4.