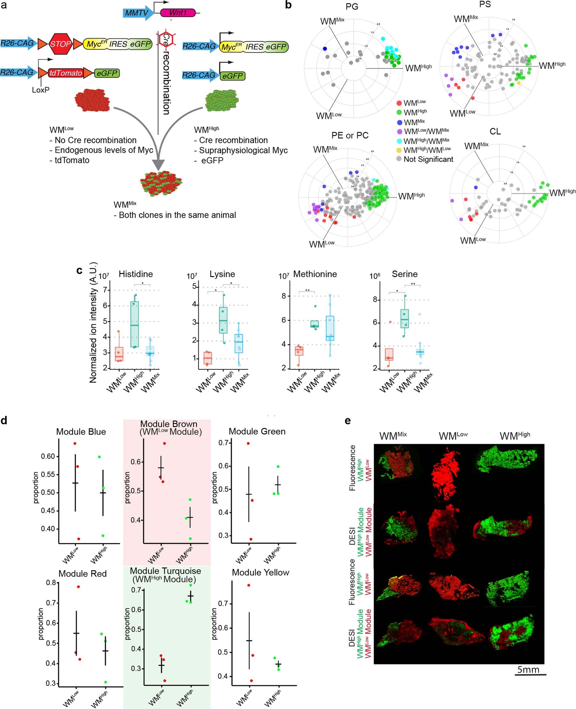
Extended Data Fig. 1: WM tumors were analyzed with LC–MS analysis and spatial metabolomics by DEFFI.
From: Vitamin B5 supports MYC oncogenic metabolism and tumor progression in breast cancer

a, Overview of the transgenic background of the three WM tumors subtypes. b, Lipid classes from the apolar fraction of WMHigh, WMLow and WMMix tumors analyzed with LC–MS were selected based on their association with WMHigh and plotted on a radial plot using the R package volcano3D. The radial angle ρ represents relative affiliation of metabolites to the individual samples and the distance from center - the relative amounts. Colors indicate statistically significant affiliation to one or two samples (PG: phosphatidylglycerol, PS: phosphatidylserine, PE: phosphatidylethanolamine, PC: phosphatidylcholine, CL: cardiolipin). Significance was calculated with an unpaired two-tailed t-test (WMHigh, n = 4; WMLow, n = 4; WMMix, n = 8 tumors from independent animals). c, Selected metabolites from the LC–MS analysis of the polar fractions of WMHigh, WMLow and WMMix were plotted, showing increased levels of amino acids in WMHigh tumors. 10 mg of dry tissue from each sample were taken for the extraction. Significance was calculated with an unpaired two-tailed t-test (WMHigh, n = 4; WMLow, n = 4; WMMix, n = 8. Histidine: WMHigh vs WMMix, P = 0.02084; Lysine: WMHigh vs WMLow, P = 0.0135; WMHigh vs WMMix, P = 0.0448; Methionine: WMHigh vs WMLow, P = 0.0044; Serine: WMHigh vs WMLow, P = 0.0445; WMHigh vs WMMix, P = 0.0095). d, Dot-plots represent the proportion of pixels in the WMLow and WMHigh tumors respectively with intensities higher than the median in the module eigenmetabolite. The graphs show that the Brown module is more prevalent in the WMLow tumors, while the Turquoise module correlates with the WMHigh tumors. Data represents tree independent biological replicates (error bars: confidence interval). e, Post DEFFI fluorescent microscopy of WMHigh, WMLow and WMMix tumors is shown and ion colocalization analysis of DEFFI acquired images of WMHigh, WMLow and WMMix tumors reveals a WMHigh module (green) and a WMLow module (red). These are the two additional runs to the ones shown in Fig. 1f. P value: *<0.05, ** 0.001, ***<0.0001, ****<0.00001. See also Fig. 1.