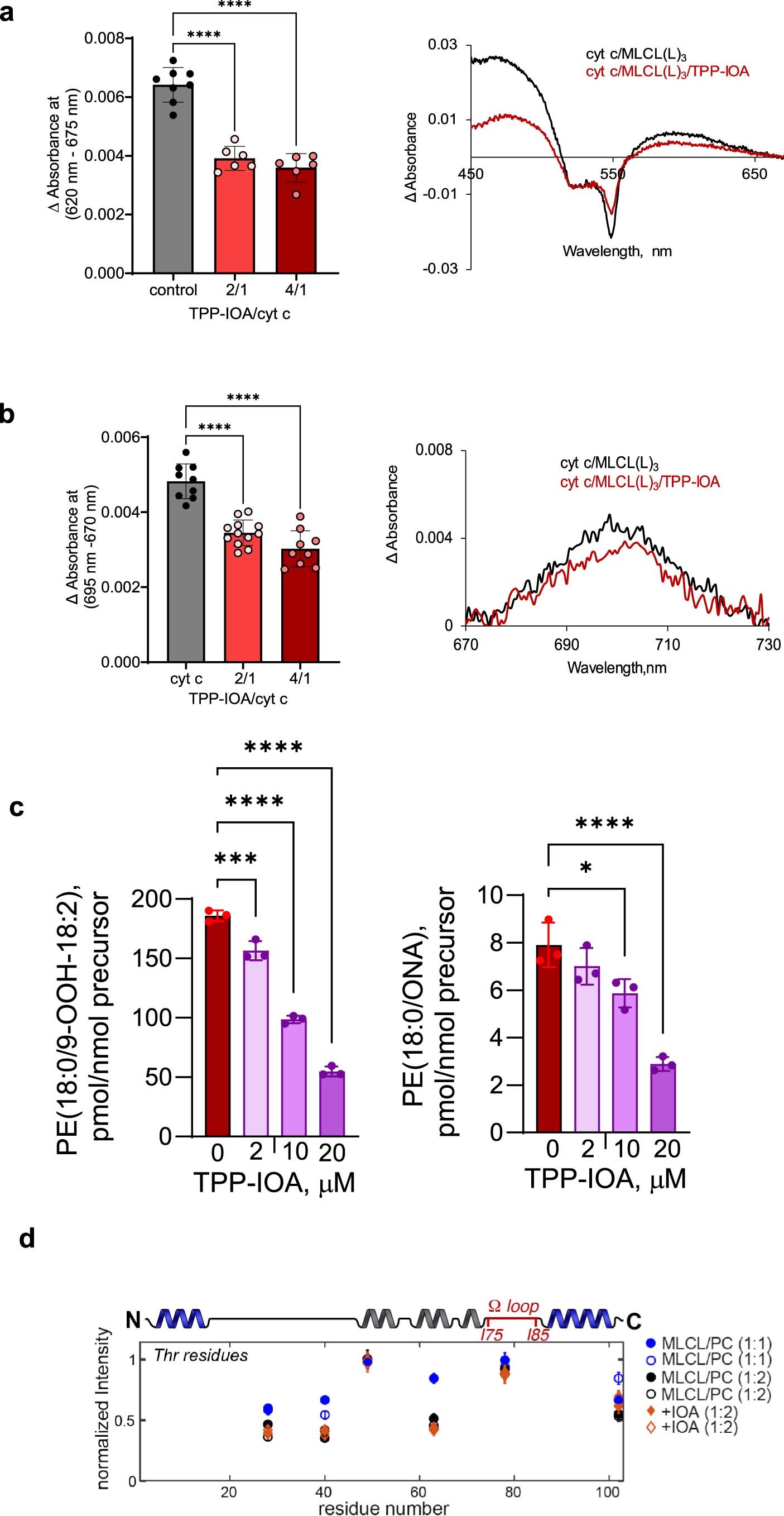
Extended Data Fig. 7: Effect of TPP-IOA on structure of cyt c–MLCL peroxidase complex, with MLCL, lipid oxidation and the endurance of Drosophila melanogaster.
From: Anomalous peroxidase activity of cytochrome c is the primary pathogenic target in Barth syndrome

Effect of TPP-imidazole-oleic acid (TPP-IOA) on MLCL(L)3-dependent formation of heme iron high-spin forms assessed by absorbance at 620 nm (a) and absorbace at 695 nm (b). Right: the differential absorption spectra (a) and representative absorption spectra (b) of MLCL–cyt c with or without TPP-IOA. Data are presented as mean values ± SD. Each data point represents a biologically independent sample. ****p < 0.0001, One-way ANOVA, Tukey’s multiple comparison test. (a) N = 8 (control), N = 6 (TPP-IOA–cyt c = 2/1), N = 6 (TPP-IOA–cyt c = 4/1). (b) N = 8 (control), N = 10 (TPP-IOA–cyt c = 2/1), N = 9 (TPP-IOA–cyt c = 4/1).(c) TPP-IOA inhibits accumulation of HOO-PE (left panel) and oxidatively truncated PE (right panel) species formed in MLCL(L)3–cyt c-driven reaction. Data are presented as mean values ± SD. N = 3. Each data point represents a biologically independent sample. Right panel: *p = 0.0287, ****p < 0.0001, Left panel: ***p = 0.0007, ****p < 0.0001. One-way ANOVA, Tukey’s multiple comparison test. (d) Normalized peak intensity values from 13C-13C ssNMR spectra of cyt c bound to DOPC:MLCL(L)3 (1:1; blue), or DOPC:MLCL(L)3 (2:1) LUVs in the absence (black) and presence (orange) of a four-fold excess of IOA with respect to protein (1:40 P/L ratio). Shown are the Cα/Cβ (open) and Cβ/Cα (closed) peaks for Thr residues. Each residue shows two data points: one for either side of the diagonal: see Fig. 5e). Increasing the ratio of MLCL (over PC) caused a net decrease in peak intensities, signifying increased protein motion. Addition of the IOA inhibitor had a much more modest effect on the Thr peak volumes.