Extended Data Fig. 5: Notch inhibition induces defects in thyrocytes.
From: Notch signaling in thyrocytes is essential for adult thyroid function and mammalian homeostasis

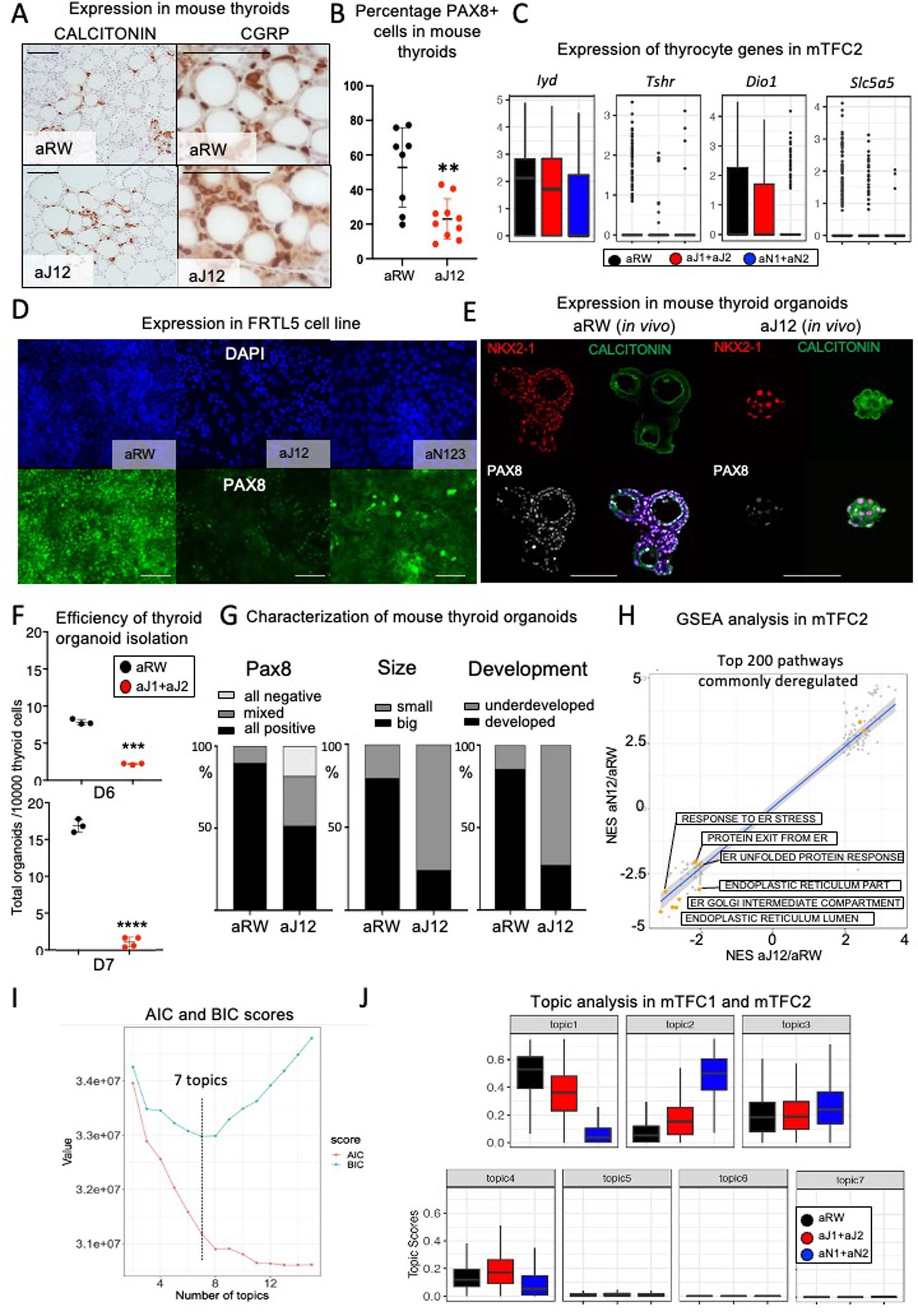
A. Representative immunohistochemical detection of CALCITONIN and calcitonin gene-related protein (CGRP) in thyroid sections from mice (n = 5) treated as in (A) for 5 days. Scale bars = 100μm. B. Percentage of PAX8+ cells assessed by immunofluorescence in the thyroids of mice (n = 8 aRW and n = 10 aJ12) treated as in (A). Mean ± s.d. C. Distribution of expression of the indicated genes in mTFC2 cells from mice (n = 3) treated as in (B). Boxes represent interquartile ranges and medians are shown as lines. Whiskers above and below the boxes are the lowest and highest values within 1.5 times IQR. Outliers are shown as circles beyond the whiskers. D. Representative immunofluorescent detection of PAX8 in FRTL5 cells (n = 4 wells) treated for 2 days with aRW (25 μg/ml), aJ12 (25 μg/ml each) or aN123 (25 μg/ml each). DAPI was used for nuclear staining. 20X objective. E. Representative immunofluorescent images of the thyroid organoids derived from thyrocytes isolated from mice treated as in (A) and stained for NKX2-1 (red), CALCITONIN (green) and PAX8 (white). Scale bars = 100 μm. F. Number of organoids generated from 10000 single cells isolated from thyroids of mice treated as in (A). Single cells were either isolated from 7 thyroids, digested in a pool, and plated into 3 wells, before counting organoids/well on day 6 (D6) or isolated from 8 thyroids, pooled into 2 thyroids/pool, and plated into single wells before counting organoids/well on day 7 (D7). Mean ± s.d.; n = 3 wells. G. Characterization of organoids formed 10 days after their isolation from mice treated in vivo. Size (small<20 cells/organoid≤big); development (developed, > 1 follicle formed; underdeveloped, no follicles, unorganized cell mass). n = 49 aRW and 33 aJ12 organoids. H. Top 200 pathways (gray dots) identified using Gene Set Enrichment Analysis (GSEA) that are deregulated following treatment as in Fig. 1b with aN12 (Y axis) and aJ12 (X axis) in mTFC2 cells. Yellow dots represent pathways associated with endoplasmic reticulum. I. Akaike Information Criterion (AIC) and Bayesian Information Criterion (BIC) statistics per number of topics represented in the single cell data.Y axis= AIC and BIC scores; X axis= number of topics. Seven topics yielded a low AIC score and was the smallest number that minimized the BIC score, which otherwise increased with topic numbers > 8 because of over-fitting. J. Boxplots showing the topic scores in each treatment group. Boxes represent interquartile ranges and medians are shown as lines. Whiskers above and below the boxes are the lowest and highest values within 1.5 times IQR. Outliers are shown as circles beyond the whiskers. n = 3 thyroids/group. Statistical significance was assessed using the unpaired two-tailed Student’s t-test with Welch’s correction: p < 0.05, *; p < 0.01, **; p < 0.001, ***; p < 0.0001, ****.