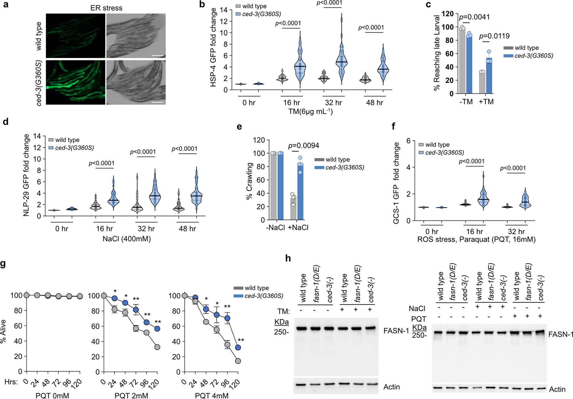
Extended Data Fig. 4: Elevated ER, osmotic and ROS stress responses in ced-3(G360S) active site mutant animals and in vivo expression of cleavage resistant fasn-1(D/E) protein.
From: Proteolytic activation of fatty acid synthase signals pan-stress resolution

a, representative images of HSP-4p::GFP stress reporter induction under ER stress in ced-3(G360S) animals. scale bar, 200μm. b, quantification of HSP-4::GFP stress reporter induction in ced-3(G360S) animals under ER stress at different time points. n = 40 animals. Treatment at 32 hr was repeated from main figure (Fig. 2a) for comparison. c, quantification of ced-3(G360S) animals escaping larval arrest with tunicamycin (TM) treatment to induce ER stress. n = 3 biological replicates. mean ± SD. d, quantification of NLP-29p::GFP stress reporter induction in ced-3(G360S) animals under osmotic stress at different time points. n = 40 animals. e, quantification of motility ced-3(G360S) mutants under osmotic stress. n = 4 biological replicates. mean ± SD. f, quantification of GCS-1p::GFP stress reporter induction in ced-3(G360S) animals under ROS stress at different time points. n = 40 animals. g, survival for ced-3(G360S) animals with increasing concentration of PQT to induce ROS stress. n = 3 biological replicates. Mean ± SD, total animals examined, 0 mM, n = 218; 2 mM, n = 354, 4 mM, n = 286. *, p < 0.05. **, p < 0.01. Exact p value see Source Data. h, Western blot analyses of endogenous FASN-1 tagged with HA-AID tag in the absence of TIR-1 Ligase to allow expression under no stress, ER stress (TM), osmotic (NaCl) and ROS (PQT) stress in wild type, ced-3(-) and fasn-1(D/E) mutant animals. Western blot was performed once to shown no change in expression. For b,d,f, each circle represents one animal. Mean pixel intensity of each animal was normalized to mean value of wild type at 0 hr (no stress) and plotted as fold change. Violin plots show median (solid line) with quartiles (dashed line). p values were calculated using two-tailed Mann-Whitney test (b,d,f) and unpaired, two-tailed t-test (c,e,g).