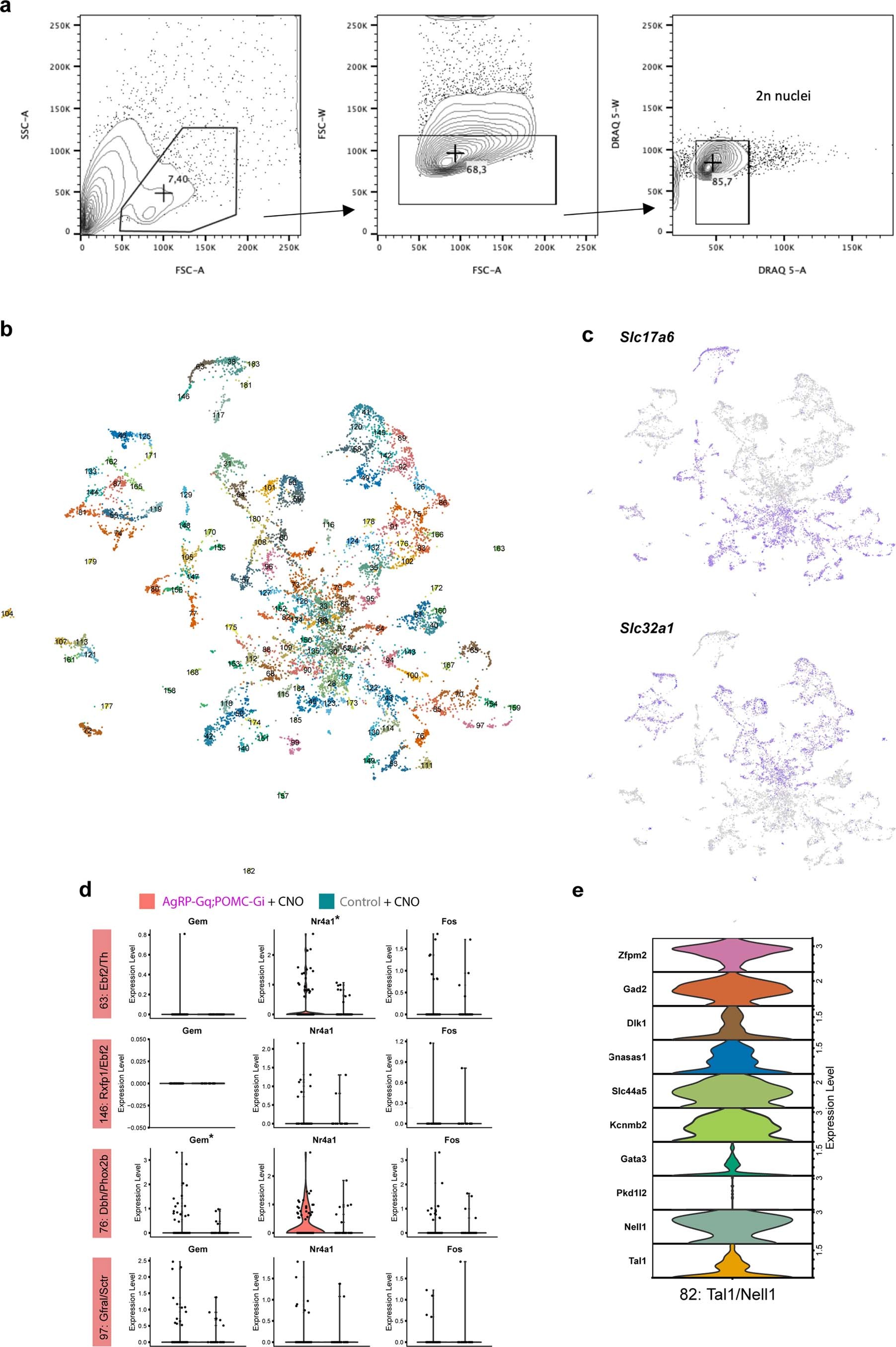
Extended Data Fig. 7: Identification of activated neuronal cells in the NTS/AP area using sc-seq data.
From: Reciprocal activity of AgRP and POMC neurons governs coordinated control of feeding and metabolism

a, Examplary gating strategy for sorting by flow cytometry: Nuclei determined by side scatter area (SSC-A) vs. forward scatter area (FSC-A). Singlets determined by FSC-A vs. forward scatter width (FSC-W). 2n nuclei determined by DRAQ5 fluorescence (DRAQ5 width vs. DRAQ5 area). b, UMAP showing the distribution of the 136 neuronal cluster, of a total of 186 clusters across all cell type. c, UMAP showing the distribution of glutamatergic and GABAergic neuronal clusters based on Slc17a6 and Slc32a1 gene expression, respectively. d, Violin-plots showing the expression of IEGs of the four neuronal cluster selected based on their high score in the activated IEGS analysis. (Gem*) denotes significant difference of expression between AgRP-Gq;POMC-Gi + CNO (red violins) vs. Control + CNO (green violins) comparison. e, Expression of main marker genes in the individual nuclei from Cluster 82. Source data and further details of statistical analyses are provided as a Source Data file.