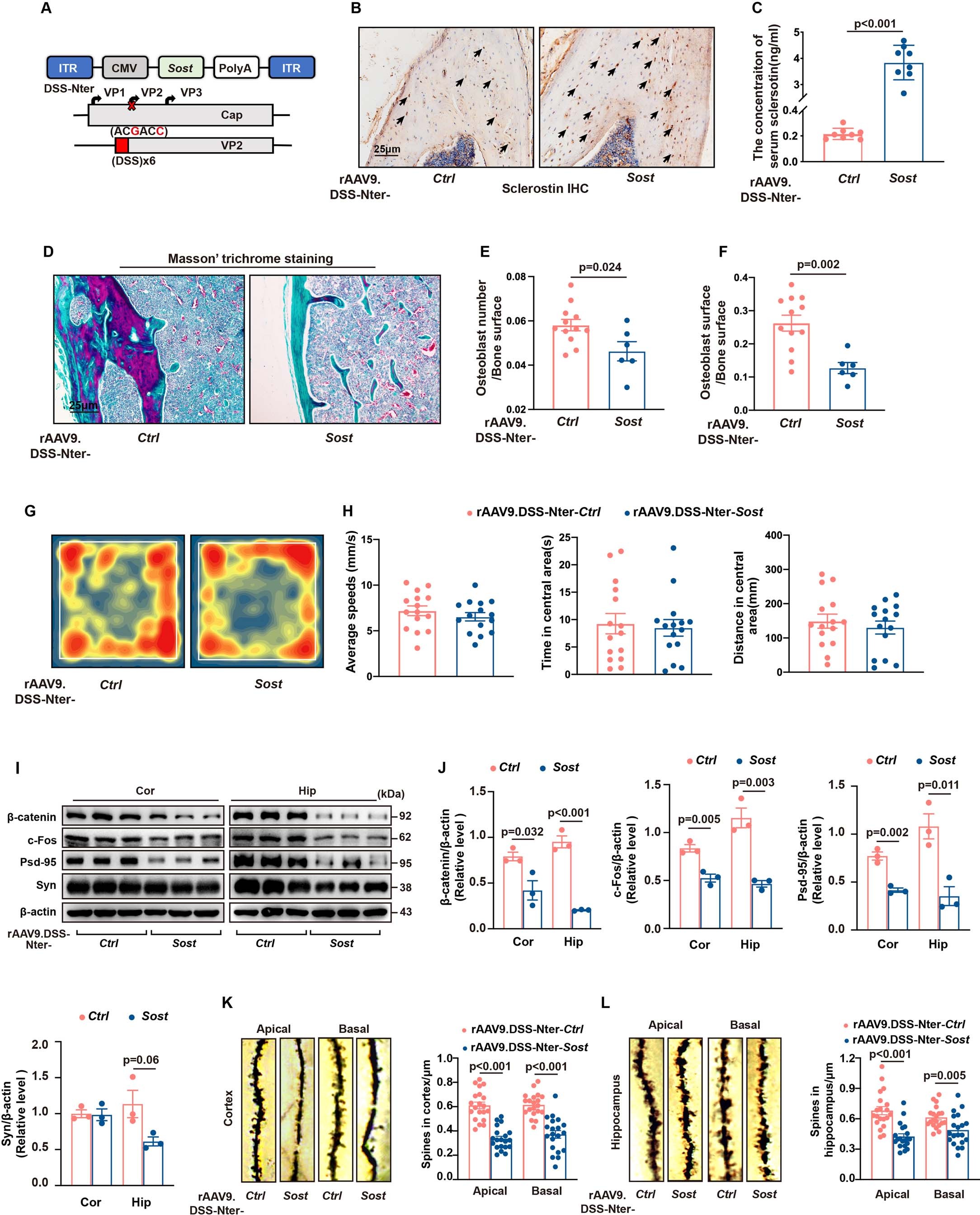
Extended Data Fig. 3: Boosting osteocyte-derived sclerostin levels impairs synaptic plasticity and cognitive function in aged mice.

A. Design of the bone-targeting rAAV9-DSS-Nter-Sost construct. B. Representative images of immunohistochemical staining of sclerostin in bone tissue. C. Analysis of serum sclerostin levels in 12-month-old male mice treated with rAAV9-DSS-Nter-Sost for two months and untreated aged WT mice by ELISA (n = 8 rAAV9-DSS-Nter-Ctrl mice, n = 8 rAAV9-DSS-Nter-Sost mice). D-F. Bone histomorphometric analysis of the distal femur. Representative images of Masson’s trichrome staining (D). Histomorphometric analysis of bone formation parameters, including Ob.N/BS (E) and Ob.S/BS (F) (n = 12 bone slides of rAAV9-DSS-Nter-Ctrl mice, n = 6 bone slides of rAAV9-DSS-Nter-Sost mice). G-H. Assessment of athletic ability, anxiety and depression (n = 15 rAAV9-DSS-Nter-Ctrl mice, n = 15 rAAV9-DSS-Nter-Sost mice). Representative heat maps of the mice are shown (G). Athletic ability, anxiety and depression assessment, including the average speed, the time spent in the central area, and the distance traveled in the central area, are shown (H). I-J. Western blot and the grey value analysis for the β-catenin and the synaptic markers in rAAV9-DSS-Nter-Ctrl and -Sost mice. (n = 3 biological samples for each group). K-L. Golgi staining of apical and basal dendritic spines in the cortex and hippocampus (n = 20 brain slices from aged mice for each group). Notes: MWM: Morris water maze, NOR: novel object recognition, IAT: inhibitory avoidance task. Notes: Data are represented as mean ± SEM. Two-tailed unpaired t-test (C, E, F, H, J, K, L).