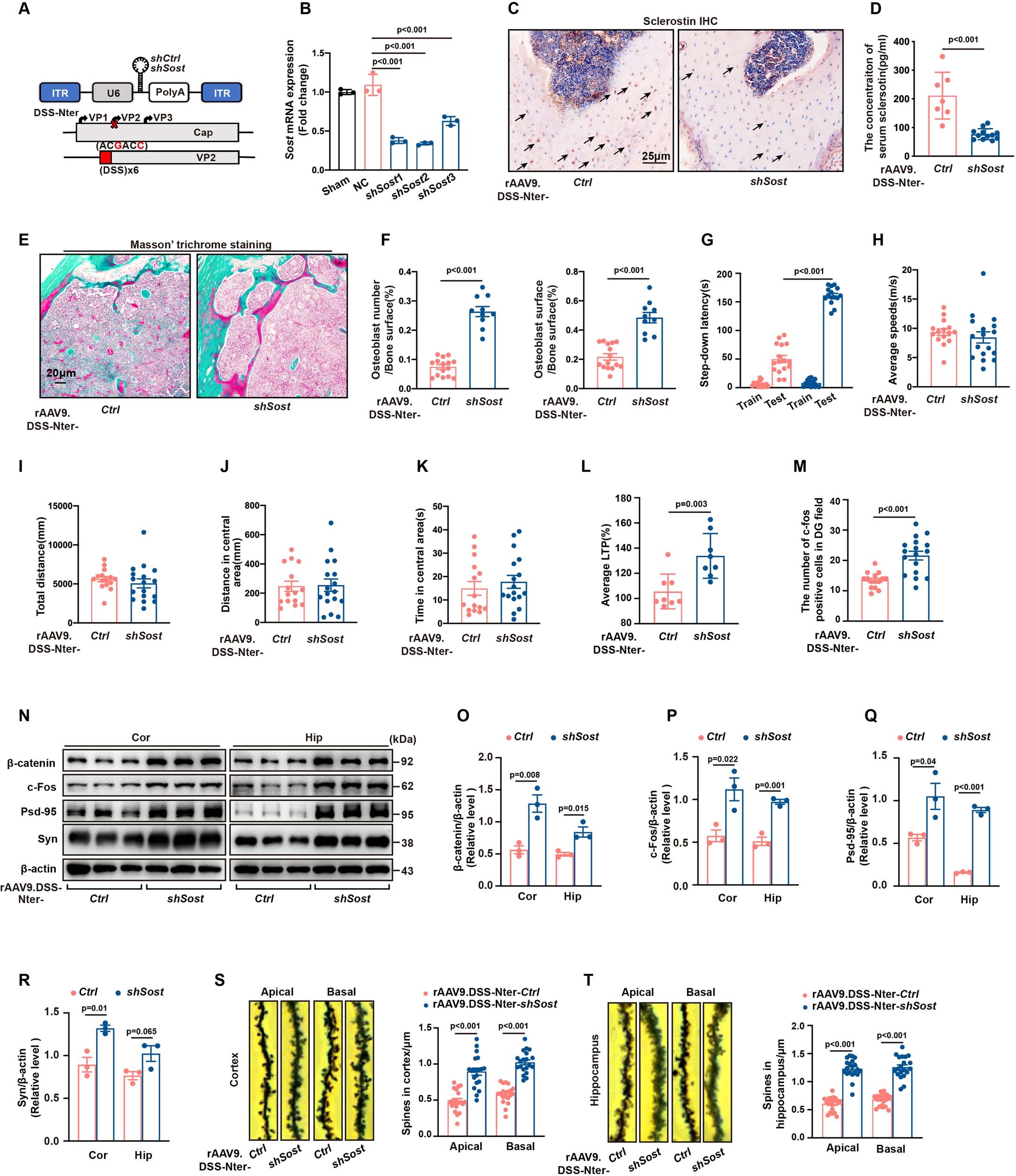
Extended Data Fig. 6: Decreasing osteocyte-derived sclerostin levels alleviates cognitive impairment and synaptic deficits in aged mice.

A. Design of the bone-targeting rAAV9-DSS-Nter-shSost construct. B. Q-PCR analysis of the expression of Sost mRNA in 293 T cells after transfection with shSost. The sites of shSost1, shSost2 and shSost3 were 65–83, 124–142 and 237–255, respectively (n = 3 biological samples). C. Representative images of immunohistochemical staining for sclerostin in osteocytes from 15-month-old male mice after rAAV9.DSS-Nter-shSost or -Ctrl injection. D. Analysis of serum sclerostin levels by ELISA (n = 7 rAAV9.DSS-Nter-Ctrl mice, n = 12 rAAV9.DSS-Nter-shSost mice). E-F. Histomorphometric analysis of bone formation parameters, including Ob. N/BS and Ob.S/BS.(n = 15 slides from n = 5 Ctrl mice, n = 10 slides from n = 5 shSost mice). G. Performance in the step-down IAT (n = 16 for rAAV9.DSS-Nter-Ctrl mice, n = 15 for rAAV9. DSS-Nter-shSost mice). H-K. Assessment of athletic ability, anxiety and depression. Athletic ability, including average speed (H) and total distance traveled (I), is shown (n = 15 rAAV9.DSS-Nter-Ctrl mice, n = 17 rAAV9.DSS-Nter-shSost mice). Anxiety and depression behaviors, including the distance traveled in the central area (J) and the time spent in the central area (K) (n = 15 rAAV9.DSS-Nter-Ctrl mice, n = 17 rAAV9.DSS-Nter-shSost mice). L. Analysis of synaptic plasticity by measurement of average LTP are shown (n = 8 brain slices from rAAV9.DSS-Nter-Ctrl mice, n = 8 brain slices from rAAV9.DSS-Nter-shSost mice). M. The numbers of c-Fos-positive cells in the dentate gyrus of the hippocampus by immunohistochemical staining (n = 15 brain slices from rAAV9.DSS-Nter-Ctrl mice, n = 17 brain slices from rAAV9.DSS-Nter-shSost mice). N-R. Western blot (N) and the grey value analysis (O-R) for the β-catenin and synaptic markers in both the cortex and hippocampus (n = 3 biological samples for each group). S-T. Golgi staining and analysis of apical and basal dendritic spines in the cortex and hippocampus. (n = 20 brain slices from aged mice for each group). Notes: Data are represented as mean ± SEM. One-way ANOVA test followed by Turkey’s multiple comparisons test (B). Two-tailed unpaired t-test (D, F, G, H, I, J, K, L, M, O, P, Q, R, S, T).