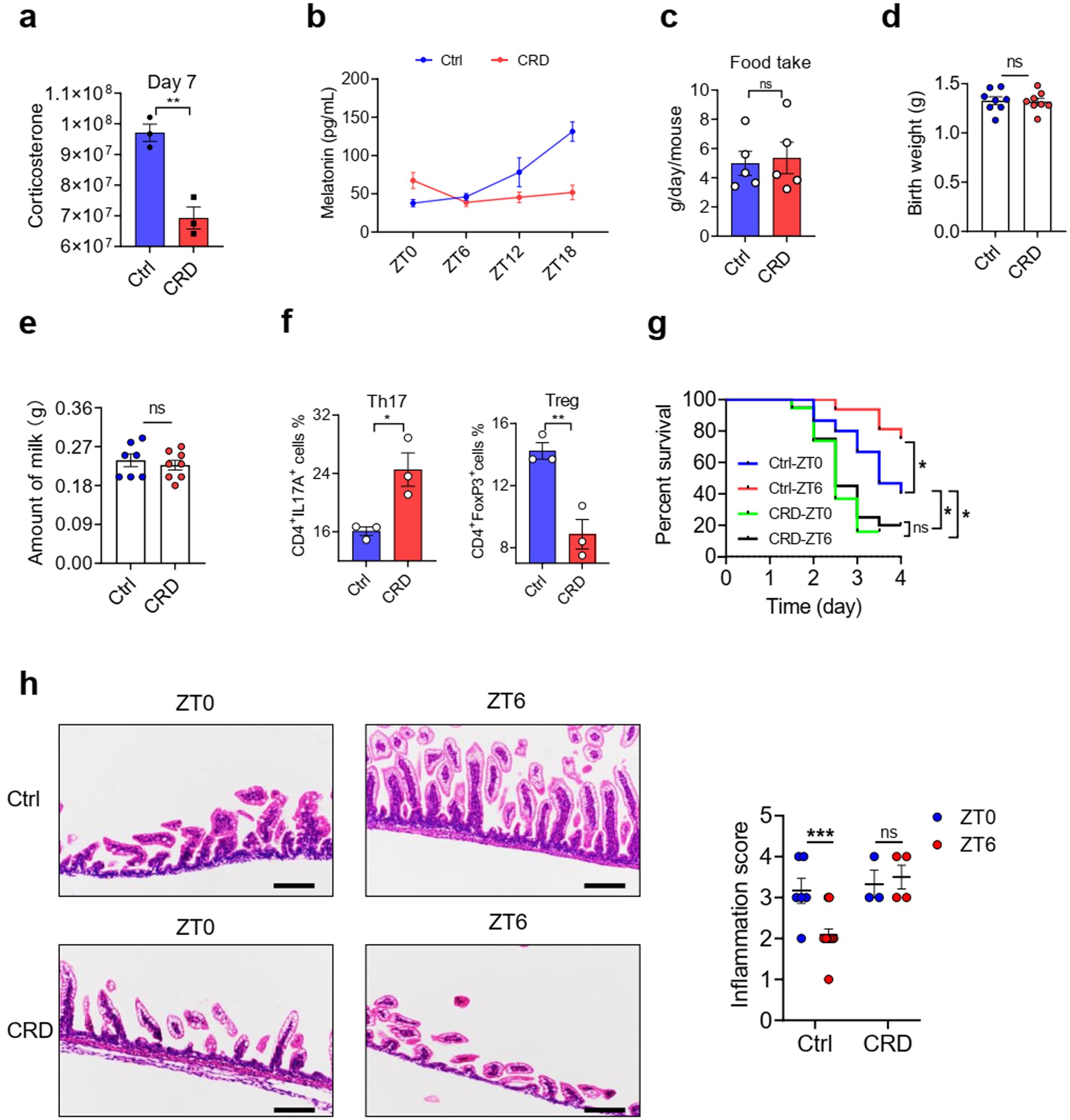
Extended Data Fig. 1: General effects of maternal rhythm disruption on dams and pups.

(a) Corticosterone content in serum non-targeted metabolomics at day 7 postpartum of dams in control and circadian rhythm disorder groups (n = 3). (b) The contents of melatonin in the serum of dams were measured by ELISA (n = 3/time point). (c) Average food intake per day of control and CRD dams (n = 5). (d) Body weights of pups were evaluated at birth (n = 8). (e) Milk consumption of 7-day-old was assessed (Ctrl: n = 7; CRD: n = 8). (f) The proportions of Th17 and Treg in small intestine were evaluated by flow cytometry after NEC induction (n = 3). (g) The survival rate of NEC mice at ZT0 and ZT6 (Ctrl-ZT0: n = 15; Ctrl-ZT6: n = 16; CRD-ZT0: n = 19; CRD-ZT6: n = 20). (h) Representative H&E staining and inflammation score of intestinal (scale bars: 100 μm, ZT0-Ctrl: n = 6; ZT6-Ctrl: n = 12; ZT0-CRD: n = 3; ZT6-CRD: n = 4). Data are representative of two independent experiments. Mean ± SEM were shown. Two-tailed unpaired Student’s t test for a, c, d, e, f, h. Log-rank (Mantel-Cox) test was used for g. Ns, not significant, *p < 0.05; **p < 0.01, exact P values are provided in the source data.