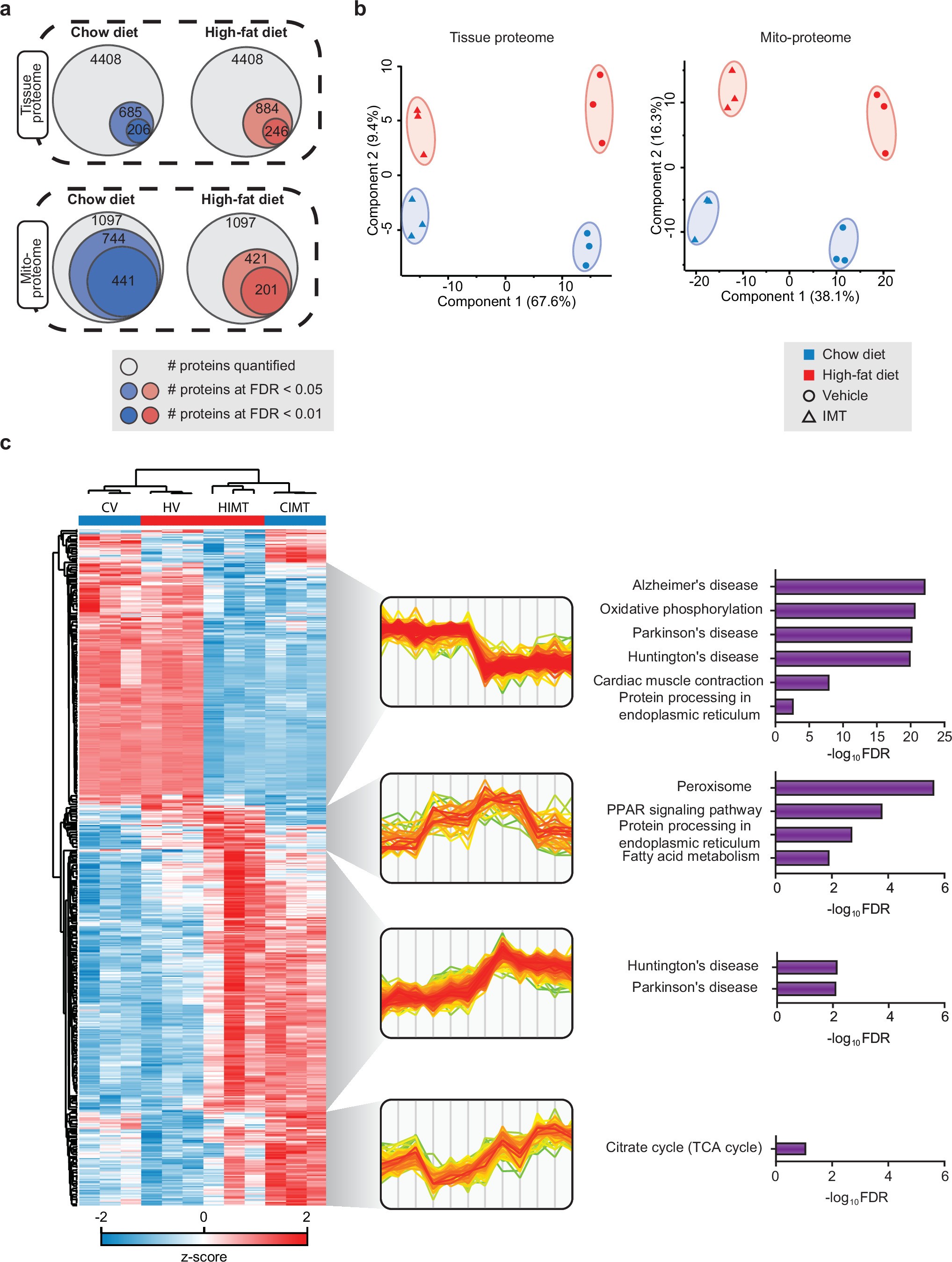
Extended Data Fig. 6: Analysis of the total and mitochondrial proteome.

a, Venn diagram showing number of quantified and significantly changed proteins at a given FDR cutoff. The liver tissue proteome and the proteome of isolated liver mitochondria (Mitoproteome) are shown. b, Principal-component analyses (PCA) of the liver tissue and liver mitochondrial proteomes. c, Hierarchical clustering analysis of the total proteome (ANOVA-significant proteins at FDR < 5%; left) with biological replicates as individual lanes (CV: control vehicle; HV: HFD Vehicle; HIMT: HFD IMT-treated, CIMT: control IMT-treated), z-score normalised fold changes in indicated clusters (middle) with the same sample order as in the heatmap, and significant KEGG terms in each cluster (Fisher exact test at FDR < 5%; right).