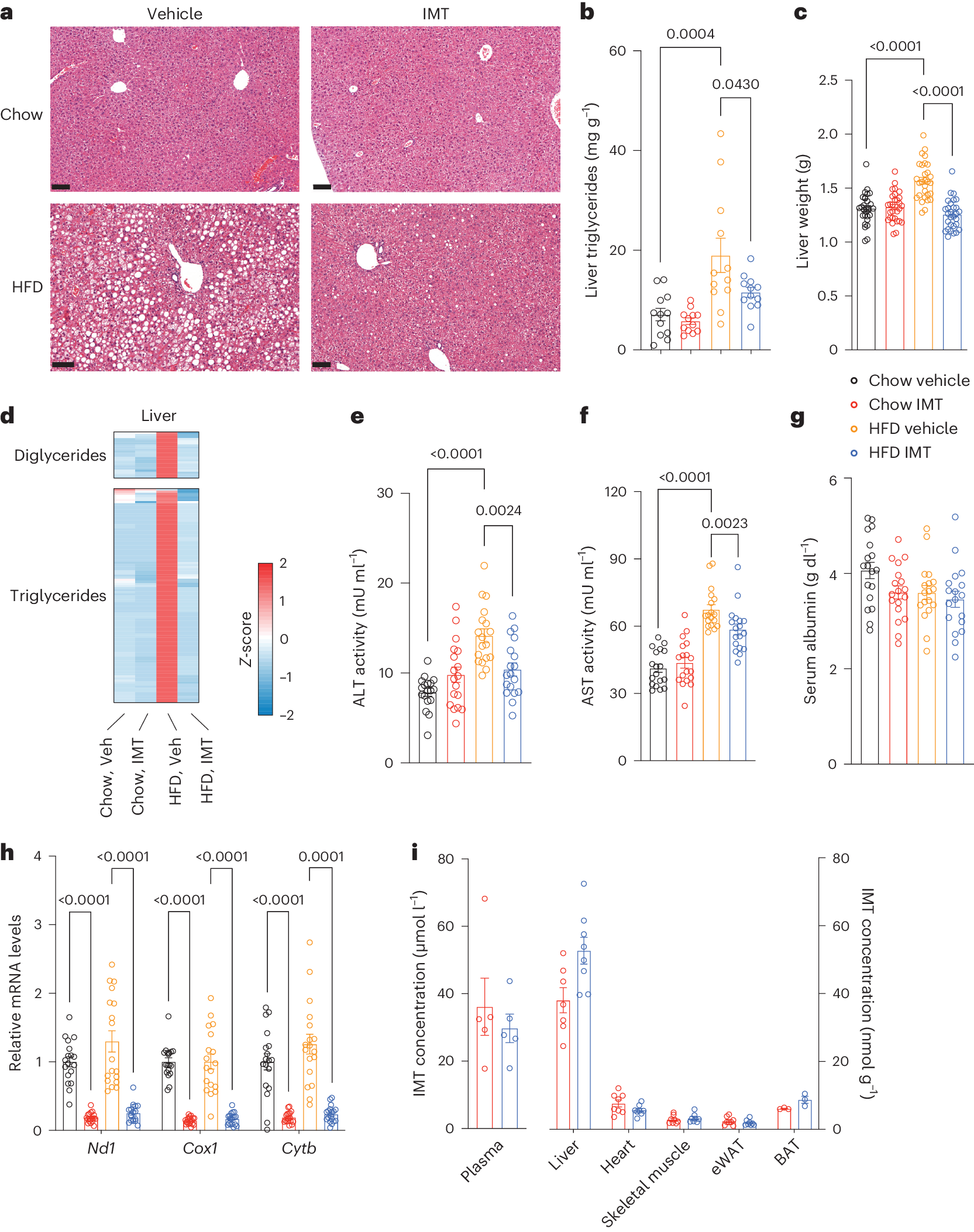
Fig. 2: IMT treatment reverses hepatosteatosis.

a, Representative images of H&E staining showing liver structure and morphology in mice on a chow diet or HFD treated with either vehicle or IMT compound. Scale bars, 100 µm. n = 5 mice per group. b, Quantitative measurement of triglycerides in mouse liver after 4 weeks of IMT treatment; n = 12 mice per group. c, Liver weight in mice treated with vehicle or IMT for 4 weeks; n = 30 mice per group. d, The levels of diglycerides and triglycerides in mouse liver after 4 weeks of IMT treatment. Chow vehicle, chow IMT and HFD vehicle, n = 8 mice per group; HFD IMT, n = 7 mice. Veh, vehicle. e–g, Serum alanine aminotransferase (ALT) activity (e) aspartate aminotransferase (AST) activity (f) and albumin levels (g) measured in mice after 4 weeks of vehicle or IMT treatment; n = 18 mice per group. h, Mitochondrial transcript levels in the liver after 4 weeks of IMT treatment; n = 12 mice per group. i, IMT concentration in plasma and mouse tissues. Plasma, n = 5 mice per group; liver chow IMT, n = 7 mice; HFD IMT, n = 8 mice; heart, skeletal muscle, eWAT, n = 8 mice per group; BAT, n = 3 mice per group. Data are presented as mean ± s.e.m. (b,c,e–i). Statistical significance was assessed by a two-way ANOVA with Tukey’s test for multiple comparisons (b,c,e,g,i) and a Mann–Whitney U-test (f,h). P values are indicated.