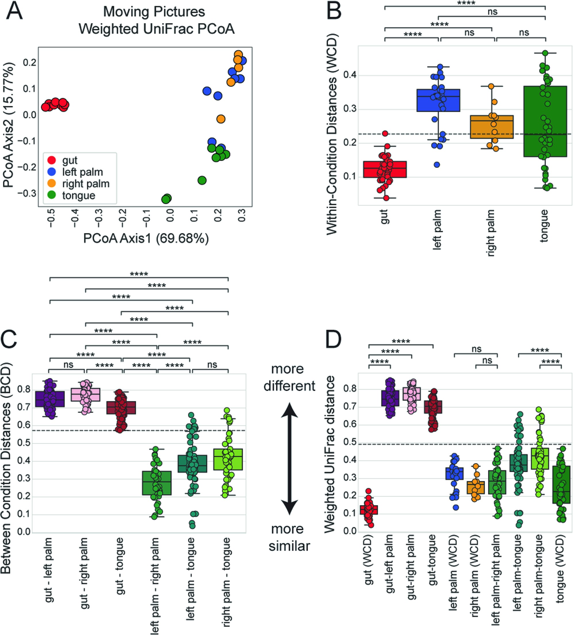
Extended Data Fig. 2: Single Time Point (Non-Circadian) Example.
From: Time of sample collection is critical for the replicability of microbiome analyses

A) Weighted UniFrac PCoA Plot - modified example from Moving Pictures Qiime2 tutorial data [https://docs.qiime2.org/2022.11/tutorials/moving-pictures/]. Each point is a sample. Points were coloured by body site of origin. There are 8 gut, 8 left palm, 9 right palm, and 9 tongue samples. B) Within-Condition Distances (WCD) boxplot/stripplot for each body site (n = 8–9 mouse per group per time point). C) Between Condition Distances (BCD) boxplot/stripplot for each unique body site comparison (n = 8–9 mouse per group per time point). D) All pairwise grouping comparisons, both WCD and BCD, are shown in the boxplots/stripplots (n = 8–9 mouse per group per time point). Only WCD to BCD statistical differences are shown. Boxplot centre line indicates median, edges of boxes are quartiles, error bars are min and max values. Significance was determined using a paired Mann-Whitney-Wilcoxon test two-sided with Bonferroni correction. Notation: ns (not significant) = p > 0.05, * = p < 0.05; ** = p < 0.01; *** = p < 0.001, **** = p < 0.00001.