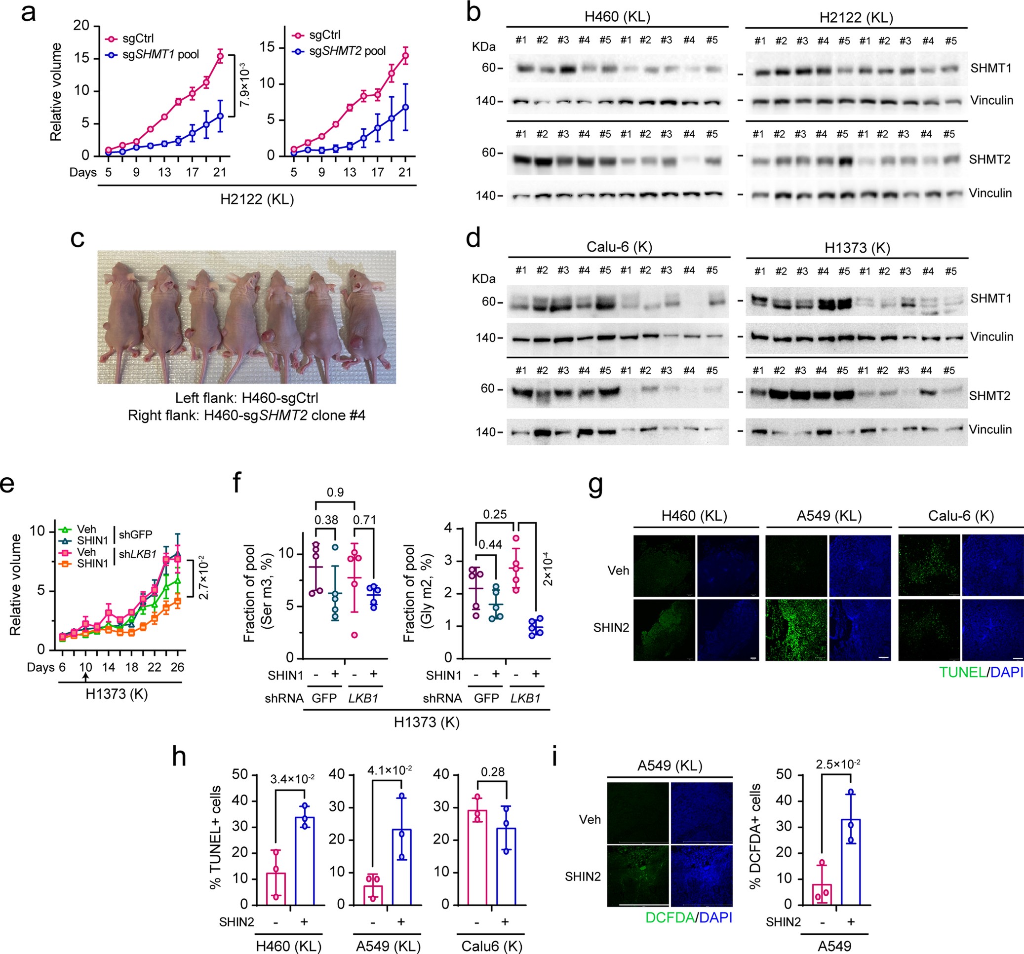
Extended Data Fig. 8: KL NSCLC requires SHMT for tumor growth in vivo.

a, Growth of H2122 WT (sgCtrl) or SHMT1 KO pools (left) and SHMT2 KO pools (right) xenografts. Relative tumor growth and SEM are shown for each group (n = 5 per group). b, Abundance of SHMT1 and 2 from xenograft tumors with SHMT1 or 2 KO H460 (pools, tumor growth data are shown in Fig. 5a) and H2122 cells (pools, tumor growth data are shown in Supplementary Fig. 8a). Vinculin was used as a loading control. c, Tumor bearing mice in Fig. 5c. d, Abundance of SHMT1 and 2 from xenograft tumors with SHMT1 or 2 KO Calu-6 and H1373 cells (pools, tumor growth data are shown in Fig. 5b). Vinculin was used as a loading control. e, Growth of shGFP- and shLKB1-expressing H1373 xenografts with SHIN1 (100 mg/kg, every day for 16 days); the arrow indicates when SHIN1 was first injected. Relative tumor growth and SEM are shown for each group (n = 5 per group). Data were normalized to first measurement. f, 13C labeling in serine (left) and glycine (right) in mice used in Supplementary Fig. 8e. g, Representative TUNEL staining images of tumor tissues from Fig. 5e. DAPI was used to stain DNA. Scale bars, 100μm. h, TUNEL+ cells in Supplementary Fig. 8g and total cells/tumor were quantified. i, Left, Representative DCFDA staining images of A549 tumors in the presence and absence of SHIN2 treatment. Right, DCFDA+ cells and total cells/tumor were quantified. Data were normalized to first measurement. Statistical significance was assessed using a two-tailed t-test (h and i), a one-way ANOVA (f), and a two-way ANOVA (a and e). a and d were performed twice. All other experiments are performed once.