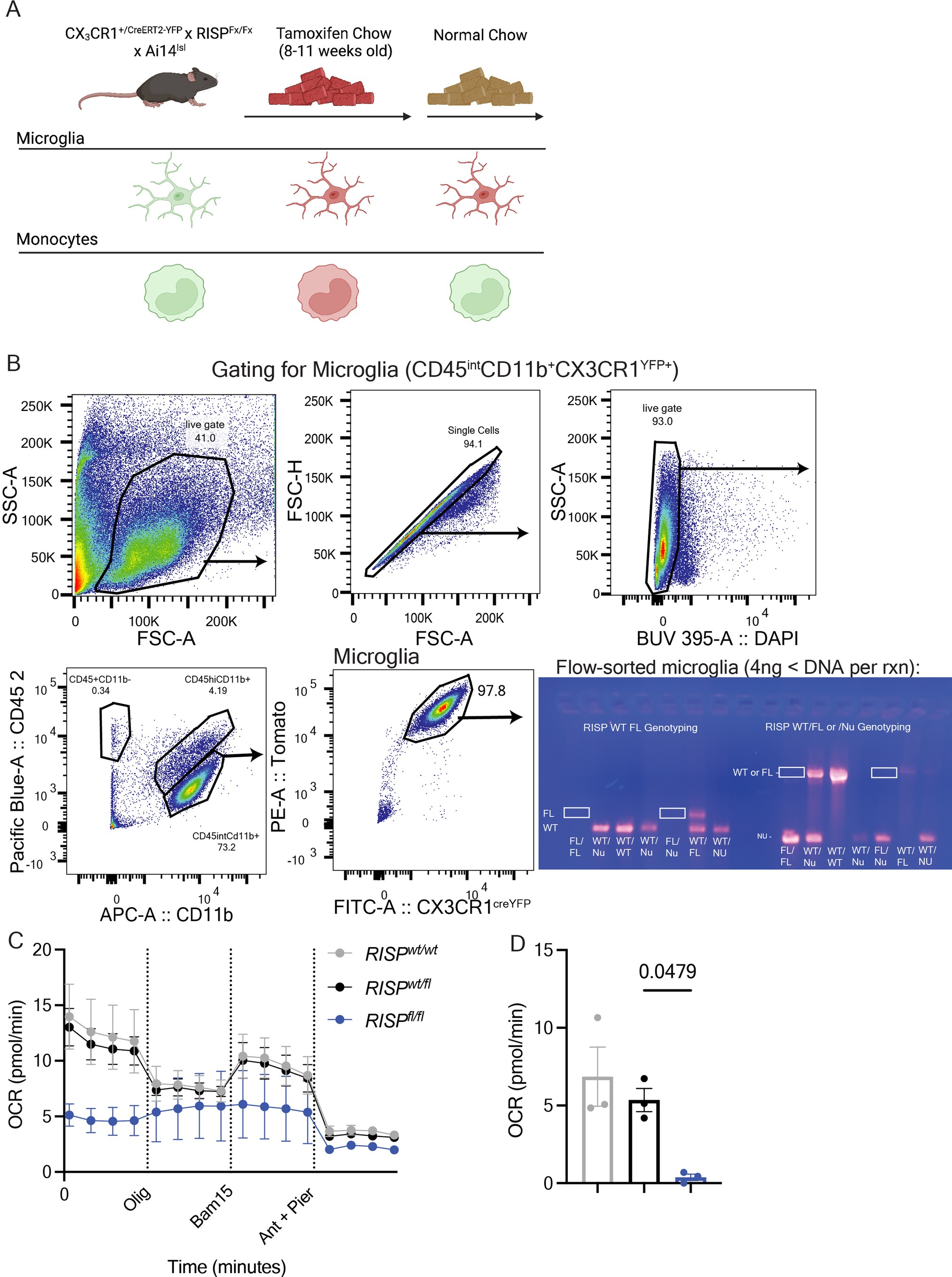
Extended Data Fig. 1: Tamoxifen treatment generates stable, RC-deficient microglia population.

(a) Schematic of generation of microglia-specific RISP-cKO mice using tamoxifen chow. (b) Flow plots from FACS-purified microglia and PCR results of DNA isolated from purified microglia examining RISP gene genotype. (c) Microglia directly ex vivo seahorse oxygen consumption readings at baseline RISP-cWT (n = 4), -cHET (n = 4) and -cKO (n = 4), coupled respiration after oligomycin (2 µM) injection (n = 3 for all groups as oligomycin injection failed in one run), uncoupled respiration after Bam15 (2 µm) injection and non-mitochondrial oxygen consumption after antimycin (1 µM) and piercidin (1 µM) injections. (d) Quantification of coupled respiration from seahorse data (n = 3 per group). For c and d data represent mean ± s.e.m. For d a Brown-Forsythe and Welch one-way ANOVA was performed with Dunnett’s T3 multiple comparisons test, with individual variances computed for each comparison.