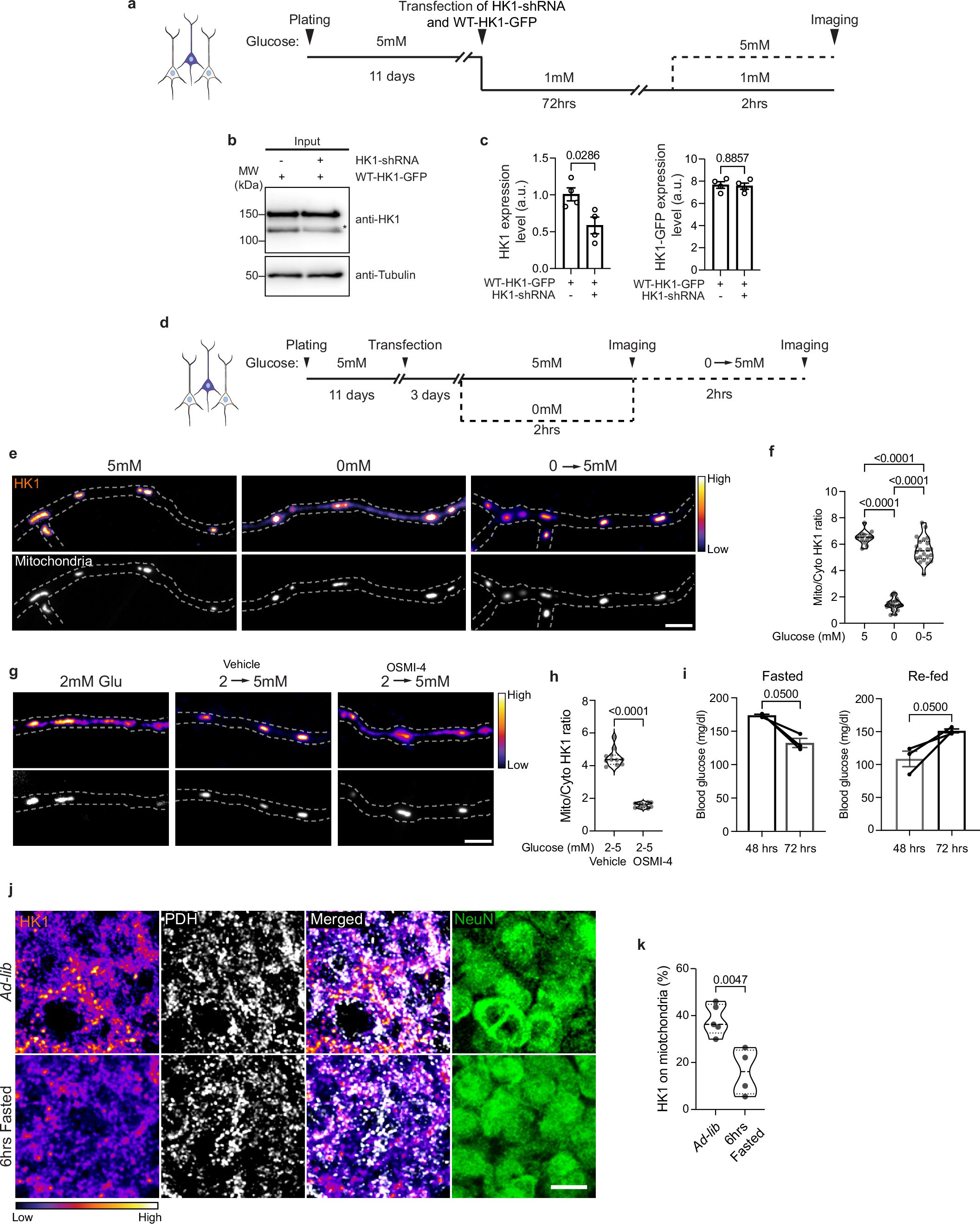
Extended Data Fig. 1: The mitochondrial localization of Hexokinase 1 depends on glucose metabolism.
From: Organization of a functional glycolytic metabolon on mitochondria for metabolic efficiency

a, Experimental scheme detailing the sequence of plating, transfection, imaging, and alteration of extracellular glucose levels in cultured rat hippocampal neurons. b, Evaluation of HK1-shRNA knock-down efficiency in Neuro-2a cells. HK1-shRNA and shRNA resistant eGFP tagged HK1 (HK1-GFP) were expressed for 48–72 hrs, and whole cell lysate (Input) were probed with anti-HK1 and anti-Tubulin (loading control) antibodies. Asterisk indicates endogenous HK1. c, Quantification of endogenous HK1 (left) and eGFP-tagged HK1 (WT-HK1-GFP) (right) expression levels as shown in (b). All values are shown as mean ± SEM. n = 4 (two-tailed Mann-Whitney U test). d, Experimental scheme detailing the sequence of plating, transfection, and imaging conditions for the 0 mM glucose experiments in cultured rat hippocampal neurons. e, Axonal localization of HK1 in cultured rat hippocampal neurons transfected with HK1-shRNA, shRNA-resistant eGFP-tagged HK1 (pseudo-color, fire), and Mito-DsRed (gray). Representative axonal images were captured at 5 mM glucose, following a 2-hour exposure to 0 mM glucose, and at 5 mM glucose after 2 hours exposure to 0 mM glucose (1 mM lactate and pyruvate), as depicted in (d). Scale bar represents 5 µm. f, The mitochondrial (Mito) and cytoplasmic (Cyto) HK1 intensity ratios were quantified along axons. Data are presented as a violin plot with individual data points and associated p-value. n = 94–117 mitochondria, 9-10 axons from three biological replica (one-way ANOVA with post hoc Tukey’s multiple comparison test). g, Axonal localization of HK1 in cultured rat hippocampal neurons transfected with HK1-shRNA, shRNA-resistant eGFP-tagged HK1 (pseudo-color, fire), and Mito-DsRed (gray). Representative images of axons were captured after 2 hours in 2 mM glucose, and subsequently following 2 hours in 5 mM glucose after initial exposure to 2 mM glucose. The switch from 2 mM to 5 mM glucose was performed in the presence of either vehicle or OSMI-4 treatments. Scale bar represents 5 µm. h, Quantification of mitochondrial (Mito) and cytoplasmic (Cyto) HK1 intensity ratios along axons. Data are presented as a violin plot with individual data points and associated p-value. n = 65–79 mitochondria, 10, 11 axons (unpaired two-tailed t-test). i, Blood glucose measurements from the Fasted and Re-fed mice used for comparing subcellular localization of Hexokinase 1 as shown in Fig. 1. n = 3 mice for each condition, three biological replicas. All values are shown as mean ± SEM (Mann-Whitney U test). j, HK1 distribution pattern in the CA3 region of the hippocampus in Ad-lib, and after 6 hours fasting (6hrs Fasted) states. Scale bar represents 10 µm. k, Co-localization analysis to measure the percent intensity of HK1 on mitochondria for each condition. Data are presented as violin plots with individual data points and associated p-values. n = 9 hippocampal CA3 regions, 9 mice from three biological replica (unpaired two-tailed t-test).