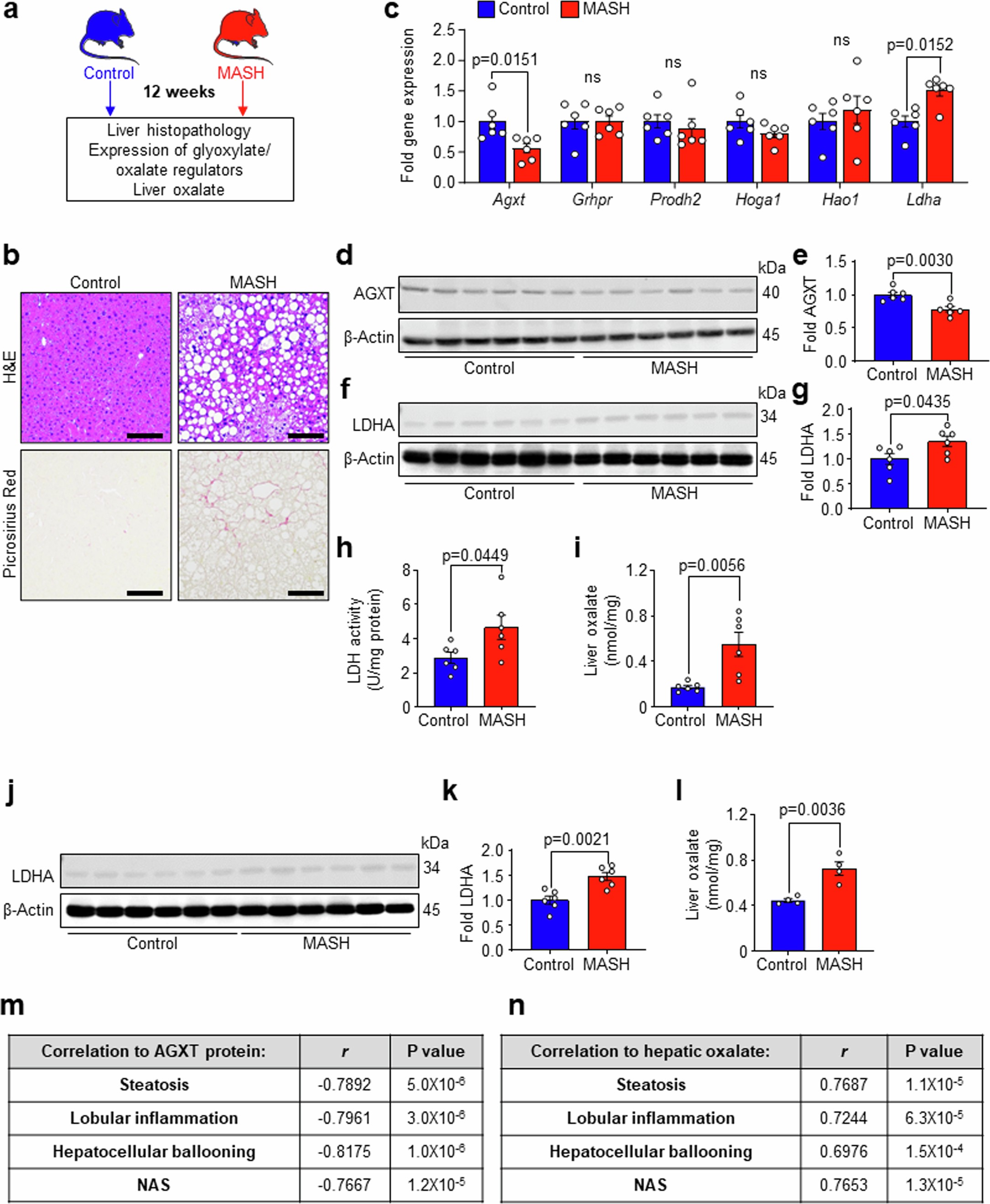
Extended Data Fig. 2: Dysregulated oxalate metabolism in murine MASH.

a, Liver samples were collected from C57BL/6J mice fed a standard chow diet (Control, n=6) or a high-fat, high-fructose, high-cholesterol diet (MASH diet, n=6) for 12 weeks, and (b) stained with H&E and Picrosirius Red. c, Expression of Agxt, Grhpr, Prodh2, Hoga1, Hao1, and Ldha relative to Gapdh, (d, e) protein abundance and quantification of AGXT, and (f, g) LDHA relative to β-Actin, (h) LDH activity, and (i) oxalate concentrations normalized to tissue weight in liver samples from mice with (n=6) or without early MASH (12 weeks, n=6). j, Protein abundance and (k) quantification of LDHA in liver samples from mice with or without advanced MASH (24 weeks, n=6). l, Ion chromatography coupled with mass spectrometry (IC-MS) validation of oxalate concentrations normalized to tissue weight in liver samples from mice with or without MASH (24 weeks, n=4). m, Liver sections from mice fed the standard chow or MASH diet for 12 weeks (n=6) or 24 weeks (n=6) were scored for steatosis, lobular inflammation, hepatocellular ballooning, and NAS, then correlated with the relative abundance of AGXT protein, and (n) liver oxalate concentrations. Statistical comparisons were made using two-tailed unpaired t-test (c, e, g, h, i, k, l), Mann–Whitney U test (c), or Spearman’s correlation (m, n). A p value <0.05 was considered statistically significant. Scale bars = 200 µm. Parts of Extended Data Fig. 2a were drawn by using pictures from Servier Medical Art. Servier Medical Art by Servier is licensed under a Creative Commons Attribution 3.0 Unported License (https://creativecommons.org/licenses/by/3.0/.