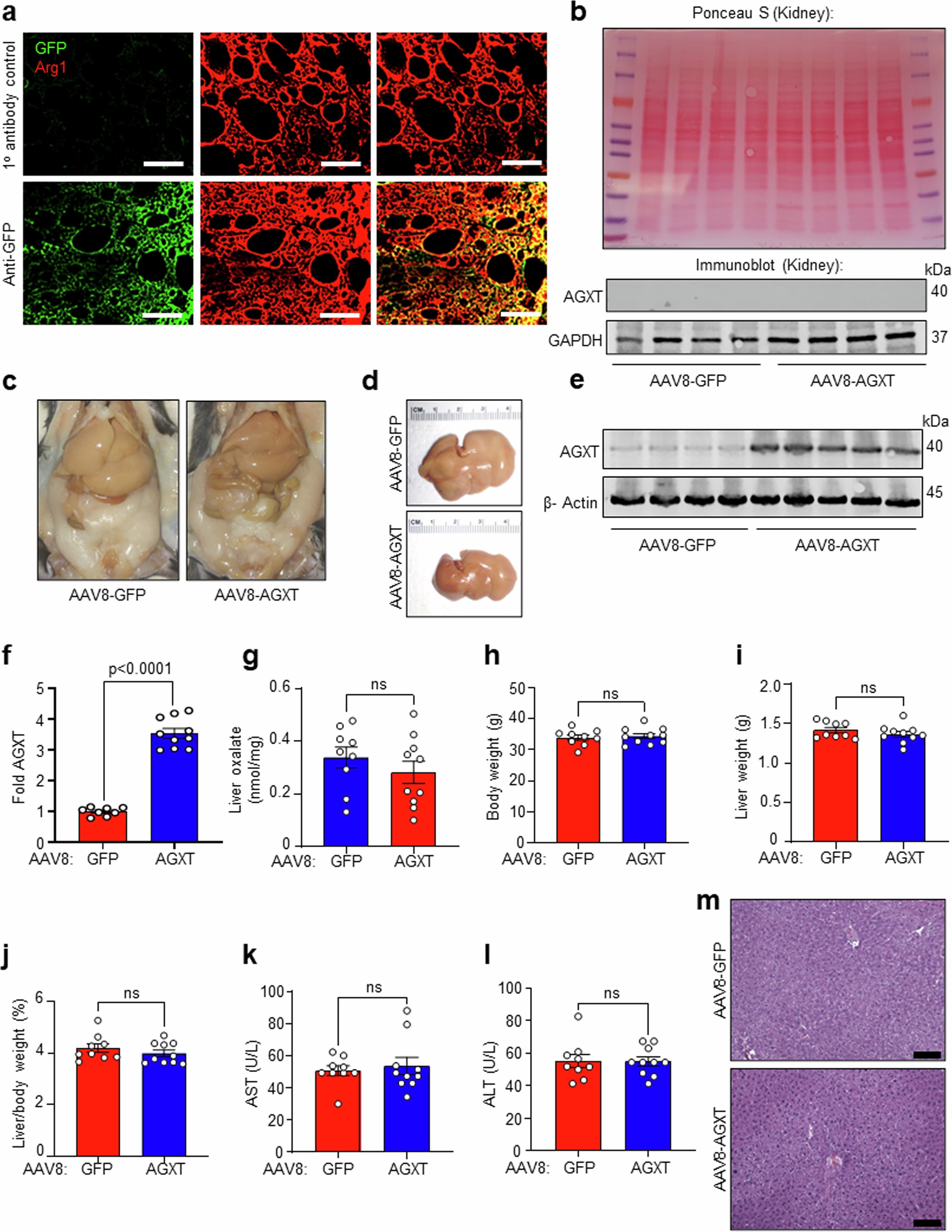
Extended Data Fig. 4: Hepatocyte-specific overexpression of AGXT on MASH or standard chow diet.

Male C57BL/6J mice were injected with AAV8-TBG-GFP or AAV8-TBG-AGXT (2x1011 viral genomes per mouse) and placed on the MASH diet for 24 weeks prior to end point analyses. a, Livers from mice injected with AAV8-TBG-GFP (n=4) were sectioned and assessed by immunofluorescence for GFP (green) expression in hepatocytes (Arg1, red, scale bar = 50 μm). b, Kidney lysates from mice injected with AAV8-GFP or AAV8-AGXT were assessed for AGXT by Western blot (n=4). Equal protein loading was verified using GAPDH expression and Ponceau S staining. c, Representative gross appearance of the abdominal cavity from mice treated with AAV8-GFP (n=8) or AAV8-AGXT (n=6). d, Representative gross appearance of the livers from mice treated with AAV8-GFP (n=8) or AAV8-AGXT (n=6). Male C57BL/6J mice were injected with AAV8-TBG-GFP or AAV8-TBG-AGXT (2x1011 viral genomes per mouse) and placed on the standard chow diet for 12 weeks prior to end point analyses. e, Protein abundance, and (f) quantification of AGXT relative to β-Actin in liver samples from mice treated with AAV8-GFP (n=8) or AAV8-AGXT (n=10). g, Oxalate normalized to liver tissue weight in samples from mice treated with AAV8-GFP (n=9) or AAV8-AGXT (n=10). h, Body weight, (i) liver weight, and (j) liver-to-body weight ratios in mice treated with AAV8-GFP (n=9) or AAV8-AGXT (n=10). k, Plasma samples were analysed for aspartate transaminase (AST), and (l) alanine transaminase (ALT) in mice treated with AAV8-GFP (n=9) or AAV8-AGXT (n=10). m, Liver samples from mice treated with AAV8-GFP (n=9) or AAV8-AGXT (n=10) were sectioned and stained with H&E (scale bar = 200 μm). The samples were derived from the same experiment and blots were processed in parallel for (e, f). All data are expressed as mean ± SEM. Statistical comparisons were made using two-tailed unpaired t-test (f-j, l), or Mann–Whitney U test (k). All individual points and p values are shown. A p value <0.05 was considered statistically significant.