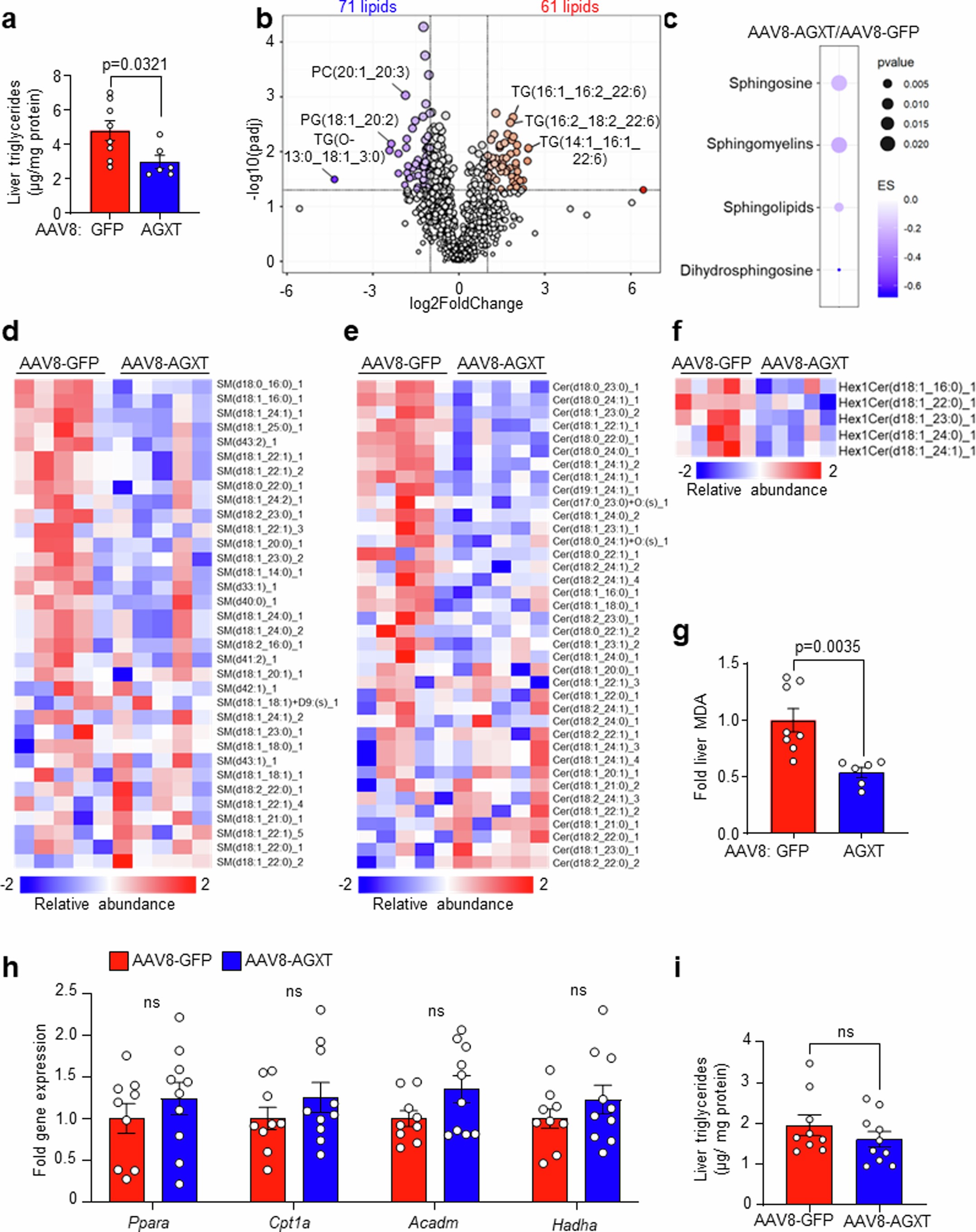
Extended Data Fig. 5: Effects of hepatocyte-specific overexpression of AGXT on hepatic lipids on MASH or standard chow diet.

Male C57BL/6J mice were injected with AAV8-TBG-GFP or AAV8-TBG-AGXT (2x1011 viral genomes per mouse) and placed on the MASH diet for 24 weeks prior to end point analyses. a, Liver triglycerides normalized to protein concentrations in livers from mice treated with AAV8-GFP (n=8) or AAV8-AGXT (n=6). b, Volcano plot of lipid metabolites significantly increased (red) or decreased (blue) in livers from mice treated with AAV8-AGXT compared to AAV8-GFP based on untargeted lipidomics (n=5). c, Pathway enrichment analysis (scale bar = enrichment score, ES), and heatmaps of (d) sphingomyelins, (e) ceramides, and (f) hexosylceramides in livers from mice treated with AAV8-AGXT compared to AAV8-GFP based on untargeted lipidomics (n=5, scale bar: relative abundance). g, Relative liver malondialdehyde (MDA) levels normalized to protein concentrations in mice treated with AAV8-GFP (n=8) or AAV8-AGXT (n=6). h, Male C57BL/6J mice were injected with AAV8-TBG-GFP or AAV8-TBG-AGXT (2x1011 viral genomes per mouse) and placed on a standard chow diet for 12 weeks prior to end point analyses. qRT-PCR analyses of Ppara and its target genes relative to Gapdh in livers from mice treated with AAV8-GFP (n=9) or AAV8-AGXT (n=10). i, Liver triglycerides normalized to protein concentrations in livers from mice treated with AAV8-GFP (n=9) or AAV8-AGXT (n=10). All data are expressed as mean ± SEM. Statistical comparisons were made using two-tailed unpaired t-test (a-c, g, h), or Mann–Whitney U test (i). All individual points and p values are shown. A p value <0.05 was considered statistically significant.