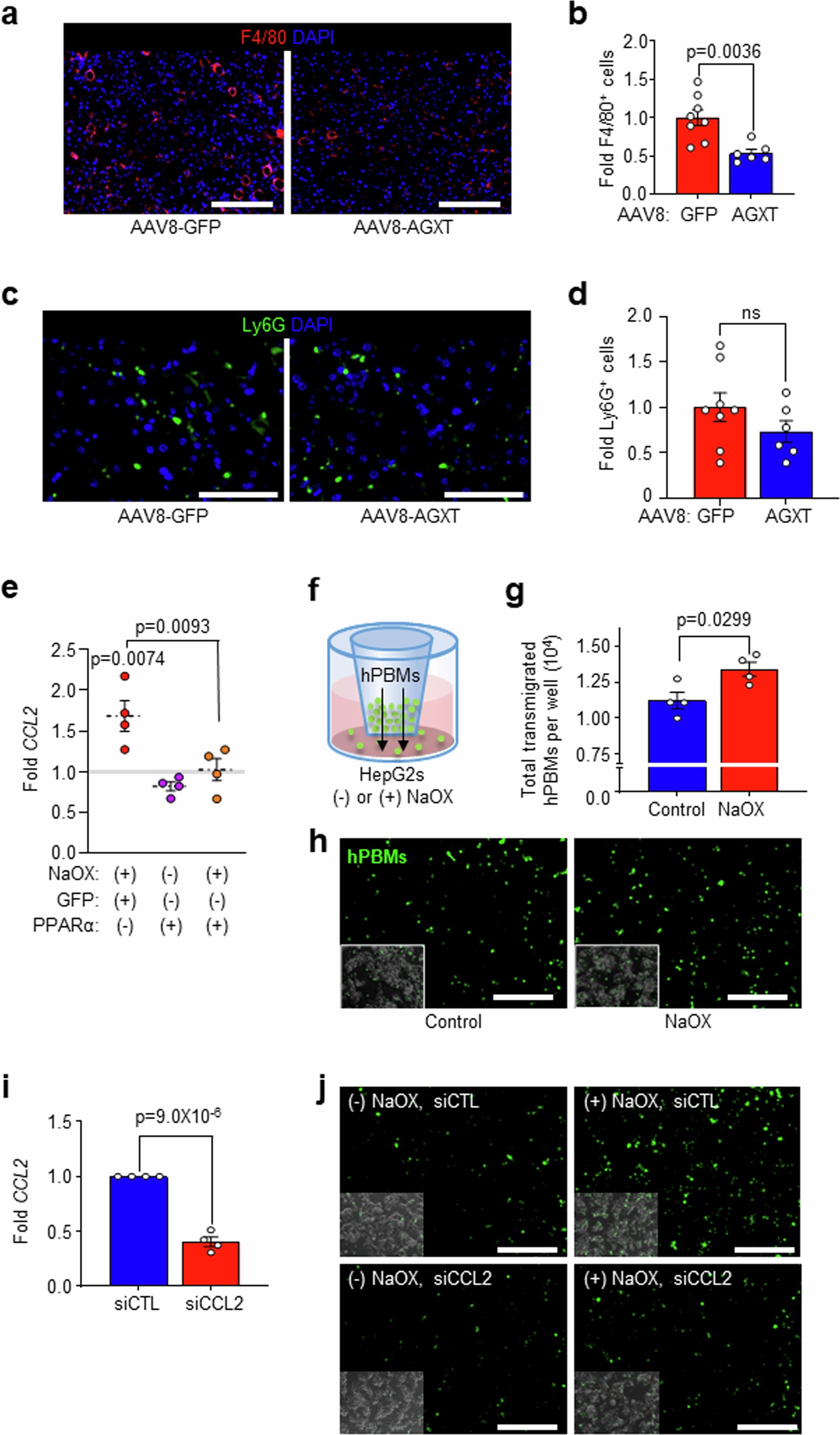
Extended Data Fig. 8: Oxalate lowering via AGXT overexpression reduces hepatic macrophages, while oxalate induces monocyte chemotaxis via CCL2.

Mice were injected with AAV8-GFP or AAV8-AGXT (2x1011 viral genomes per mouse) and placed on the MASH diet for 24 weeks prior to end point analyses. a, Liver samples were collected from mice treated with AAV8-GFP (n=8) or AAV8-AGXT (n=6), stained for F4/80 (red) and DAPI (blue) to visualize nuclei, analysed for (b) F4/80+ cells and expressed as fold change from AAV8-GFP. c, Liver samples were collected from mice treated with AAV8-GFP (n=8) or AAV8-AGXT (n=6), stained for Ly6G (green) and DAPI (blue) to visualize nuclei, analysed for (d) Ly6G+ cells and expressed as fold change from AAV8-GFP. e, HepG2 cells were transfected with either GFP control (GFP) or PPARα plasmids. After 24 h, the cells were treated overnight with or without sodium oxalate (NaOX) followed by analysis of CCL2 expression relative to GAPDH (n=4). f, HepG2 cells were plated into the bottom chamber of a transwell and treated with or without NaOX overnight. Fluorescently labelled human peripheral blood monocytes (hPBMs, green) were loaded into the top chamber of the transwell and allowed to pass through a membrane overnight. g, Number of transmigrated hPBMs per well (n=4). h, hPBMs were visualized (green) and shown with HepG2 cells (brightfield, inset) (n=4). i, HepG2 cells were transfected with siRNA against CCL2 (siCCL2) or scrambled siRNA control (siCTL). After 48 hours, the expression of CCL2 relative to GAPDH was determined by qRT-PCR (n=4). j, HepG2 cells were plated into the bottom chamber of a transwell and transfected with siRNA against CCL2 (siCCL2) or scrambled siRNA control (siRNA). After 24 hours, cells were treated with or without NaOX overnight. Fluorescently labelled human peripheral blood monocytes (hPBMs, green) were loaded into the top chamber of the transwell and allowed to pass through a membrane overnight. hPBMs were visualized (green) and shown with HepG2 cells (brightfield, inset) (n=4). All data are expressed as mean ± SEM. Statistical comparisons were made using two-tailed unpaired t-test (b, d, g, i) or one-way ANOVA with Tukey’s multiple comparison’s test (e). All individual points and p values are shown. A p value <0.05 was considered statistically significant. Scale bars = 200 µm.