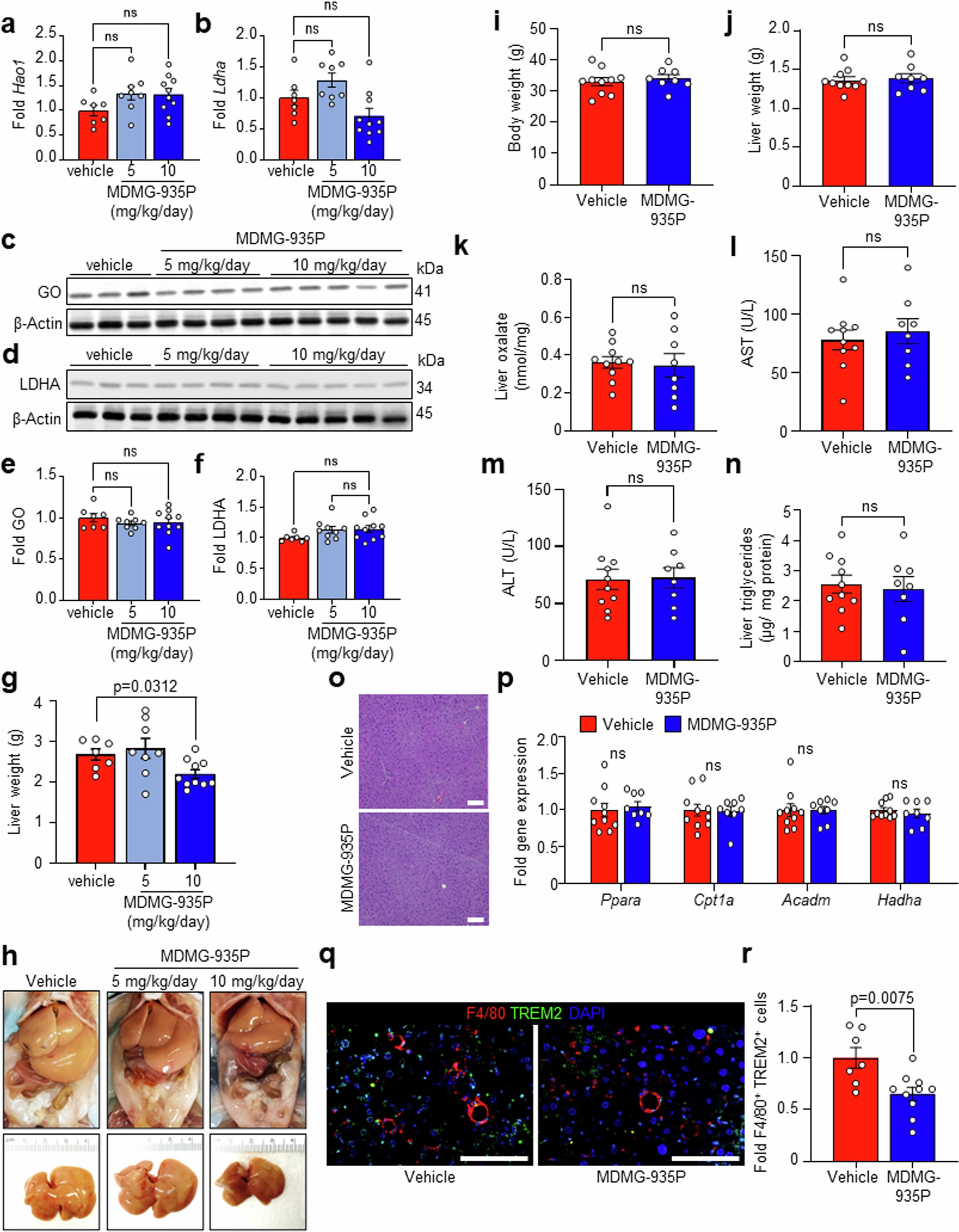
Extended Data Fig. 10: Effects of MDMG-935P treatment on MASH or standard chow diet.

Male C57BL/6J mice were fed the MASH diet for 12 weeks, then orally administered vehicle (n=7), 5 mg/kg/day (n=8) or 10 mg/kg/day (n=10) of MDMG-935P for an additional 12 weeks on the MASH diet prior to end point analyses. Liver samples were collected from the treated mice and the expression of (a) Hao1, and (b) Ldha relative to Gapdh was assessed by qRT-PCR. Protein abundance of GO (c, e), and LDHA (d, f) relative to β-Actin in liver samples from mice treated with vehicle, 5 mg/kg/day or 10 mg/kg/day of MDMG-935P. g, Liver weight, and (h) representative gross appearance of abdominal cavities and livers from mice treated with vehicle, 5 mg/kg/day or 10 mg/kg/day of MDMG-935P. C57BL/6J mice were fed a standard chow diet for 12 weeks, then orally administered vehicle (n=10), or 10 mg/kg/day of MDMG-935P (n=8) for an additional 12 weeks on the standard chow diet prior to end point analyses. i, body weight, (j) liver weight, and (k) liver oxalate in mice treated with vehicle (n=10) or 10 mg/kg/day of MDMG-935P (n=8). l, Plasma samples were analysed for aspartate transaminase (AST), and (m) alanine transaminase (ALT) in mice treated with vehicle (n=10) or 10 mg/kg/day of MDMG-935P (n=8). n, Liver triglycerides normalized to protein concentrations in livers from mice treated with vehicle (n=10) or 10 mg/kg/day of MDMG-935P (n=8). o, Livers from mice treated with vehicle (n=10) or 10 mg/kg/day of MDMG-935P (n=8) were sectioned and stained with H&E. p, Liver samples were collected from mice treated with vehicle (n=10), or 10 mg/kg/day of MDMG-935P (n=8), and FAO-related genes relative to Gapdh were assessed by qRT-PCR. q, Male C57BL/6J mice were fed the MASH diet for 12 weeks, then orally administered vehicle or 10 mg/kg/day of MDMG-935P for an additional 12 weeks on the MASH diet prior to end point analyses. Liver samples were collected from mice treated with vehicle (n=7), or 10 mg/kg/day (n=10) of MDMG-935P, stained for F4/80 (red), TREM2 (green), and DAPI (blue) to visualize nuclei, analysed for (r) F4/80+ and TREM2+ cells and expressed as fold change from vehicle. The samples were derived from the same experiment and the blots were processed in parallel for (c, d, e, f). All data are expressed as mean ± SEM. Statistical comparisons were made using one-way ANOVA with Tukey’s multiple comparisons test (a, b, e, f, g), or two-tailed unpaired t-test (i-n, p, r). All individual points and p values are shown. A p value <0.05 was considered statistically significant. Scale bars = 200 μm.