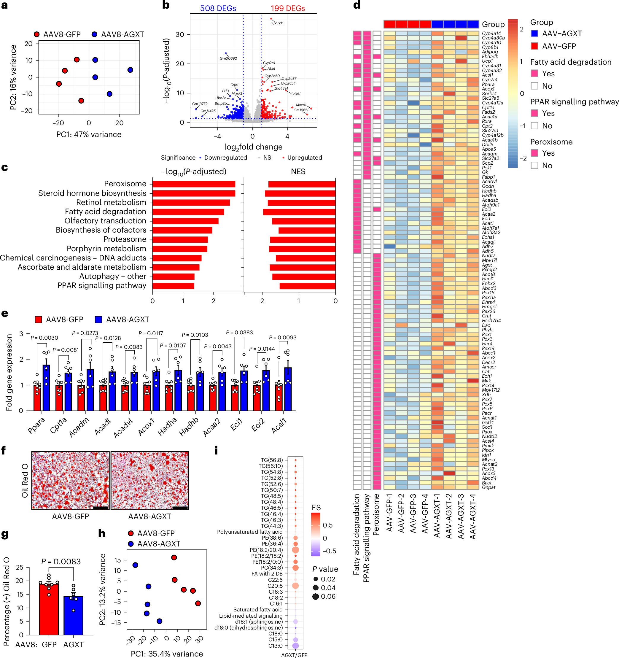
Fig. 3: Oxalate lowering via hepatocyte-specific overexpression of AGXT curbs hepatic steatosis through induction of fatty acid β-oxidation pathways.

Male C57BL/6J mice were injected with AAV8-TBG-GFP or AAV8-TBG-AGXT (2 × 1011 viral genomes per mouse) and placed on the MASH diet for 24 weeks before end point analyses. a, PCA was performed based on RNA sequencing of livers from mice treated with AAV8-GFP or AAV8-AGXT (n = 4). b, Volcano plot of DEGs significantly upregulated (red) or downregulated (blue) in livers from mice treated with AAV8-AGXT compared to AAV8-GFP based on RNA sequencing (n = 4). c, Pathways significantly enriched in the upregulated DEGs and normalized enrichment scores (NES), based on KEGG pathway analysis comparing livers from mice treated with AAV8-GFP or AAV8-AGXT (n = 4). d, Heatmap of DEGs related to FAO pathways comparing livers from mice treated with AAV8-GFP or AAV8-AGXT (n = 4; colour bar, log2 fold change in AAV8-AGXT versus AAV-GFP). e, qRT–PCR validation of selected FAO-related DEGs relative to Gapdh in livers from mice treated with AAV8-GFP (n = 8) or AAV8-AGXT (n = 6). f, Liver samples were collected from mice treated with AAV8-GFP (n = 8) or AAV8-AGXT (n = 6) and stained with Oil Red O (red) and Harris hematoxylin nuclear counterstain. g, Percent-positive Oil Red O area from mice treated with AAV8-GFP (n = 8) or AAV8-AGXT (n = 6). h, PCA was performed based on untargeted lipidomics of livers from mice treated with AAV8-GFP or AAV8-AGXT (n = 5). i, Representation of lipid species increased (red) or decreased (blue) in livers from mice treated with AAV8-AGXT compared with AAV8-GFP (n = 5; colour bar, enrichment score (ES)). All data are expressed as mean ± s.e.m. Statistical comparisons were made using a two-tailed unpaired t-test (e,g) or Mann–Whitney U-test (e). A two-sided Wald test was used to identify DEGs (b). The significance of the enriched pathways (c) was determined by a right-tailed Fisher’s exact test followed by Benjamini–Hochberg multiple testing adjustment. All individual points and P values are shown. P < 0.05 was considered statistically significant. Scale bars, 200 µm.