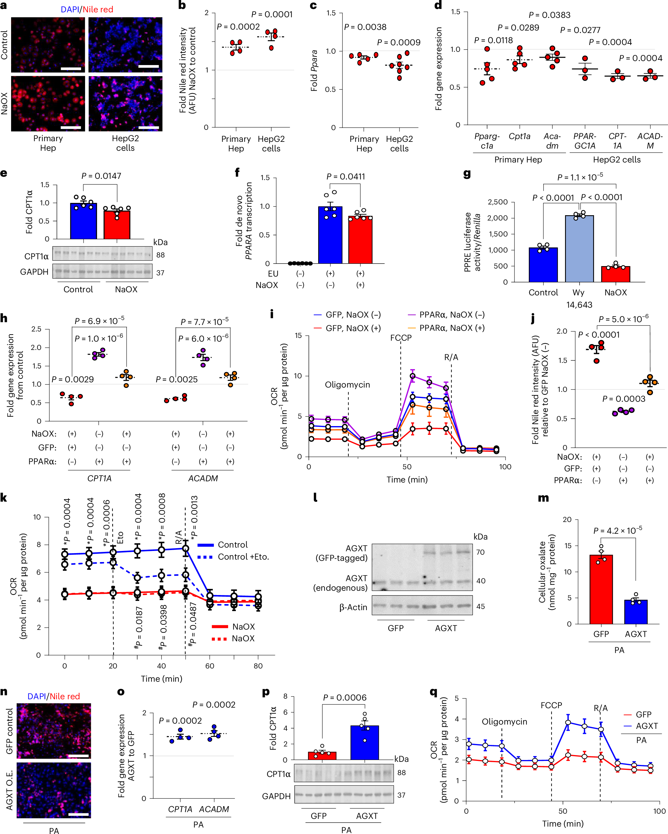
Fig. 4: Oxalate induces lipid accumulation in hepatocytes by suppressing PPARα-regulated FAO.

Primary hepatocytes (Hep) isolated from mice fed a standard chow diet (n = 4) and HepG2 cells (n = 4) were treated with or without sodium oxalate (NaOX; 250 μM, primary mouse hepatocytes; 500 μM, HepG2 cells). a, Neutral lipids were visualized with Nile red stain (red) and nuclei were labelled with DAPI (blue). b, Intensity of Nile red staining was normalized to number of nuclei (DAPI) and expressed as fold change. AFU, arbitrary fluorescence units. c,d, Expression of PPARA (n = 5–7) (c) and its target genes regulating fatty acid β-oxidation (d) in primary hepatocytes (relative to Gapdh, n = 5) and in HepG2 cells (relative to GAPDH, n = 3) treated with or without NaOX. e, Protein abundance and quantification of CPT1α relative to GAPDH in HepG2 cells treated with and without NaOX overnight and expressed as fold change from control (without NaOX) (n = 6). f, De novo PPARA transcription assessed by the Click-iT Nascent RNA Capture assay in HepG2 cells incubated in the presence or absence of NaOX and the alkyne-modified nucleoside EU overnight. The EU-containing newly synthesized mRNAs were captured and precipitated with streptavidin magnetic beads and analysed by qRT–PCR for de novo synthesis of PPARA transcripts (n = 6). g, PPRE luciferase activity relative to Renilla luminescence in HepG2 cells transfected with PPREx3-TK-luciferase, human PPARα and Renilla constructs, and treated with vehicle (control), Wy 14,643 or NaOX for 24 h (n = 4). HepG2 cells were transfected with either GFP control (GFP) or PPARα plasmids. h–j, After 24 h, the cells were treated overnight with or without NaOX followed by analyses of CPT1A and ACADM expression relative to GAPDH (n = 4) (h), OCRs determined by Seahorse and normalized to protein concentrations (n = 4) (i) and neutral lipids visualized with Nile red stain and normalized to number of nuclei (n = 4) (j). k, HepG2 cells were treated with or without NaOX overnight followed by Seahorse analysis of OCR in the absence or presence of etomoxir (Eto; *, control versus NaOX; #, control versus Control +Eto, n = 6). l, HepG2 cells were transfected with either GFP control (GFP) or GFP-tagged AGXT (AGXT) plasmids. Western blot analysis for AGXT protein abundance 48 h post-transfection (n = 3). m–q, After 24 h, the cells were treated with BSA-conjugated PA (200 µM) overnight followed by analysis of intracellular oxalate normalized to protein concentrations (n = 4) (m), neutral lipids visualized with Nile red stain (red) with nuclei labelled with DAPI (blue) (n = 3) (n), expression of CPT1A and ACADM relative to GAPDH (n = 4) (o), protein abundance of CPT1α relative to GAPDH (n = 5–6) (p) and OCR determined by Seahorse analysis and normalized to protein concentrations (n = 3) (q). For primary hepatocytes, each point represents an individual mouse. For HepG2 cells, each point represents an independent experiment that included at least two biological repetitions. All data are expressed as mean ± s.e.m. Statistical comparisons were made using two-tailed unpaired t-test (b–e,m,o,p), Mann–Whitney U-test (f), or one-way ANOVA with Tukey’s multiple comparisons test (g–k). Seahorse analysis and statistical comparisons for i and q are shown in Extended Data Fig. 7f and Extended Data Fig. 7k, respectively. All individual points and P values are shown. P < 0.05 was considered statistically significant. Scale bars, 200 µm. O.E., overexpression.