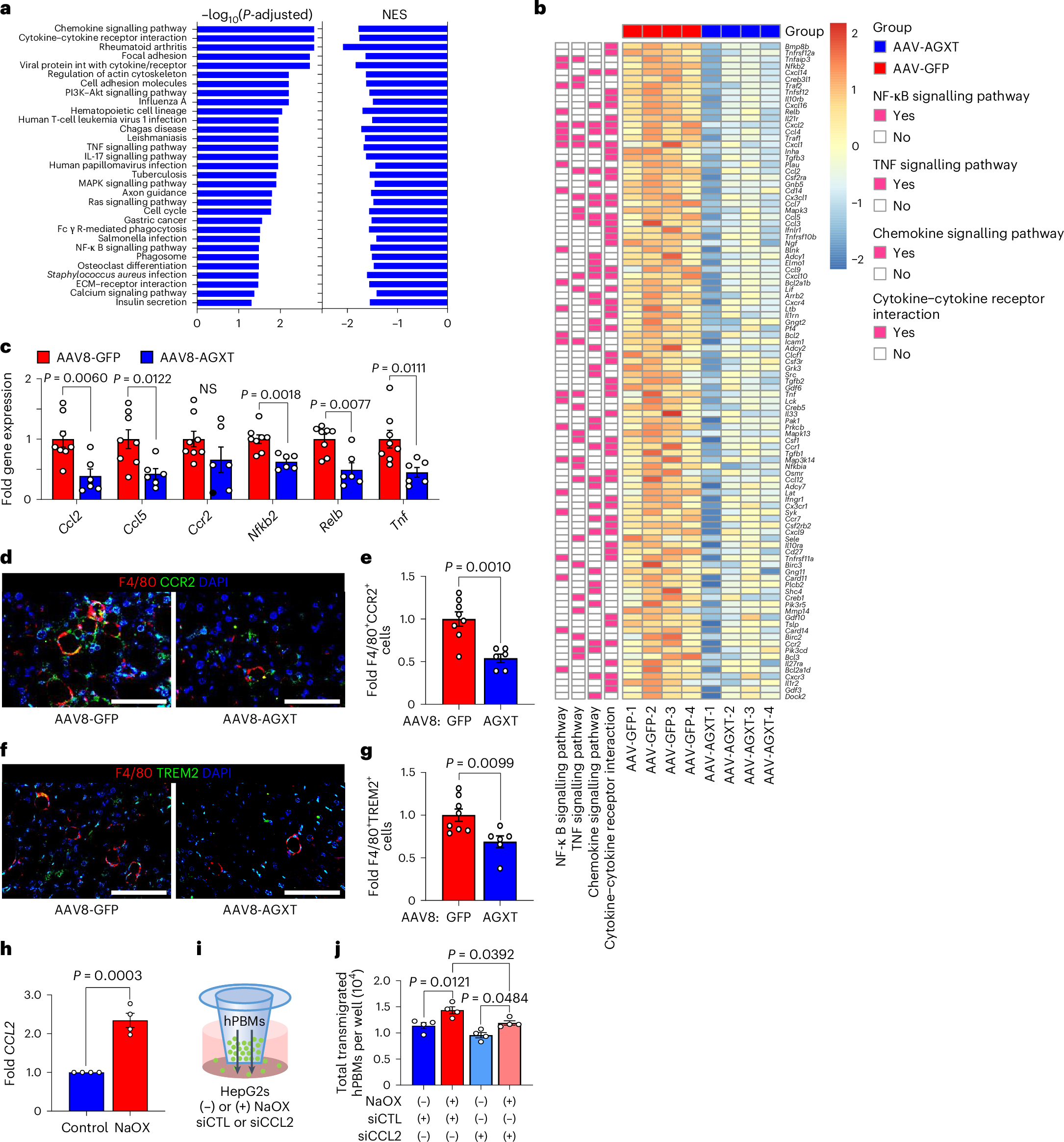
Fig. 5: Oxalate lowering via AGXT overexpression blunts monocyte infiltration and hepatic inflammation and fibrosis in MASH.

Mice were injected with AAV8-GFP or AAV8-AGXT (2 × 1011 viral genomes per mouse) and placed on the MASH diet for 24 weeks before end point analyses. a, Pathways significantly enriched in the downregulated DEGs and NES, based on KEGG pathway analysis comparing livers from mice treated with AAV8-GFP or AAV8-AGXT (n = 4). b, Heatmap of DEGs related to inflammatory pathways comparing livers from mice treated with AAV8-GFP or AAV8-AGXT (colour bar, log2 fold change in AAV8-AGXT versus AAV-GFP, n = 4). c, qRT–PCR validation of selected inflammation-related DEGs relative to Gapdh in livers from mice treated with AAV8-GFP (n = 8) or AAV8-AGXT (n = 6). d,e, Liver samples were collected from mice treated with AAV8-GFP (n = 8) or AAV8-AGXT (n = 6), stained for F4/80 (red), CCR2 (green) and DAPI (blue) to visualize nuclei (d), analysed for F4/80+ and CCR2+ cells and expressed as fold change from AAV8-GFP (e), from mice treated with AAV8-GFP (n = 8) or AAV8-AGXT (n = 6). f,g, Liver samples were collected from mice treated with AAV8-GFP (n = 8) or AAV8-AGXT (n = 6), stained for F4/80 (red), TREM2 (green) and DAPI (blue) to visualize nuclei (f), analysed for F4/80+ and TREM2+ cells (g) and expressed as fold change from AAV8-GFP, from mice treated with AAV8-GFP (n = 8) or AAV8-AGXT (n = 6). h, Expression of CCL2 relative to GAPDH in HepG2 cells treated with or without NaOX overnight and expressed as fold change from control (n = 4). i, HepG2 cells were plated into the bottom chamber of a Transwell and transfected with siRNA against CCL2 (siCCL2) or scrambled siRNA control (siCTL). After 24 h, cells were treated with or without NaOX overnight. Fluorescently labelled hPBMs (green) were loaded into the top chamber of the Transwell and allowed to pass through a membrane overnight. j, Number of transmigrated hPBMs per well (n = 4). All data are expressed as mean ± s.e.m. Statistical comparisons were made using two-tailed unpaired t-test (c,e,g,h), Mann–Whitney U-test (c) or one-way ANOVA with Tukey’s multiple comparisons test (j). The significance of the enriched pathways (a) was determined by right-tailed Fisher’s exact test followed by Benjamini–Hochberg multiple testing adjustment. All individual points and P values are shown. P < 0.05 was considered statistically significant. Scale bars, 200 µm.