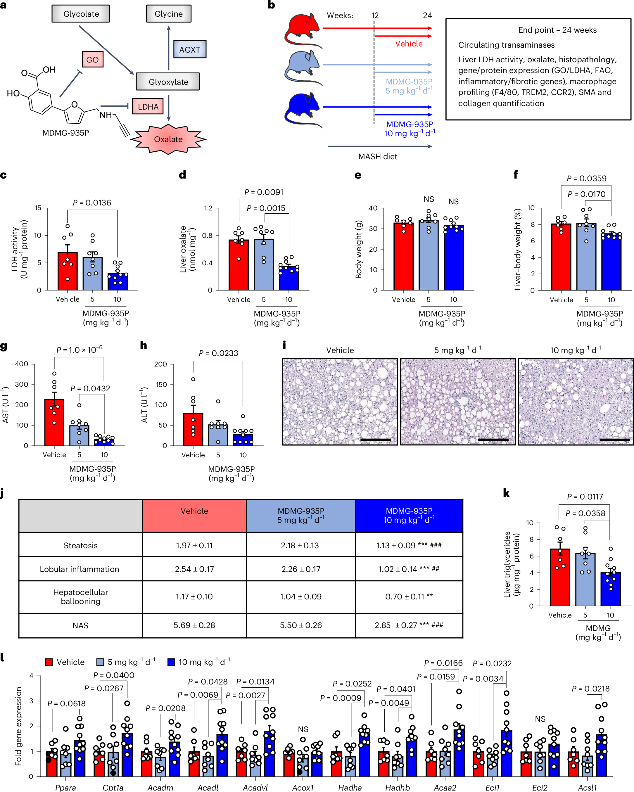
Fig. 7: Pharmacological targeting of hepatic oxalate overproduction ameliorates established MASH.

a, Schema of glyoxylate/oxalate metabolism, including the chemical structure of MDMG-935P and its inhibitory effects. b, Male C57BL/6J mice were fed the MASH diet for 12 weeks, then orally administered vehicle (n = 7), 5 mg kg−1 d−1 (n = 8) or 10 mg kg−1 d−1 (n = 10) of MDMG-935P for an additional 12 weeks on the MASH diet before end point analyses. c,d, Liver LDH activity (c) and oxalate concentrations normalized to tissue weight (d) in liver samples from mice administered vehicle (n = 7), 5 mg kg−1 d−1 (n = 8) or 10 mg kg−1 d−1 (n = 10) of MDMG-935P. e–j, Body weight (e) and liver-to-body weight ratios (f) in mice administered vehicle (n = 7), 5 mg kg−1 d−1 (n = 8) or 10 mg kg−1 d−1 (n = 10) of MDMG-935P. Plasma samples were analysed for AST (g) and ALT (h) in mice administered vehicle (n = 7), 5 mg kg−1 d−1 (n = 8) or 10 mg kg−1 d−1 (n = 10) of MDMG-935P. Liver samples were collected from mice administered vehicle (n = 7), 5 mg kg−1 d−1 (n = 8) or 10 mg kg−1 d−1 (n = 10) of MDMG-935P, stained with H&E (i) and scored for steatosis, lobular inflammation, hepatocellular ballooning and NAS (j). **P < 0.01, ***P < 0.001 versus vehicle; ##P < 0.01, ###P < 0.001 versus 5 mg kg−1 d−1 of MDMG-935P. k, Liver triglycerides normalized to protein concentrations from mice treated with vehicle (n = 7), 5 mg kg−1 d−1 (n = 8) or 10 mg kg−1 d−1 (n = 10) of MDMG-935P. l, Liver samples were collected from mice treated with vehicle (n = 7), 5 mg kg−1 d−1 (n = 8) or 10 mg kg−1 d−1 (n = 10) of MDMG-935P and FAO-related genes relative to Gapdh were assessed by qRT–PCR. All data are expressed as mean ± s.e.m. Statistical comparisons were made using one-way ANOVA with Tukey’s multiple comparisons test (c–g,j–l) or Kruskal–Wallis with Dunn’s multiple comparisons test (h,j,l). P < 0.05 was considered statistically significant. Scale bars, 200 µm. Parts of b were drawn by using pictures from Servier Medical Art. Servier Medical Art by Servier is licensed under a Creative Commons Attribution 3.0 Unported License at https://creativecommons.org/licenses/by/3.0/.