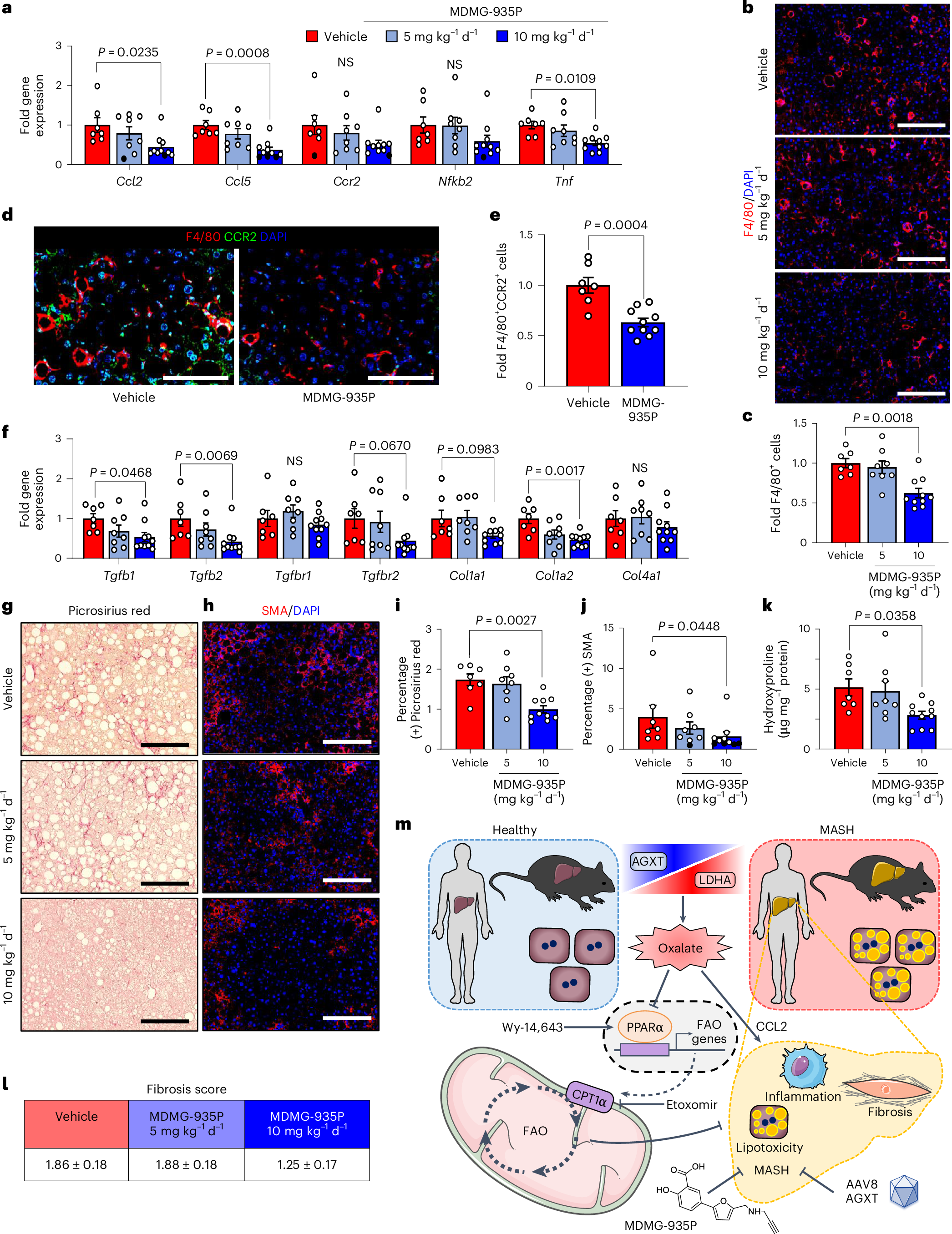
Fig. 8: Pharmacological targeting of hepatic oxalate overproduction reduces hepatic inflammation and fibrosis.

Male C57BL/6J mice were fed the MASH diet for 12 weeks, then orally administered vehicle (n = 7), 5 mg kg−1 d−1 (n = 8) or 10 mg kg−1 d−1 (n = 10) of MDMG-935P for an additional 12 weeks on the MASH diet before end point analyses. a, Liver samples were collected from the treated mice, and inflammation-related genes were assessed by qRT–PCR relative to Gapdh from mice treated with vehicle (n = 7), 5 mg kg−1 d−1 (n = 8) or 10 mg kg−1 d−1 (n = 10) MDMG-935P. b,c, Liver samples were collected from the mice treated with vehicle (n = 7), 5 mg kg−1 d−1 (n = 8) or 10 mg kg−1 d−1 (n = 10) MDMG-935P, stained with F4/80 (red) and DAPI (blue) to visualize nuclei (b), analysed for F4/80+ cells and expressed (c) as fold change from vehicle. d,e, Liver samples were collected from mice treated with vehicle (n = 7) or 10 mg kg−1 d−1 (n = 10) of MDMG-935P, stained for F4/80 (red), CCR2 (green) and DAPI (blue) (d), analysed for F4/80+ and CCR2+ cells (e) and expressed as fold change from vehicle. f, Liver samples were collected from the treated mice and fibrosis-related genes were assessed by qRT–PCR relative to Gapdh from mice treated with vehicle (n = 7), 5 mg kg−1 d−1 (n = 8) or 10 mg kg−1 d−1 (n = 10) MDMG-935P. g,i, Liver sections were stained with Picrosirius red (red) (g) and quantified for percent-positive Picrosirius red area (i) from mice treated with vehicle (n = 7), 5 mg kg−1 d−1 (n = 8) or 10 mg kg−1 d−1 (n = 10) MDMG-935P. h,j, Liver sections were stained with α-SMA and DAPI (blue) (h) and analysed for percent-positive α-SMA area (j) from mice treated with vehicle (n = 7), 5 mg kg−1 d−1 (n = 8) or 10 mg kg−1 d−1 (n = 10) MDMG-935P. k, Hydroxyproline contents normalized to protein concentration in liver samples from mice treated with vehicle (n = 7), 5 mg kg−1 d−1 (n = 8) or 10 mg kg−1 d−1 (n = 10) MDMG-935P. l, Liver sections were scored for fibrosis based on Picrosirius red staining. m, Schematic summary of oxalate overproduction in MASH, the effects of oxalate on MASH, and inhibition of oxalate production by either AAV-AGXT overexpression or pharmacological targeting using MDMG-935P. All data are expressed as mean ± s.e.m. Statistical comparisons were made using one-way ANOVA with Tukey’s multiple comparisons test (a,c,i,k,l), Kruskal–Wallis with Dunn’s multiple comparisons test (a,f,j), or two-tailed unpaired t-test (e). All individual points and P values are shown. P < 0.05 was considered statistically significant. Scale bars, 200 μm. Parts of m were drawn by using pictures from Servier Medical Art. Servier Medical Art by Servier is licensed under a Creative Commons Attribution 3.0 Unported License at https://creativecommons.org/licenses/by/3.0/.