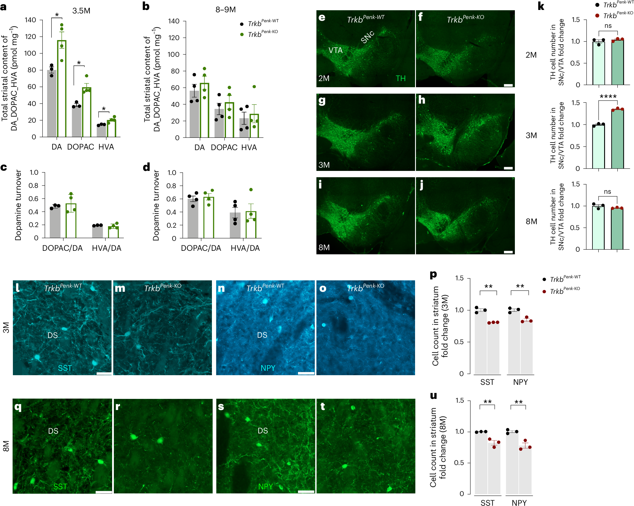
Fig. 2: Changes in the SNc–VTA regions cause increased striatal DA.

a,b, HPLC analysis of total tissue content of DA and its metabolites presented as scatter–bar plots. At 3.5 months of age (DA, TrkbPenk-WT, 80.47 ± 3.68 (n = 3) vs TrkbPenk-KO, 116.0 ± 9.73 (n = 4), *P = 0.030; DOPAC, TrkbPenk-WT, 38.96 ± 1.78 (n = 3) vs TrkbPenk-KO, 60.07 ± 4.53 (n = 4), *P = 0.012; HVA, TrkbPenk-WT, 15.61 ± 0.48 (n = 3) vs TrkbPenk-KO, 21.28 ± 1.59 (n = 4), *P = 0.032)) (a). At 8–9 months (TrkbPenk-WT vs TrkbPenk-KO, DA, P = 0.43; DOPAC, P = 0.48; HVA, P = 0.69; n = 4 each group) (b), even though DA (16.5%), DOPAC (23%) and HVA (22%) were still higher in mutants compared with controls. All animals in this experiment were females. c,d, Normal DA turnover, DOPAC/DA and HVA/DA ratios at 3.5 months (c) and 8–9 months (d) showed similar ratios (TrkbPenk-WT vs TrkbPenk-KO, DOPAC/DA, at 3.5 months, P = 0.57, and 8–9 months, P = 0.66. HVA/DA, at 3.5 months, P = 0.58, and at 8–9 months, P = 0.87. e–j, SNc–VTA representative images of TH-immunofluorescence for TrkbPenk-WT and TrkbPenk-KO at different ages (2 months (e,f), 3 months (g,h) and 8 months (i,j)). k, Scatter–bar plots showing TH+ cell counting with 35% increase in mutants at 3 months (TrkbPenk-WT, 6,417 ± 108.5 vs TrkbPenk-KO, 8,643 ± 80.96; ****P < 0.0001), but not earlier (2 months, 4% increase, P = 0.38) or later (8 months, −4%, P = 0.263), n = 3 each genotype and age, total of 12 females and 6 males all paired. l–u, Striatal SST+ and NPY+ cells analysis at ages of 3 months (all males) and 8 months (all males); representative immunofluorescence images from the dorsal striatum for SST (l,m) and NPY (n,o) at 3 months and for SST (q,r) and NPY (s,t) at 8 months. p,u, Scatter–bar plots show fold change comparison of SST+ and NPY+ cell number at 3 months (p) and 8 months (u). NPY (3 months, **P = 0.0012; 8 months, **P = 0.0097) n = 3 biological replicates for each genotype or group and age. SST (3 months, **P = 0.0071; 8 months, **P = 0.0083) n = 3 biological replicates for each genotype or group and age. Values are means; error bars, s.e.m. P statistic in a, b, c, d, k, p and u from unpaired, two-tailed Student’s t-test. Scale bars in e–j, 200 μm; in l–t, 50 μm. VTA, ventral tegmental area; SNc, substantia nigra pars compacta; DS, dorsal striatum.