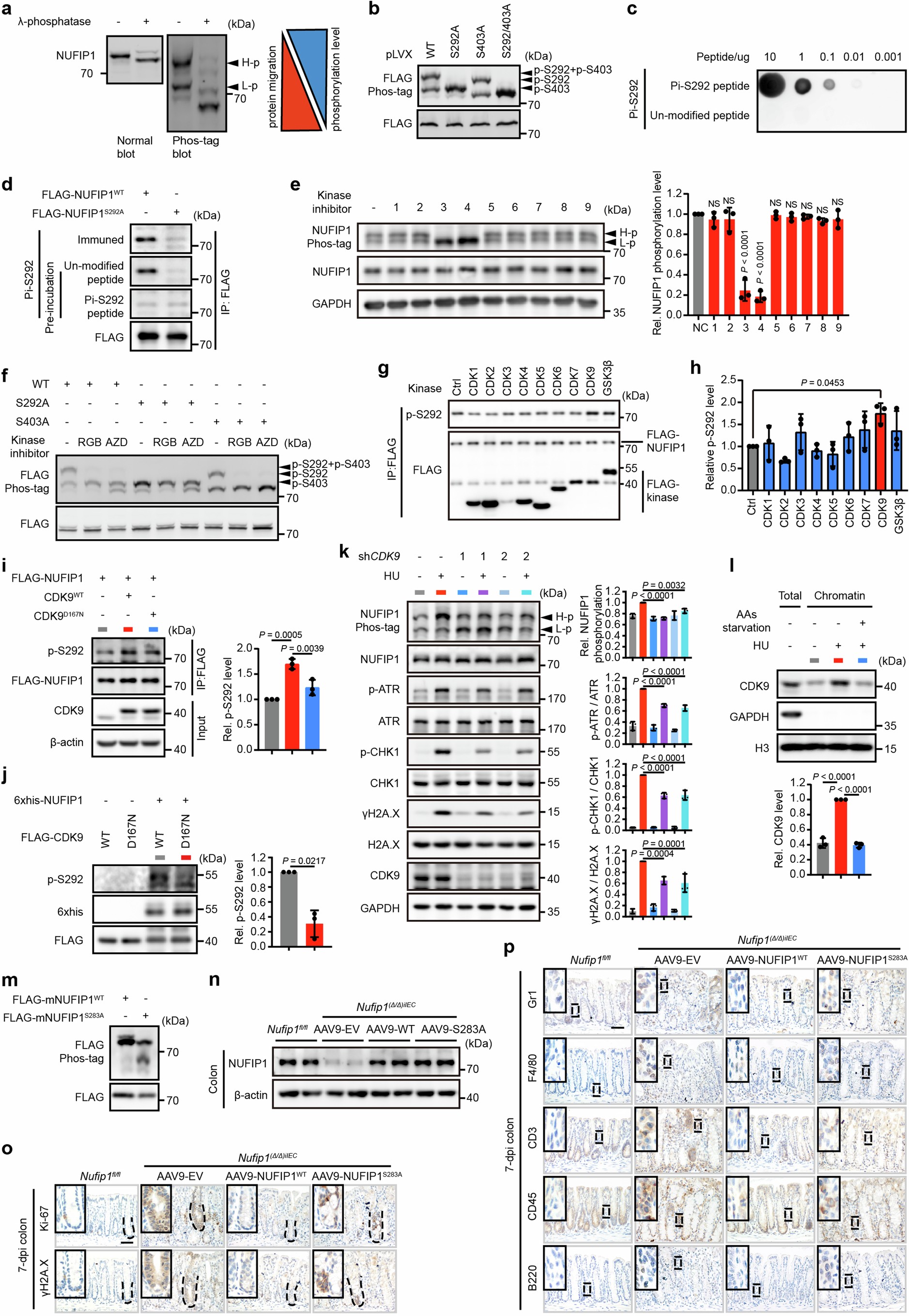
Extended Data Fig. 4: Phosphorylation of NUFIP1 determines its function on DDR signaling.
From: NUFIP1 integrates amino acid sensing and DNA damage response to maintain the intestinal homeostasis

a, Phos-tag blot analysis of NUFIP1. n = 3 independent experiments. b, Phos-tag blot analysis of NUFIP1WT, NUFIP1S292A, NUFIP1S403A and NUFIP1S292/403A. n = 3 independent experiments. c, Anti-p-NUFIP1 (S292) antibody specifically recognizes site-specific (S292) phospho-peptide of NUFIP1. n = 3 independent experiments. d, NUFIP1S292A mutant decreases phosphorylation level of p-NUFIP1. n = 3 independent experiments. e, Phos-tag blot analysis of NUFIP1 in HeLa cells treated with kinase inhibitors. No. 1 VE822. No. 2 AZ20. No. 3 RGB-286638. No. 4 AZD-5438. No. 5 THZ531. No. 6 Ralimetinib dimesylate. No. 7 AZ304. No. 8 PF-04691502. No.9 CLK-IN-T3. n = 3 independent experiments. f, Phos-tag blot analysis of NUFIP1WT, NUFIP1S292A, or NUFIP1S403A in HeLa cells treated with RGB-286638 or AZD-5438. n = 3 independent experiments. g, Detection of p-S292 level using anti-pS292 antibody after overexpression of kinases. FLAG-NUFIP1 was obtained from HEK293T cells by immunoprecipitation. n = 3 independent experiments. h, Quantification of p-NUFIP1 after overexpression kinases. i, Detection of NUFIP1 p-S292 level with p-S292 antibody after overexpression of CDK9WT or CDK9D167N. n = 3 independent experiments. j, Western blot of p-NUFIP1 based on in vitro kinase assay. n = 3 independent experiments. k, Western blot of p-NUFIP1, p-ATR, p-CHK1 and γH2A.X in HeLa cells. Control and CDK9 knockdown cells were treated with HU. n = 3 independent experiments. l, CDK9 protein level in chromatin fraction. n = 3 independent experiments. m, Phos-tag blot analysis of NUFIP1WT and NUFIP1S283A. n = 3 independent experiments. n, Colon tissue was obtained from Nufip1fl/fl and AAV-infected Nufip1(Δ/Δ) iIEC mice at 7dpi of tamoxifen treatment. Representative results were from two independent mice. o, Representative IHC images of Ki-67 and γH2A.X in colon tissue from mice in (n). n = 6 mice. p, Representative IHC images of inflammatory cells markers in colon tissues from mice in (n). n = 6 mice. Scale bar, 50 µm. The data were represented as mean±s.d. p values in (e, h, i, k, l) were determined by one-way ANOVA test. p values in (j) were determined by two-tailed unpaired t-test.