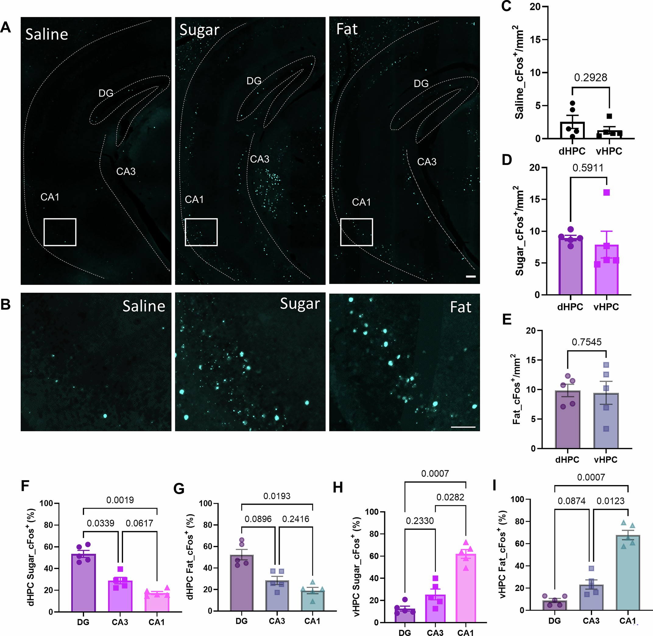
Extended Data Fig. 1: vHPC neuronal responses to IG nutrient infusions.

A Representative images of Fos expression in the ventral hippocampus (vHPC) following IG infusion of saline, sucrose or fat. Scale bar 100 µm B Higher magnification of the vCA1 from (A). Scale bar 50 µm. C-E Quantification of Fos-positive neurons normalized for area sized in the dHPC and vHPC following IG infusion of (C) saline, (D) sucrose or (E) fat. (N = 5/group, Paired Student’s t test). F-G Relative proportion of nutrient responsive Fos-positive neurons in DG, CA3 and CA1 as a percent of the total dHPC response to IG infusion of (F) sucrose or (G) fat (N = 5/group, One-way ANOVA with Tukey post hoc analysis). H-I Relative proportion of nutrient responsive Fos-positive neurons in DG, CA3 and CA1 as a percent of the total vHPC response to IG infusion of (H) sucrose or (I) fat (N = 5/group, One-way ANOVA with Tukey post hoc analysis). Data are presented as mean ± s.e.m. *P < 0.05, **P < 0.01, ***P < 0.001, **** P < 0.0001, NS, not significant.