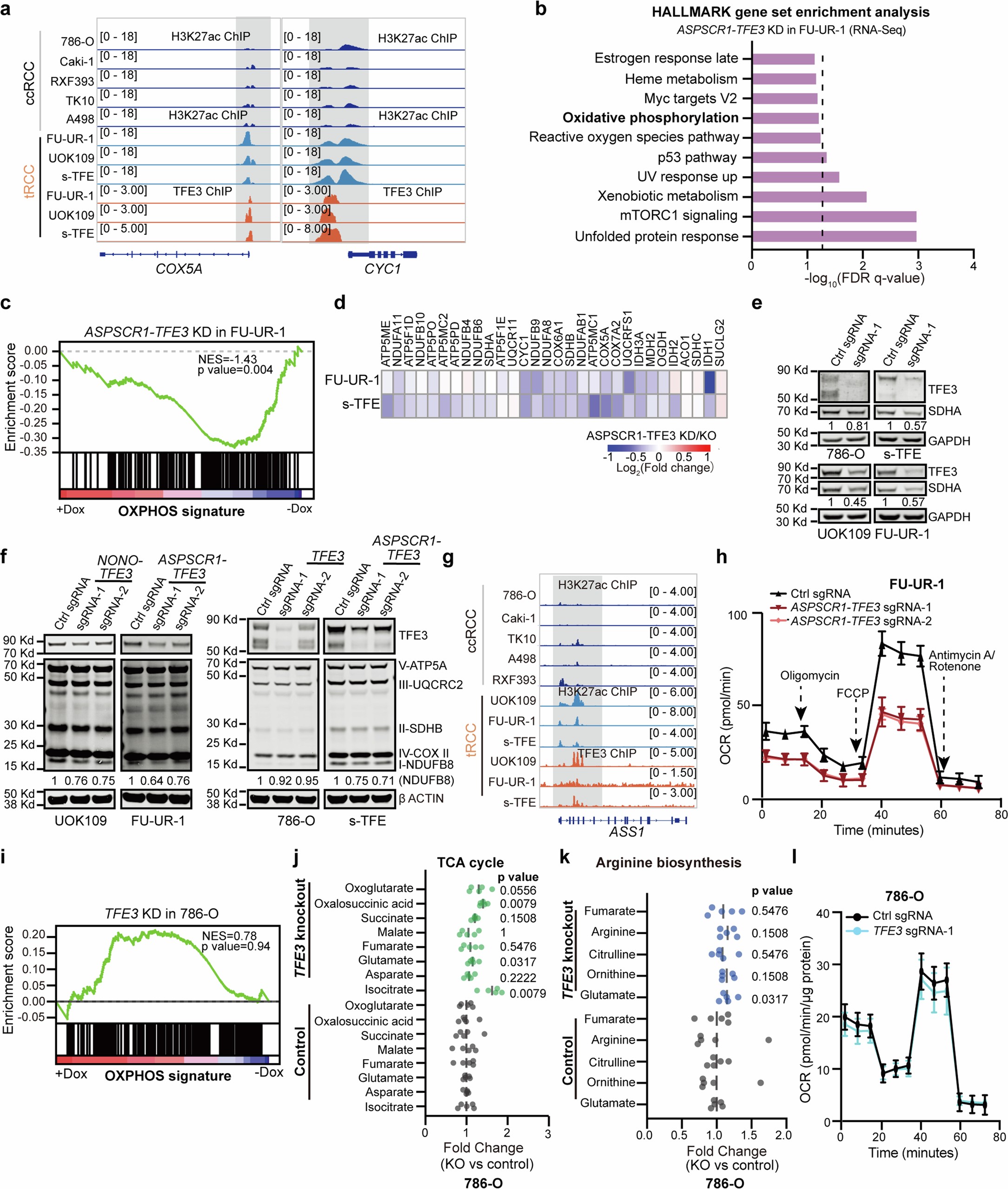
Extended Data Fig. 3: Transcriptional activation of OXPHOS genes by TFE3 fusions.

a, IGV snapshot showing TFE3 fusion (orange track) and H3K27ac (light or dark blue tracks) signal at representative OXPHOS-related loci in ccRCC and tRCC cell lines. b, Bar plot showing the top gene sets depleted upon ASPSCR1-TFE3 knockout in FU-UR-1 cells. c, GSEA plot showing depletion of OXPHOS gene signature in FU-UR-1 cells upon ASPSCR1-TFE3 knockout. d, Heatmap showing the change in expression of OPXHOS genes targeted by TFE3 fusion following ASPSCR1-TFE3 knockout in s-TFE cells or FU-UR-1 cells. e, Western blot for TFE3 and SDHA after knockout of WT TFE3 or TFE3 fusion in ccRCC cell line (786-O) or tRCC cell lines (UOK109, FU-UR-1, s-TFE). Change in SDHA protein level was quantified by ImageJ. f, Western blot for TFE3, OXPHOS after knockout of TFE3 or TFE3 fusion in ccRCC cell line (786-O) or tRCC cell lines (UOK109, FU-UR-1, s-TFE). Change of NDUFB8 protein level was quantified by ImageJ. g, IGV snapshot showing TFE3 fusion (orange track) and H3K27ac (light or dark blue tracks) signal at ASS1 locus in ccRCC and tRCC cell lines. h, OCR after knockdown of ASPSCR1-TFE3 in FU-UR-1cell line. Data shown as mean -+ s.d. for n = 8 biological replicates. i, GSEA plot showing no significant change of OXPHOS gene signature in 786-O ccRCC cells upon TFE3 knockdown. j, Change in levels of TCA cycle-related metabolites following TFE3 knockout in 786-O cells. For each metabolite, fold change was normalized to control sgRNA condition. Data are shown as mean (vertical line) and n = 5 biological replicates per cell line. k, Change in levels of arginine biosynthesis-related metabolites following TFE3 knockout in 786-O cells. For each metabolite, fold change was normalized to control sgRNA condition. Data are shown as mean (vertical line) and n = 5 biological replicates per cell line. l, OCR after knockout of TFE3 in 786-O ccRCC cell line. Data are shown as mean -+ s.d. for n = 13 (786-O control sgRNA) and n = 10 (786-O TFE3 sgRNA-1) biological replicates. For (c) and (i), p value was determined by one-sided permutation test. For (j and k), statistical significance was determined by two-sided Mann–Whitney test.