Extended Data Fig. 6: MSVGLUT2 neuronal activity is not affected by metabolic status.
From: A food-sensitive olfactory circuit drives anticipatory satiety

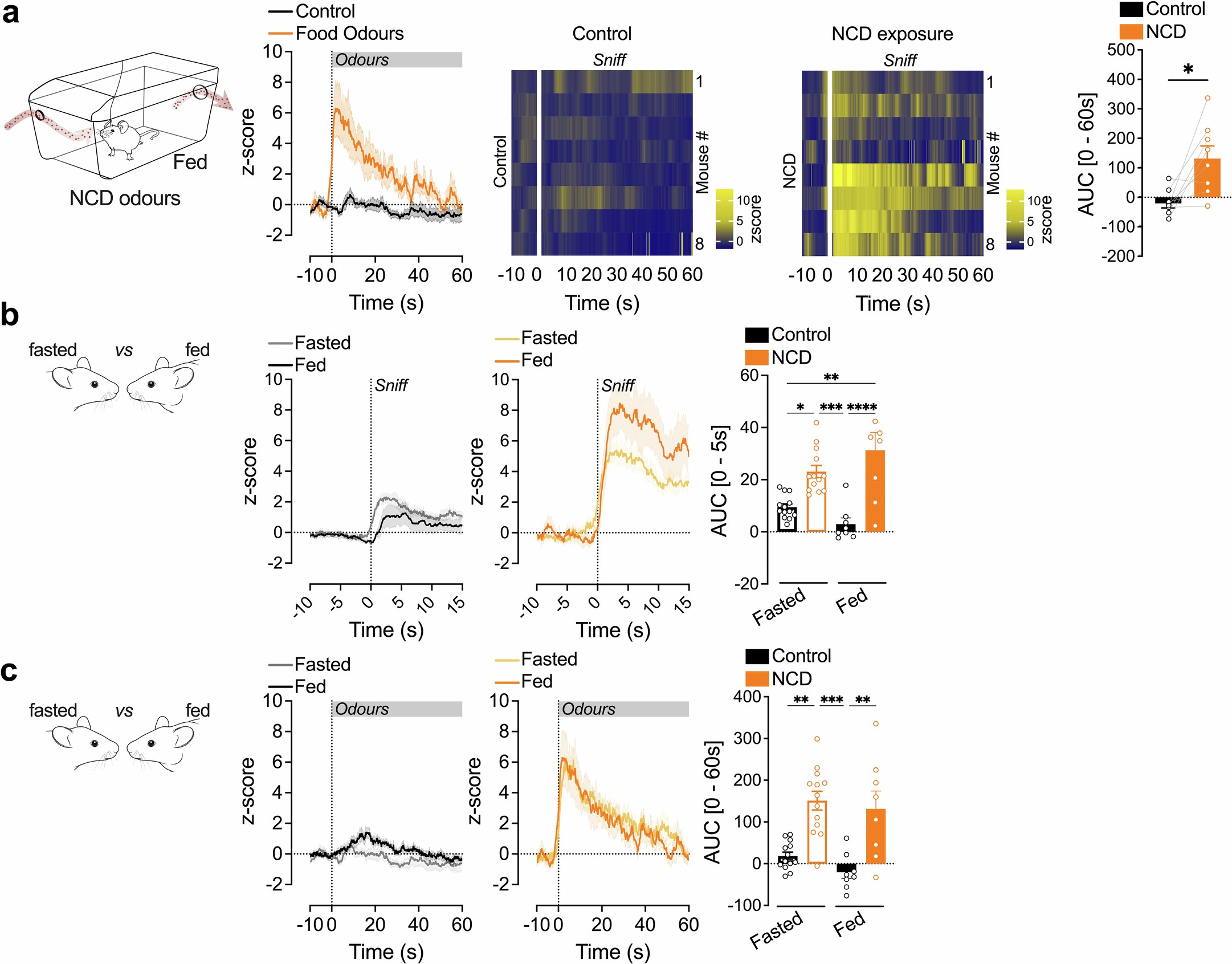
a) MSVGLUT2 calcium dynamics and area under the curve (AUC) aligned to the onset of the stimulus in response to control odour (empty bottle) and NCD odour exposure in random fed mice [AUC: paired two-tailed Student’s t-test; n = 8 mice]. b-c) Comparison of MSVGLUT2 calcium dynamics and area under the curve (AUC) aligned to b) the onset of a sniff and c) the onset of stimulus in response to control odour (empty bottle) and NCD odour exposure in mice fasted overnight for 16 hours or in random fed mice [AUC: two-way multiple comparisons ANOVA, Tukey post-hoc; n = 8 fed mice, n = 13 fasted mice]. Data are represented as mean ± SEM. *p ≤ 0.05, **p ≤ 0.01, ***p ≤ 0.001 and, ****p ≤ 0.0001. Mouse images in b and c adapted from SciDraw under a Creative Commons license CC BY 4.0. Panel a created using BioRender.com.