Extended Data Fig. 3: GLP-1R mediated signaling enhances DVC neuron synaptic inputs.
From: State-dependent central synaptic regulation by GLP-1 is essential for energy homeostasis

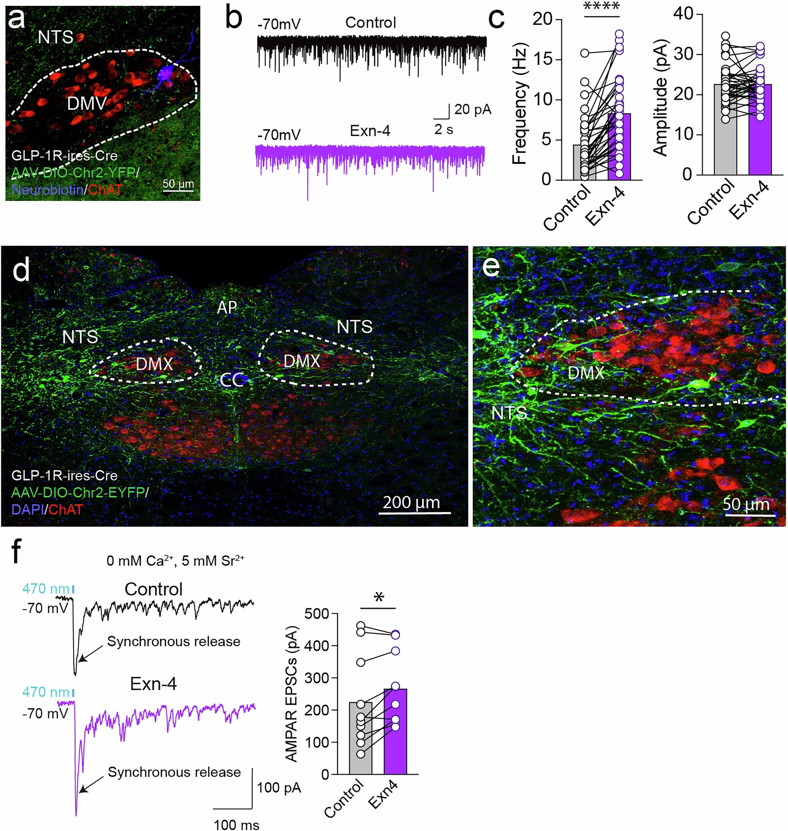
a. Representative image of a recorded DVC neuron labeled with neurobiotin. DMV neurons were visualized with ChAT immunostaining (n > 3 mice). b. Representative traces of sEPSCs with or without Exn-4 (100 nM). c. Pooled data of frequency and amplitude of sEPSCs recorded in DVC neurons (frequency: two-tailed Wilcoxon matched-pairs signed rank test, p < 0.0001; amplitude: two-tailed Wilcoxon matched-pairs signed rank test, p = 0.5876; n = 35 cells/12 mice). d. The vast majority of DMV preganglionic motor neurons (ChAT-positive) do not express GLP-1R. GLP-1R-expressing neurons are visualized via ChR2-EYFP expression. e. Enlarged view of the area shown in panel d. n = 3 mice. f. Quantification of AMPAR-mediated synchronous oEPSC (that is, first peak) amplitudes before and after Exn-4 application with 5 mM Sr2+in external ACSF (two-tailed paired t-test, t(10) = 2.935, p = 0.0166, n = 10 cells/3 mice). Note that these traces are the same from Fig. 1n, but to emphasize the synchronous release phase for quantifications. Data are presented as mean ± SEM. ∗p < 0.05; ∗∗∗∗p < 0.0001.