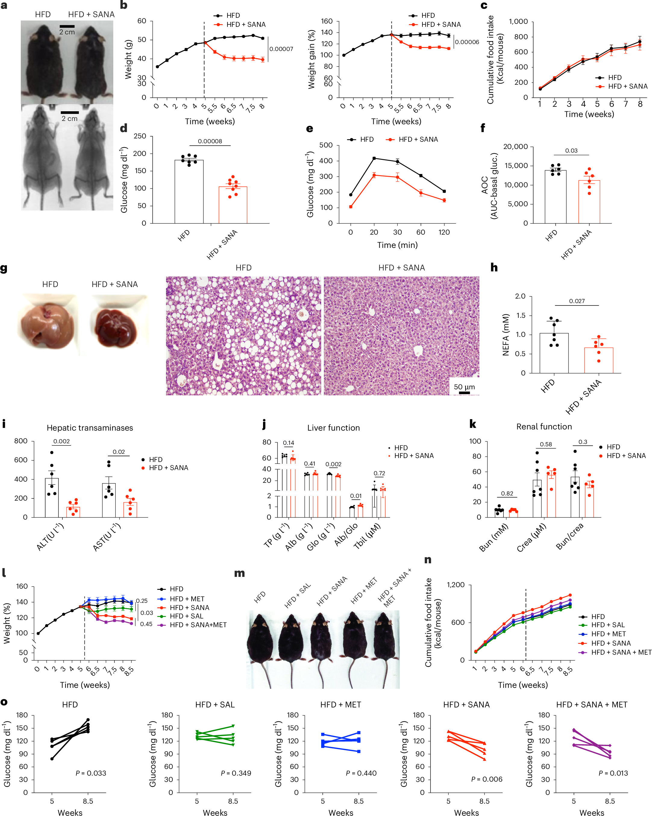
Fig. 3: Treatment of obese mice with SANA promotes weight loss and amelioration of glucose intolerance and liver damage.

Adult (6-month-old) mice treated with SANA (200 mg per kg per day, p.o.) after 5 weeks of a HFD. a, Representative photograph and X-ray image at treatment end. b, Weight gain and percentage of initial weight. n: HFD = 7; HFD + SANA = 8. c, Cumulative food intake during treatment. n = 2 per group. d, Fasting glucose at week 8. n: HFD = 7; HFD + SANA = 8. e,f, GTT at week 8. n: HFD = 6; HFD + SANA = 7 (e) and GTT AOC n = 6 per group (f). g, Liver macroscopic appearance and H&E staining. h, Plasma free fatty acid levels at week 8. n: HFD = 7; HFD + SANA = 6. i–k, Liver ALT and AST plus liver and renal function markers (TP, total protein; ALB, albumin; GLO, total globulins; TBIL, total bilirubin; BUN, blood urea nitrogen) in plasma/serum at week 8. Hepatic transaminases: n = 6 per group; liver function: n: HFD = 6; HFD + SANA = 7; renal function: n: HFD = 7; HFD + SANA = 5. l,m, Percentage of initial weight and representative image of HFD-fed mice treated with SANA or SAL (200 mg per kg per day, p.o.) alone or combined with metformin (MET, 300 mg per kg per day, gavage). n: HFD = 5; HFD + MET = 5; HFD + SANA = 5; HFD + SAL = 4; HFD + SAN + MET = 5. n, Cumulative food intake. n = 2 per group. o, Evolution of fasting glucose. n = 5 per group. Data are the mean ± s.e.m. Statistical analyses used were two-way ANOVA followed by Tukey’s multiple-comparisons test (b, c and l), unpaired two-sided Student’s t-test (d, f and h–k) and paired two-sided Student’s t-test (o).