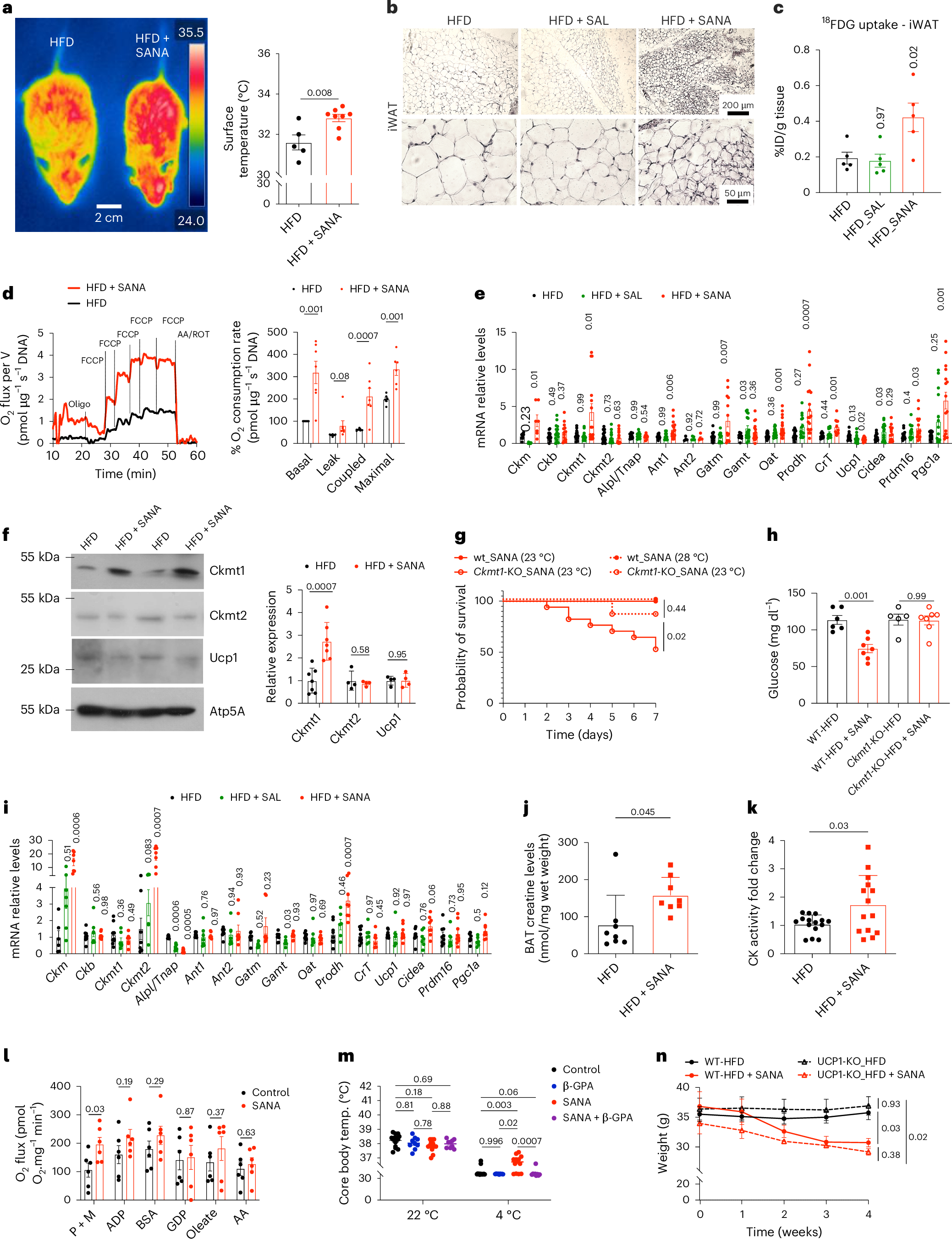
Fig. 5: SANA stimulates mitochondrial respiration, a gene expression signature of creatine-dependent thermogenesis and a UCP1-independent loss of weight.

a–f,i–k, Measurements at 8 weeks of treatment in mice fed with HFD, HFD + SANA or HFD + SAL at 400 mg per kg per day, p.o. a, Thermal images (left), with inguinal surface temperatures quantification (right). n: HFD = 5; HFD + SANA = 8. b, Representative H&E staining of iWAT. c, In vivo 18FDG uptake in iWAT. n = 5 per group. d, Oxygen consumption of adipocytes isolated from iWAT. n = 7 per group. e, Quantitative PCR with reverse transcription (RT–qPCR) analysis of thermogenic markers in iWAT. n: Supplementary Table 1. f, Western blot of iWAT-isolated mitochondria, n = 7 for CKMT1; n = 4 for CKMT2 and UCP1. g, Survival curves for WT and Ckmt1-KO mice treated with HFD + SANA (20 mg per kg per day, s.c.) at 23 °C or 28 °C. n: wt_SANA_23 °C = 6; Ckmt1-KO_SANA_23 °C = 17; wt_SANA_28 °C = 7; Ckmt1-KO_SANA_28 °C = 8. h, Fasting glucose in WT and Ckmt1-KO mice at 28 °C after HFD and SANA or vehicle treatment. n: WT-HFD = 6; WT-HFD + SANA = 7; Ckmt1-KO-HFD = 5; Ckmt1-KO-HFD + SANA = 7. i, RT–qPCR analysis of thermogenic markers in BAT, n: Supplementary Table 1. j, Total creatine levels in BAT measured by mass spectrometry. n = 8 per group. k, Creatine kinase activity in BAT-isolated mitochondria, n: HFD = 15; HFD + SANA = 14. l, Respiration analysis in BAT-isolated mitochondria. n = 6 per group. m, β-GPA treatment (0.4 mg per kg per day, i.p.) in SANA-treated mice for 5 days (20 mg per kg per day, s.c.) before a 3-h cold exposure. n: Control = 14; β-GPA = 9; SANA = 13; SANA + β-GPA = 9. n, Weight gain of UCP1-KO mice treated with SANA (20 mg per kg per day, s.c.) or vehicle daily for 4 weeks. Mice were maintained at thermoneutrality and fed with a HFD 15 weeks before treatment. n = 5 per group. Mitochondrial assays utilized oligomycin (oligo), FCCP (carbonyl cyanide-p-trifluoromethoxyphenylhydrazone), antimycin A (AA), rotenone (ROT), pyruvate (P), malate (M) and fatty acid-free BSA. Data are the mean ± s.e.m. Statistical analyses used were paired two-sided Student’s t-test (a), unpaired two-sided Student’s t-tests (d, f and j–l), one-way ANOVA followed by Bonferroni post hoc for multiple comparisons (c, e and I), two-way ANOVA followed by Tukey’s multiple-comparisons test (h, m and n) and log-rank (Mantel–Cox) test (g). Vertical P values indicate multiple comparisons of each experimental condition versus the control condition (HFD in c, e and i).