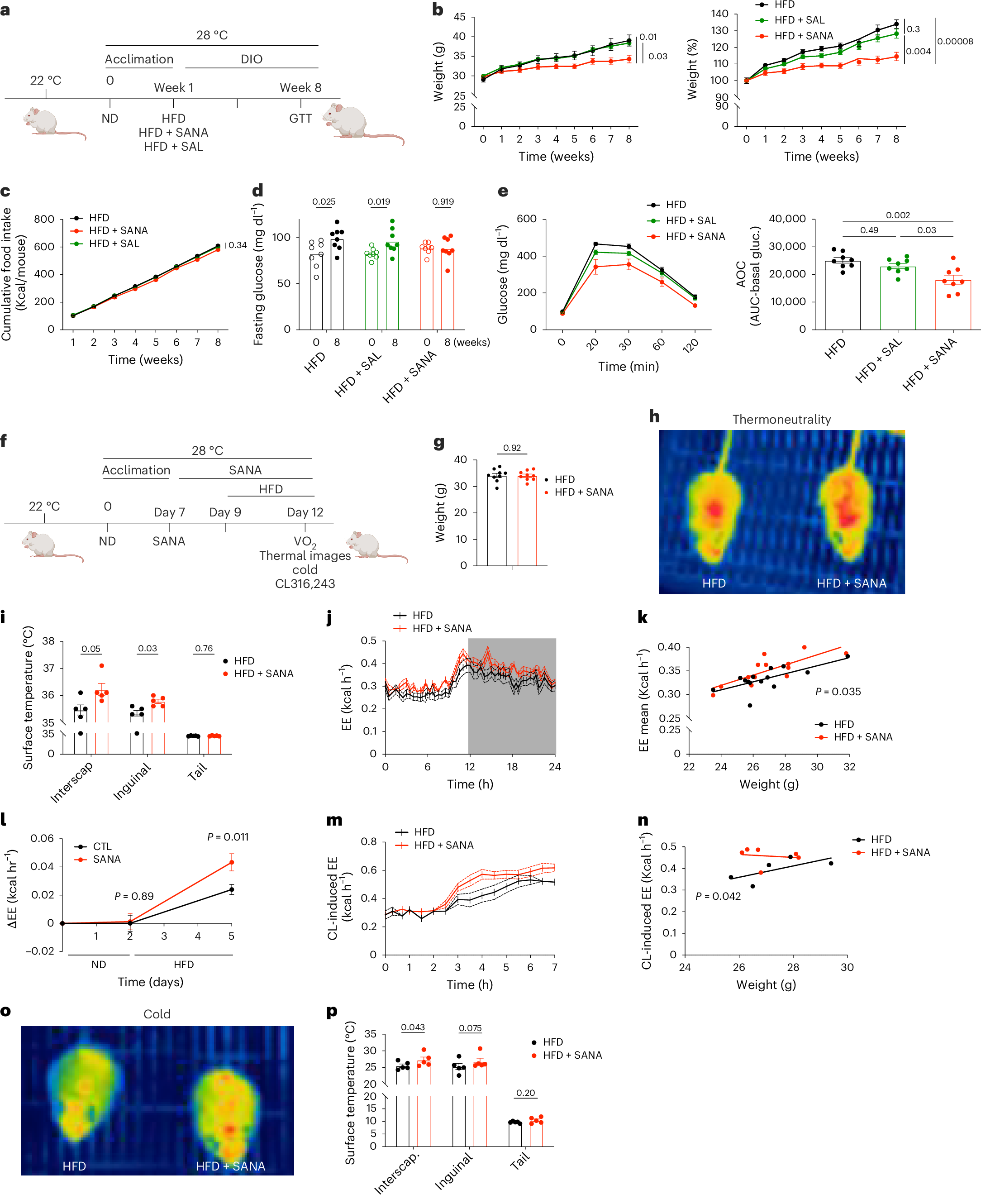
Fig. 6: SANA stimulates energy expenditure and protects against obesity under thermoneutral conditions.

a, Diagram of long‐term treatment: Mice were fed HFD, HFD + SAL or HFD + SANA (20 mg per kg per day, s.c.) for 8 weeks. Created with BioRender.com. b, Weight gain and percentage of initial weight. n: HFD = 13; HFD + SAL = 10; HFD + SANA = 11. c, Cumulative food intake. n = 2 per group. d, Fasting glycaemia at weeks 0 and 8. n = 8 per group. e, GTT (left) and GTT AOC (right) at week 8. n = 8 per group. f, Diagram of acute treatment. Mice were given a HFD with or without SANA (20 mg per kg per day, s.c.) at 28 °C. Created with BioRender.com. g, Body weight. n = 9 per group. h, Representative thermal image of HFD and HFD + SANA mice at the end of the acute treatment. i, Quantification of surface temperature from thermal images. n = 5 per group. j–l, Energy expenditure (EE) evaluations from the acute treatment. n: HFD = 14; HFD + SANA = 13; data were pooled from two independent experiments. j, EE measured over a 24-h period. k, Regression analysis of EE data from j. l, Individual changes in EE during the acute treatment. m,n, EE evaluations of CL316,243-treated mice at the end of the acute treatment. n: HFD = 5; HFD + SANA = 6 (m) EE measurement. n, Regression analysis of EE from m. o,p, Thermoneutral-to-cold (4 °C) challenge. Representative thermal image after 1 h at 4 °C (o). Surface temperature quantification from images (p). n = 5 per group. Data are the mean ± s.e.m. Statistical analyses used were one-way ANOVA followed by Bonferroni post hoc for multiple comparisons (e), two-way ANOVA followed by Tukey’s multiple-comparisons test (b and c), paired two-sided Student’s t-test (d, i and p), unpaired two-sided Student’s t-test (g and l) and ordinary least squares and ANCOVA for regression analyses (k and n).