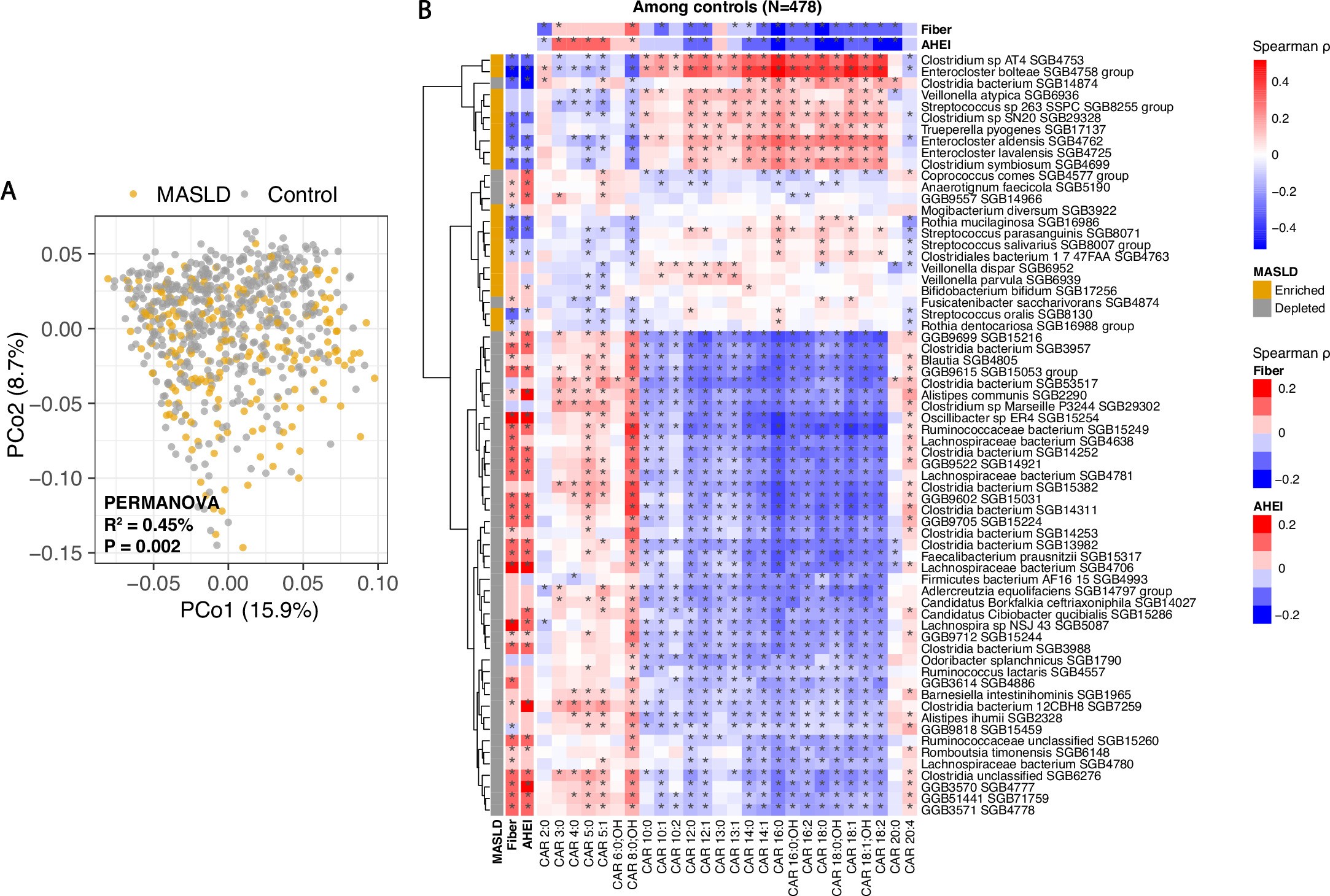
Extended Data Fig. 2: Differences in overall metabolomic profiles in MASLD and correlations between bacteria and acylcarnitines by chain length in controls.

a. The community-level metabolomic abundance in MASLD and controls is depicted by principal coordinates analysis (PCoA) using Bray–Curtis dissimilarity. Multivariable PERMANOVA results (with two-sided p-value) demonstrate distinct metabolomic landscapes between the groups. b. Similar to samples from MASLD, among controls, there were clear clustering patterns between bacteria and acylcarnitines based on chain length and dietary intake. Alternative Healthy Eating Index (AHEI) and fibre represent long-term dietary intake using the cumulative average prior to stool collection (Methods). Cells are coloured by Spearman correlation coefficient. *: PFDR < 0.20, adjusted for multiple comparisons between metabolites.