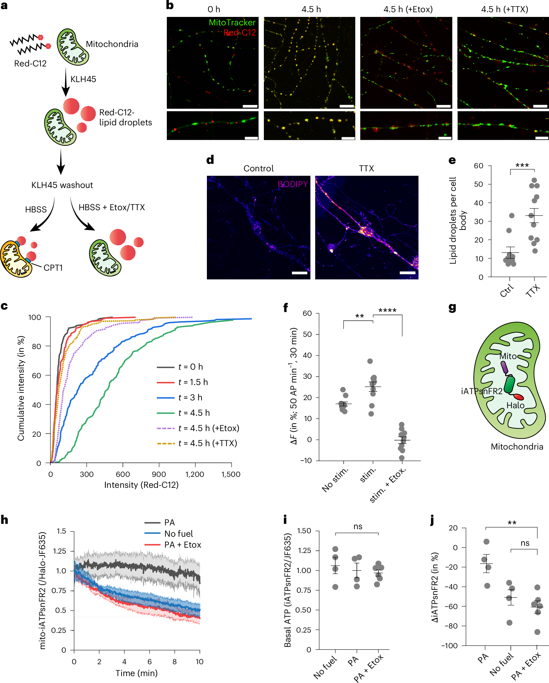
Fig. 3: Synaptic activity and CPT1 facilitate FA transfer to the mitochondrial matrix to sustain ATP levels in neurons.
From: Triglycerides are an important fuel reserve for synapse function in the brain

a, Schematic representation depicting the accumulation of Red-C12 (BODIPY 558/568 C12 FA) in LDs following KLH45 treatment, and subsequent washout with or without etomoxir (Etox). CPT1 and CPT2 (CPT2 not shown) on mitochondrial membranes facilitate the transfer of Red-C12 to the mitochondrial matrix in HBSS media. b, Confocal micrographs showing transfer of Red-C12 to mitochondria within 4.5 h in the absence of external glucose. The presence of etomoxir or TTX in HBSS media inhibits Red-C12 transfer to mitochondria. Scale bars, 10 µm (upper panels) and 5 µm (lower panels). c, Cumulative per cent transfer of Red-C12 to mitochondria at 0 h, 1.5 h, 3 h and 4.5 h after HBSS media change. Dotted lines indicate reduced Red-C12 transfer when etomoxir or TTX was present in HBSS. d, Confocal micrographs of control and TTX-treated (72 h) hippocampal neurons stained with BODIPY. Scale bar, 20 µm. e, Quantification of LD number in the soma of control and TTX-treated neurons. Data are presented as means; error bars, s.e.m. P value (***P = 0.001) was determined using an unpaired samples two-tailed t-test with n = 10 for Ctrl and n = 12 for TTX. f, Quantification of Red-C12 colocalization with MitoTracker Green in neurons subjected to electrical stimulation (50 AP min−1 for 30 min) compared with unstimulated controls. AP, action potential; stim., stimulated; Etox., etomoxir. Etomoxir-treated neurons show reduced Red-C12 colocalization. Data are presented as means; error bars, s.e.m. P values (**P = 0.0053; ****P ≤ 0.0001) were determined using one-way ANOVA with Tukey’s multiple comparison test for n = 10 in each condition. g, Schematic representation of the mitochondrial ATP sensor (iATPsnFR2) with a C-terminal Halo tag, targeted to the mitochondrial matrix by four repeats of the amino-terminal leader sequence, mito/COX8. h, Relative ATP levels (normalized with JF635 for expression) in mito-iATPsnFR2-Halo-expressing hippocampal neurons under different metabolic conditions: no external fuel, palmitic acid (PA) supplementation or CPT1 inhibition (by etomoxir) to PA-induced neurons. i, Basal intensity of iATPsnFR2 under conditions described in h. j, Relative change (%) in ATP levels after 10 min of perfusion with the media described in h. Data in h–j are presented as means; error bars, s.e.m. P values (ns, P > 0.05; **P = 0.006) in i and j were determined using one-way ANOVA with Tukey’s multiple comparison test. Sample sizes in h–j were n = 4 for no fuel and PA conditions, and n = 6 for PA + Etox conditions.