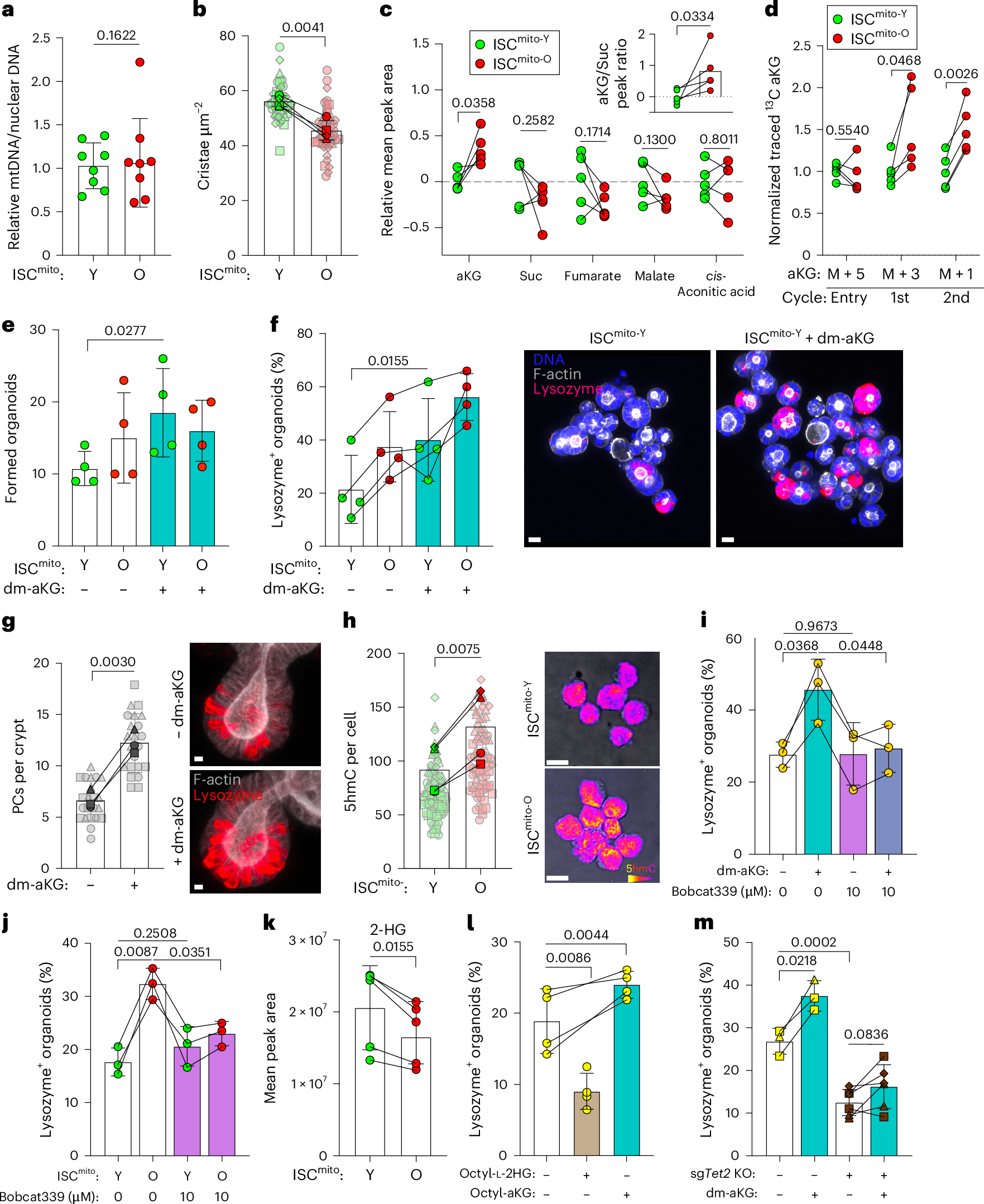
Fig. 2: aKG in ISCmito-O contributes to TET-mediated DNA hydroxymethylation in ISCs, promoting PC emergence.
From: Old mitochondria regulate niche renewal via α-ketoglutarate metabolism in stem cells

a, mtDNA in ISCmito-O(O) and ISCmito-Y (Y) cells. A two-tailed, paired Student’s t-test (n = 8) was used. Data are shown as the mean ± s.d. b, Density of mitochondrial cristae using TEM. A two-tailed, paired Student’s t-test (n = 4) was used. ISCmito-O (O) and ISCmito-Y (Y) cells from four mice (symbol shape). Data are shown as the mean ± s.d.; individual cells are shown in opaque. c, Liquid chromatography–mass spectrometry (LC–MS) analysis of selected TCA cycle intermediates. log2 peak areas relative to ISCsmito-Y are shown. Inset, aKG/Suc. A two-tailed, paired Student’s t-test (n = 5) was used. Data are shown as the mean ± s.d. d, LC–MS analysis of the TCA cycling rate in ISCsmito-O and ISCsmito-Y. aKG at entry (13C5), after the first cycle (13C3) and after second cycle (13C1) was traced from 13C5-glutamine. Peak areas were level-normalized in ISCmito-Y. A two-tailed, paired Student’s t-test (n = 5) was used. Data are shown as the mean ± s.d. e, Niche-independent growth at day 6 of ISCmito-O (O) and ISCmito-Y (Y) supplemented with dm-aKG for 48 h. A two-tailed, paired Student’s t-test (n = 4) was used. Data are the absolute number of organoids shown as the mean ± s.d. f, PC emergence after 48 h of dm-aKG-supplemented, niche-independent growth of ISCmito-O (O) and ISCmito-Y (Y). A two-tailed, paired Student’s t-test (n = 4) was used. Data are shown as the mean ± s.d. Representative images at 48 h (blue, nuclei; magenta, lysozyme; white, phalloidin). g, PC quantification in organoids after 6 days of dm-aKG treatment. Quantification and representative images at 6 days (red, lysozyme; white, phalloidin). A two-tailed, paired Student’s t-test was used (n = 3 mice (symbol shape) with individual crypts (opaque)). Data are shown as the mean ± s.d. h, Nuclear 5hmC in ISCsmito-O (O) and ISCmito-Y (Y). Representative images of cells (yellow, high; purple, low). A two-tailed, paired Student’s t-test (n = 4) was used to compare ISCmito-O (O) and ISCmito-Y (Y) cells from four mice (symbol shape). Data are shown as the mean ± s.d.; individual cells are shown in opaque. i, PC emergence in niche-independent culture of Lgr5-EGFPhi ISCs supplemented with dm-aKG and Bobcat339 for 48 h. A two-tailed, paired Student’s t-test (n = 3) was used. Data are shown as the mean ± s.d. j, PC emergence from ISCsmito-O (O) and ISCsmito-Y (Y) supplemented with Bobcat339 for 48 h. A two-tailed, paired Student’s t-test (n = 3) was used. Data are shown as the mean ± s.d. k, ISCmito-O had decreased 2HG (LC–MS mean peak area; n = 5). A two-tailed, paired Student’s t-test was used. Data are shown as the mean ± s.d. l, PC emergence in niche-independent culture of ISCs supplemented with Octyl-l-2HG or Octyl-aKG for 48 h. A two-tailed, paired Student’s t-test (n = 4) was used. Data are shown as the mean ± s.d. m, PC emergence of lentivirally targeted CRISPR–Cas9 Tet2 knockout (KO) or Scramble (Scr) CD24medSSCmed-sorted cells ± dm-aKG. A two-tailed, paired Student’s t-test (Scr, n = 3; sgTET2 KO, n = 6) was used. Data are shown as the mean ± s.d. from three independent transductions (represented by the shapes and repeated twice per mouse). Scale bar, 5 μm (f,g,h).