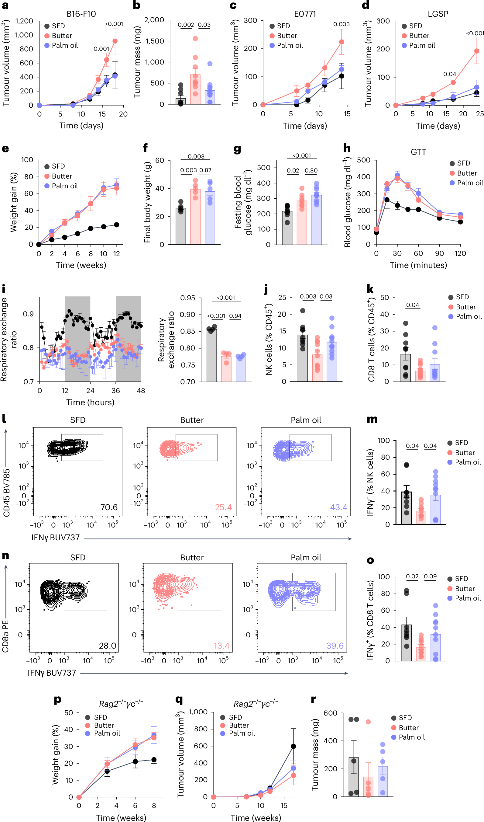
Fig. 2: Anti-tumour immunity in obesity is altered by the source of dietary fat.
From: The source of dietary fat influences anti-tumour immunity in obese mice

a,b, Tumour volumes (a) and endpoint tumour weights (b) of B16-F10 tumours in mice fed HFD derived from butter or palm oil, or a SFD. c,d, Volumes of E0771 (c) and LGSP (d) tumours in mice fed SFD, butter or palm oil. Female mice were used for E0771 and one cohort of B16-F10. e,f, Weight gain (e) and endpoint weight (f) of male mice fed the assigned diet. g,h, Fasting blood glucose (g) and glucose tolerance test (GTT) (h) of mice fed the assigned diet for 10 weeks. i, Hourly (left) and daily average (right) respiratory exchange ratio of mice fed the assigned diet for one week. j–o, Frequency (j,k) and IFNγ expression (l–o) of tumour-infiltrating NK and CD8 T cells in B16-F10 tumours in mice fed SFD, butter or palm oil. p–r, Weight gain on the assigned diet (p), tumour volumes (q) and endpoint tumour weights (r) of B16-F10 tumours in Rag2−/−γc−/− mice. Sample sizes are as follows: in a, SFD n = 18, butter n = 18, palm oil n = 20, pooled from four independent experiments, including experiment in Fig. 1d,g; in b, SFD n = 8, butter n = 9, palm oil n = 10, pooled from two independent experiments; in c, SFD n = 4, butter n = 5, palm oil n = 5; in d, SFD n = 5, butter n = 4, palm oil n = 4; in e and f, n = 5, representative of six independent experiments; in g, SFD n = 10, butter n = 8, palm oil n = 9, combined from two independent experiments; in h, n = 5; in i, n = 4, combined from two independent experiments; in j and k, SFD n = 9, butter n = 10, palm oil n = 10, pooled from two independent experiments; in m and o, SFD n = 8, butter n = 9, palm oil n = 10, pooled from two independent experiments; in p–r, n = 5. In bar graphs, bar height represents the mean; error bars, s.e.m. In line graphs, each data point represents the mean; error bars, s.e.m. Comparisons were made using two-way repeated-measures ANOVA followed by Bonferroni’s multiple comparisons test, or one-way ANOVA followed by Sidak’s multiple comparisons test.