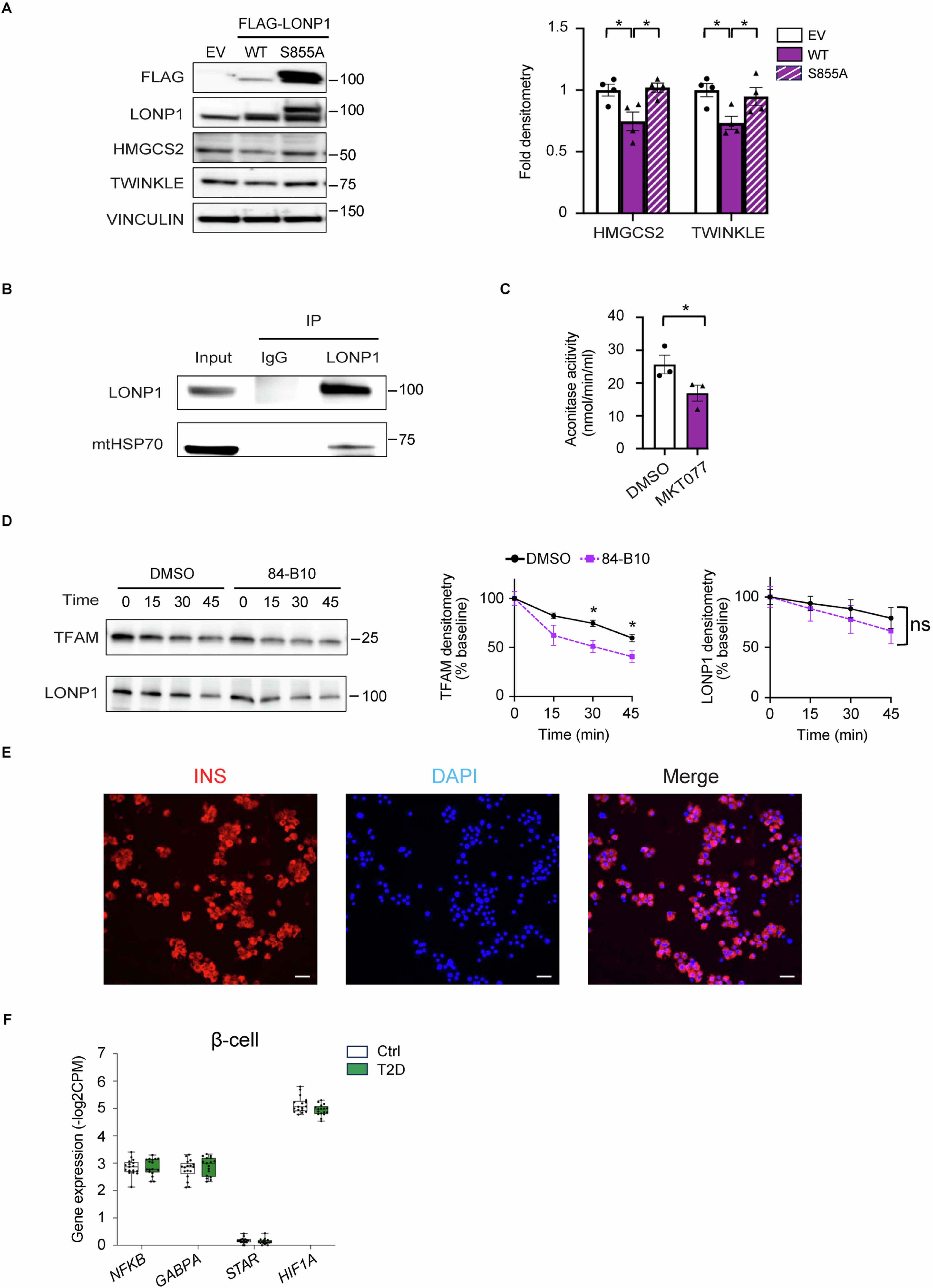
Extended Data Fig. 10: Examination of LONP1 activity, interaction with mtHSP70, pharmacologic activation, and transcriptional regulation in pancreatic β-cells.

(a) Representative WB images (left) and quantification (right) of FLAG-epitope tagged LONP1, total LONP1, HMGCS2, and TWINKLE expression in Min6 β-cells 72 h after transfection with pQCXIP vectors expressing a FLAG-tagged empty vector (EV), wild-type LONP1 (WT), or LONP1 S855A mutant (S855A). VINCULIN serves as a loading control. n = 3 independent experiments/group. (b) Representative WB of lysates of Min6 β-cells following control anti-IgG immunoprecipitation (IP; middle lane) or anti-LONP1 IP (right lane). n = 4 independent experiments/group. (c) Aconitase activity measured in Min6 β-cells exposed to 0.3 μM MKT077 or DMSO for 24 h. n = 3/group. (d) TFAM and LONP1 protein levels visualized by WB (Left) and densitometry (Right) of recombinant purified human TFAM and LONP1 to assess LONP1 protease activity in the presence of 40 μM 84-B10 or vehicle control (DMSO). LONP1 protein levels serve as a reference/loading control. n = 3 independent experiments/group. (e) Immunofluorescence imaging performed in human β-cell enriched pseudoislets, generated by magnetic sorting for the β cell surface marker NTPDase3, following dissociation for cytocentrifugation and imaging, stained for insulin (red) and DAPI (DNA - blue). Scale bars, 50 μm. Representative image of 4 β-cell enriched pseudoislet preparations each from independent human islet donors. (f) Pseudobulk gene expression data of reported transcriptional regulators of LONP1 from β cells of human islet donors with or without T2D by single cell RNA sequencing. Box plots are presented the minimum, first quartile, median, third quartile, maximum, and interquartile range. n = 17 non-diabetic donors, n = 17 donors with T2D. All data in figure are presented mean ± SEM. Statistical analysis: 10 A, 10D, *P < 0.05 by one-way ANOVA followed by Tukey’s multiple comparisons test. 10 C, *P < 0.05 by unpaired two-tailed Student’s t-test.