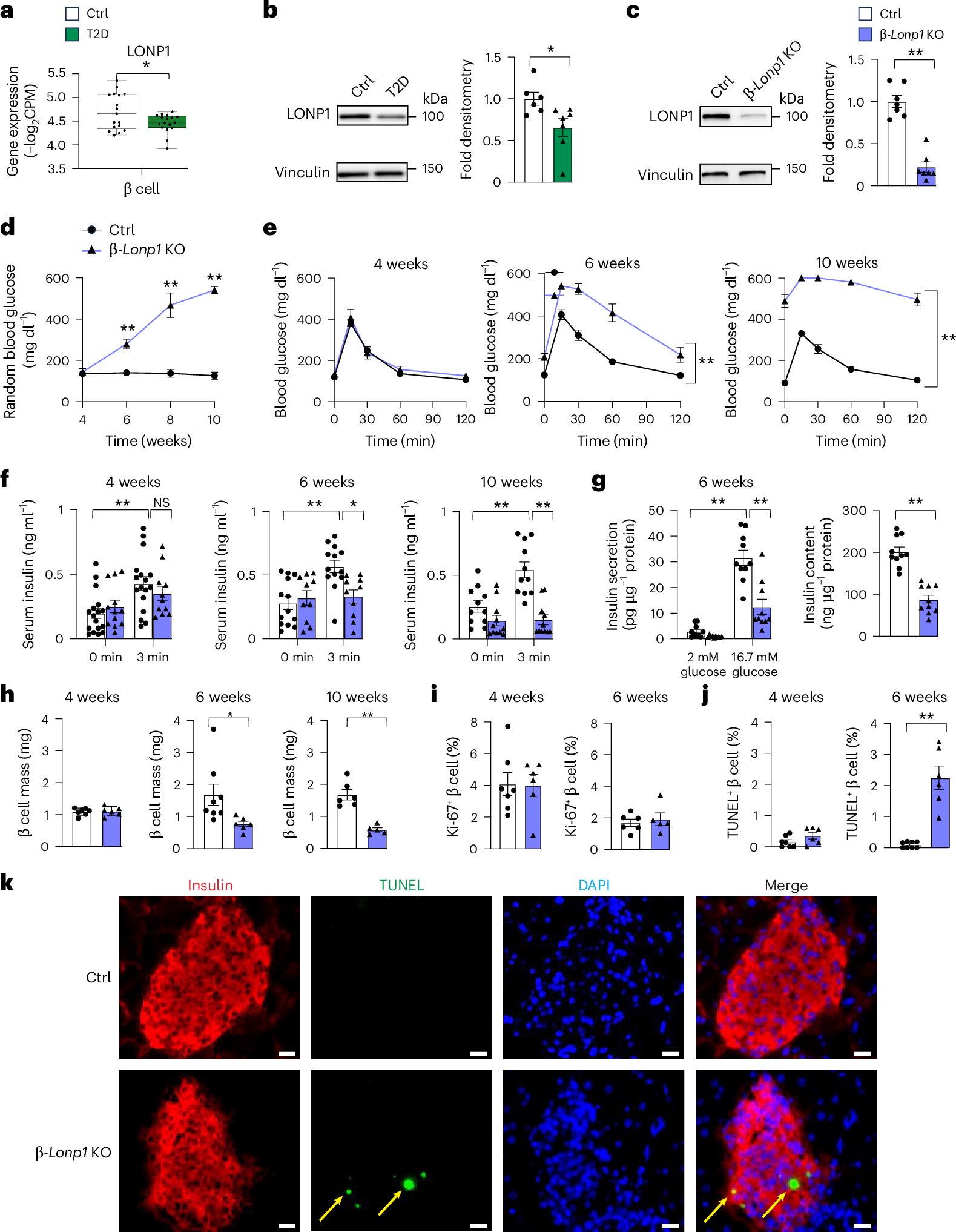
Fig. 2: Pancreatic β-cell-specific LONP1 deficiency leads to hyperglycaemia due to β cell apoptosis and loss of β cell mass.

a, Pseudobulk gene expression data of LONP1 from the β cells of human islet donors with or without T2D using scRNA-seq. n = 17 donors without T2D, n = 17 donors with T2D. The box plots present the minimum, first quartile, median, third quartile, maximum and interquartile range. b, Expression of LONP1 using immunoblotting (left) and protein densitometry (right) in human islets from donors with T2D and Ctrl donors without T2D. n = 6 donors without T2D, n = 7 donors with T2D. c, Expression of LONP1 using immunoblotting (left) and protein densitometry (right) in islets isolated from 4–6-week-old Ctrl and β-Lonp1KO mice. n = 7 mice per group. d, Random blood glucose concentrations from Ctrl and β-Lonp1 KO mice measured between the ages of 4 and 10 weeks. n = 16 Ctrl versus 12 β-Lonp1 KO at 4 weeks; n = 15 Ctrl versus 12 β-Lonp1 KO at 6 weeks; n = 6 Ctrl versus 5 β-Lonp1 KO at 8 weeks; n = 6 Ctrl versus 5 β-Lonp1 KO at 10 weeks. e, Blood glucose concentrations measured during IPGTT from Ctrl and β-Lonp1 littermates at ages 4, 6 and 10 weeks. n = 10 Ctrl versus 8 β-Lonp1 KO at 4 weeks; n = 14 Ctrl versus 11 β-Lonp1 KO at 6 weeks; n = 6 Ctrl versus 5 β-Lonp1 KO at 10 weeks. f, Serum insulin concentrations measured after in vivo glucose stimulation from Ctrl and β-Lonp1 KO mice at ages 4, 6 and 10 weeks. n = 17 Ctrl versus 11 β-Lonp1 at 4 weeks; n = 13 Ctrl versus 10 β-Lonp1 KO at 6 weeks; n = 11 Ctrl versus 11 β-Lonp1 KO at 10 weeks. g, GSIS after static incubation in 2 mM and 16.7 mM glucose (left) and islet insulin content (right), performed in isolated islets of 6-week-old Ctrl and β-Lonp1 KO littermates. n = 10 per group. h, Pancreatic β cell mass measured in Ctrl and β-Lonp1 littermates at ages 4, 6 and 10 weeks. n = 7 Ctrl versus 6 β-Lonp1 KO at 4 weeks; n = 8 Ctrl versus 6 β-Lonp1 KO at 6 weeks; n = 6 Ctrl versus 5 β-Lonp1 KO at 10 weeks. i, Quantification of β cell replication by Ki-67 and insulin immunostaining from pancreatic sections of 4-week-old and 6-week-old Ctrl and β-Lonp1 KO littermates. n = 7 Ctrl versus 6 β-Lonp1 KO at 4 weeks; n = 6 Ctrl versus 5 β-Lonp1 at 6 weeks. j, Quantification of β cell death using TUNEL and insulin immunostaining from pancreatic sections of 4-week-old and 6-week-old Ctrl and β-Lonp1 KO littermates. n = 7 Ctrl versus 6 β-Lonp1 KO at 4 weeks; n = 8 Ctrl versus 6 β-Lonp1 KO at 6 weeks. k, Representative immunofluorescence image from pancreatic sections of 6-week-old Ctrl and β-Lonp1 KO littermates for TUNEL staining. The yellow arrows indicate insulin+TUNEL+ cells. All data are presented as the mean ± s.e.m. a, *P < 0.05 was determined using both an unpaired, two-tailed Student’s t-test and FDR < 5% for multiple testing correction. b,c,h–j, *P < 0.05 and **P < 0.01 were determined using an unpaired, two-tailed Student’s t-test. d–g, *P < 0.05 and **P < 0.01 were determined using a one-way analysis of variance (ANOVA) followed by a Tukey’s multiple comparisons test. k, Scale bar, 50 μm. DAPI, 4′,6-diamidino-2-phenylindole; NS, not significant.