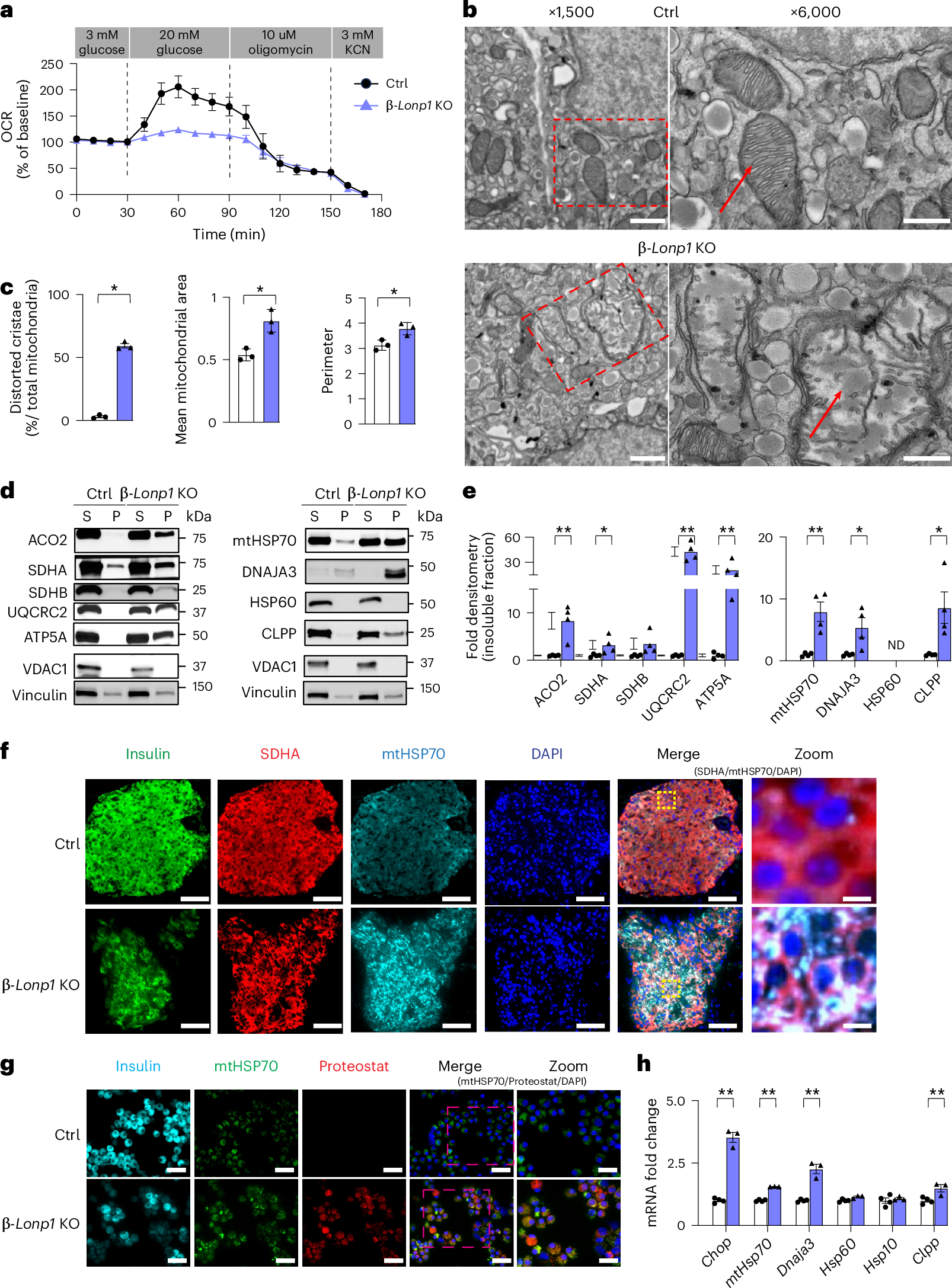
Fig. 3: Deficiency of LONP1 results in impaired mitochondrial respiration, accumulation of misfolded mitochondrial proteins and activation of the UPRmt in β cells.

a, Oxygen consumption rate (OCR) measured after exposure to 3 mM glucose, 20 mM glucose, 10 μM oligomycin and 3 mM KCN in isolated islets from 6-week-old littermate Ctrl and β-Lonp1 KO mice. n = 3 mice per group. b, Representative TEM images from the β cells of 6-week-old Ctrl and β-Lonp1 KO mice. The red rectangle with the dashed outline on the left highlights the focused area of mitochondria on the right. The red arrow denotes mitochondria. n = 3 mice per group. c, Quantification of TEM images of mitochondria (~100 independent mitochondria scored per animal) with distorted cristae, mitochondrial area and mitochondrial perimeter in the β cells of 6-week-old Ctrl and β-Lonp1 KO mice. n = 3 per group. d,e, Representative immunoblotting images (d) and quantification of mitochondrial insoluble proteins (normalized to vinculin) (e) from 6-week-old Ctrl and β-Lonp1 KO mice. VDAC1 serves as a soluble mitochondrial protein loading control. Vinculin serves as a loading control for both soluble and insoluble fractions. n = 4 per group. f, Representative immunofluorescence image (n = 4 per group) depicting mtHSP70 expression and localization from pancreatic sections of 6-week-old Ctrl mice and β-Lonp1 littermates. The yellow boxes in the merged image are visualized at higher magnification (zoom, far right). g, Representative immunofluorescence image (n = 3 per group) depicting Proteostat visualization of protein aggregates and colocalization with mtHSP70 in the islets of 6-week-old Ctrl mice and β-Lonp1 KO littermates. The pink dashed boxes in the merged image denote regions visualized at higher magnification (zoom, far right). h, Quantitative PCR with reverse transcription (RT–qPCR) of markers of the UPRmt from RNA isolated from 6-week-old Ctrl and β-Lonp1 KO islets. n = 4 Ctrl versus 3 β-Lonp1 KO. All data are presented as the mean ± s.e.m. c,e,h, *P < 0.05 and **P < 0.01 were determined using an unpaired, two-tailed Student’s t-test. b, Scale bar (left), 2 μm; scale bar (right), 500 nm. f, Scale bar (insulin, SDHA, mtHSP70, DAPI, merge), 50 μm; scale bar (zoomed image), 6.25 μm. g, Scale bar (insulin, mtHSP70, Proteostat, merge), 12.5 μm; scale bar (zoomed image), 8.5 μm.