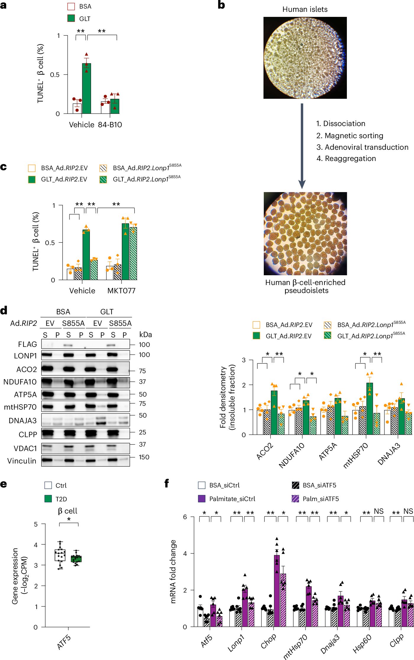
Fig. 7: LONP1 promotes human β cell survival and is transcriptionally regulated by ATF5 after GLT.

a, Quantification of TUNEL staining for β cell apoptosis in human islets after exposure to BSA or GLT together with DMSO or 40 μM of the LONP1 activator 84-B10 for 48 h. n = 3 independent human islet donors per group. b, Schematic diagram illustrating the generation of human β-cell-enriched pseudoislets. c, Quantification of TUNEL staining for β cell apoptosis in human β-cell-enriched pseudoislets 7 days after adenoviral transduction with RIP2-driven EV (Ad.RIP2.EV) or the protease-deficient Lonp1S855A mutant (Ad.RIP2.Lonp1S855A), followed by exposure to BSA or GLT for the final 48 h, and DMSO or 1 μM MKT077 for the final 24 h. n = 3 independent human islet donors per group. d, Representative immunoblots (left) of mitochondrial proteins from the soluble and insoluble fractions of human β-cell-enriched pseudoislets 8 days after Ad.RIP2.EV or Ad.RIP2.Lonp1S855A transduction, exposed to BSA or GLT for the final 72 h. Quantification of mitochondrial insoluble proteins using densitometry (normalized to vinculin) is shown in the graph on the right. VDAC1 serves as a soluble mitochondrial protein loading control. Vinculin serves as a loading control for both soluble and insoluble fractions. n = 4 independent islet donors per group. e, Pseudobulk gene expression of ATF5 from the β cells of human islet donors with or without T2D using scRNA-seq. The box plots present the minimum, first quartile, median, third quartile, maximum and interquartile range. n = 17 donors without T2D, n = 17 donors with T2D. f, RT–qPCR of Atf5 and markers of the UPRmt from RNA isolated from Min6 β cells 72 h after transfection with siATF5 or siCtrl, and exposure to 0.5 mM palmitate or BSA control for the final 48 h. n = 6 per group. All data are presented as the mean ± s.e.m. a,c,d,f, *P < 0.05 and **P < 0.01 were determined using a one-way ANOVA followed by Tukey’s multiple comparisons test. e, *P < 0.05 was determined using both an unpaired, two-tailed Student’s t-test and FDR < 5% for multiple testing correction.