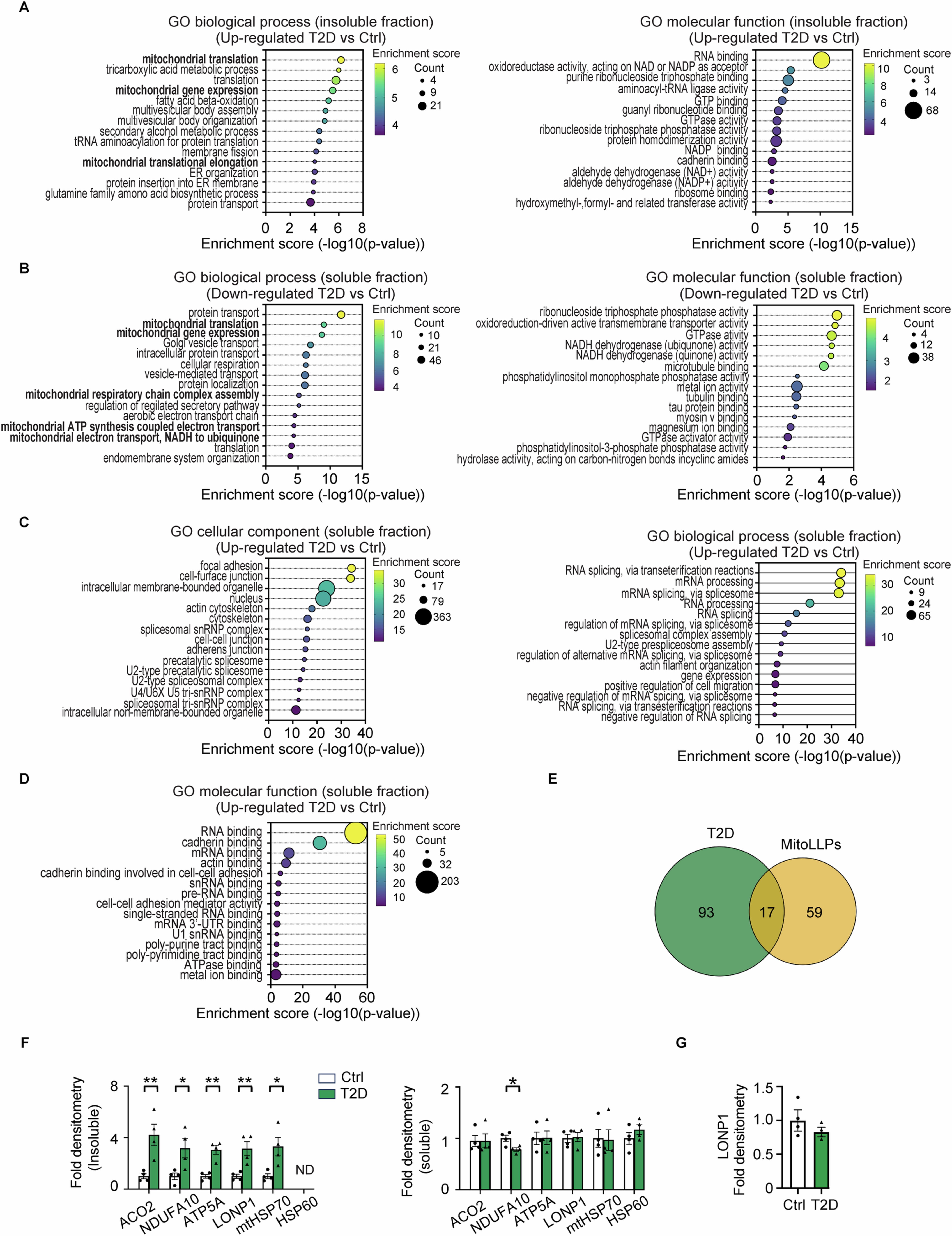
Extended Data Fig. 1: Pathway analyses of quantitative proteomics of soluble and insoluble fractions from human islet donors with or without T2D.

(a) GO biological process (left) and molecular function (right) analysis of significantly upregulated insoluble proteins from human islet donors with T2D compared to non-diabetic controls. n = 4 independent islet donors/group. (b) GO biological process (left) and molecular function (right) analysis of significantly downregulated insoluble proteins from human islet donors with T2D compared to non-diabetic controls. n = 4 independent islet donors/group. (c) GO cellular component (left) and biological process (right) analysis of significantly upregulated soluble proteins from human islet donors with T2D compared to non-diabetic controls. n = 4 independent islet donors/group. (d) GO molecular function analysis of significantly upregulated soluble proteins from human islet donors with T2D compared to non-diabetic controls. n = 4 independent islet donors/group. (e) Venn diagram displaying the overlap between differentially enriched mitochondrial proteins from the insoluble fraction of human islets from donors with T2D and experimentally validated mitochondrial long-lived proteins42. (f) Quantification of protein expression of insoluble fraction (left) and soluble fraction (right) by densitometry from studies in Fig. 1f as fold change compared to control of insoluble and soluble protein expression normalized to VINCULIN. n = 4 independent human islet donors/group. *P < 0.05 by unpaired two-tailed Student’s t-test. (g) LONP1 protein densitometry (normalized to VINCULIN) in human islets only from donors with T2D and non-diabetic control donors used for TMT-MS studies. n = 4 independent human islet donors/group. Data are presented as mean ± SEM. Statistical analysis: 1A-D *P < 0.05 by hypergeometric test followed by multiple hypothesis testing using false discovery rate (FDR)-corrected P values (FDR < 0.05).