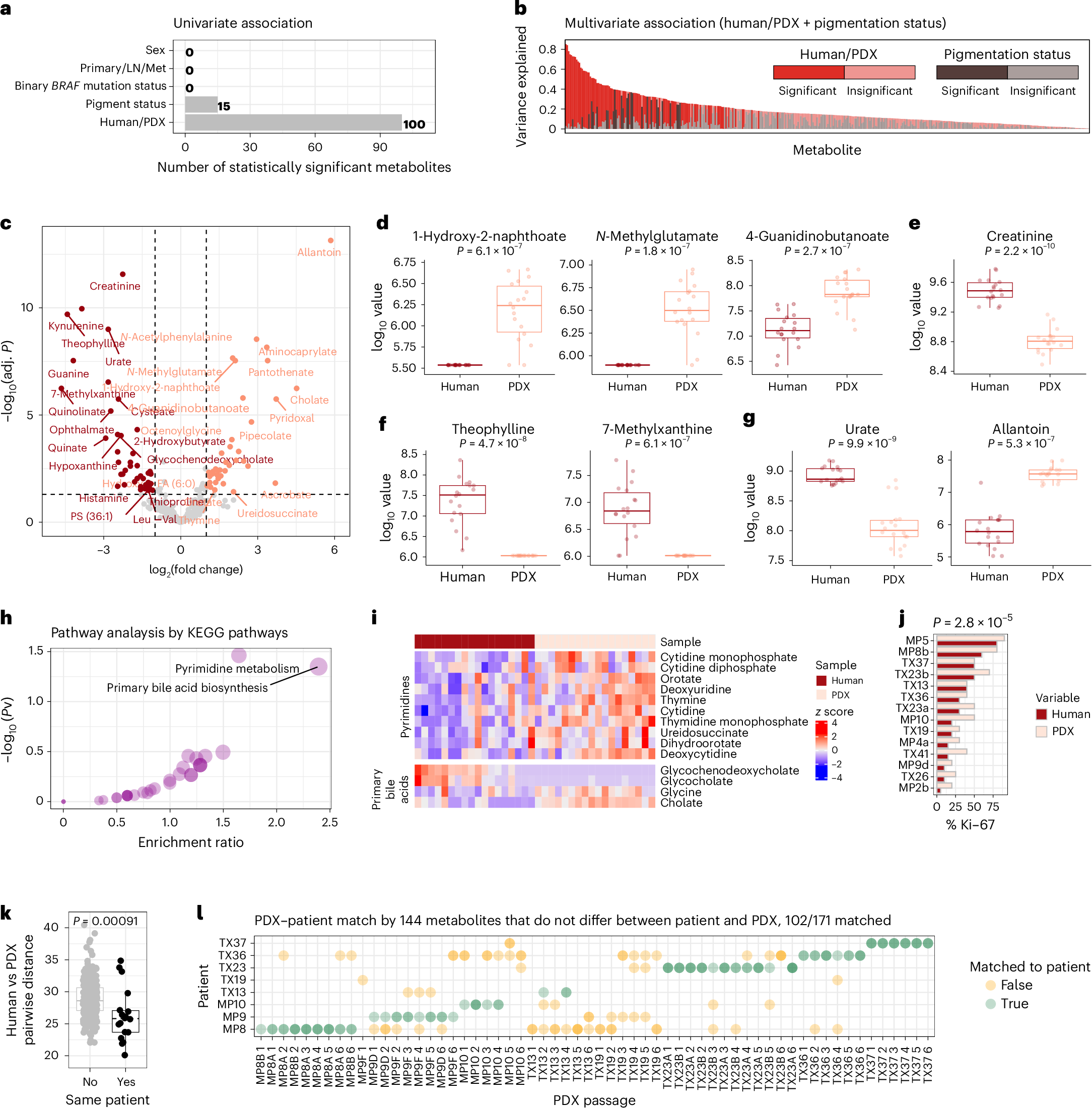
Fig. 2: Patient tumour xenotransplantation is associated with characteristic metabolic alterations.
From: Conservation and divergence of metabolic phenotypes between patient tumours and matched xenografts

a, Univariate association between metabolite levels and tumour type or clinical features. Primary/LN/met, primary, lymph node or met; human/PDX, human or PDX. b, Partition of variance explained in a multivariate model predicting metabolite levels from human/PDX sample type and pigmentation status. c, Volcano plot of metabolites exhibiting different levels in patient and paired P1 PDXs. d–g, Selected metabolites with prominent differences between patient and PDX, including microbiota-derived metabolites (d), dietary metabolites (f) and physiology-specific metabolites (e,g). h, Pathway analysis of altered metabolites. i, Heatmap of altered metabolites in enriched pathways. j, Percentage KI-67 staining compared between patient tumours and PDXs of the same origin. The indicated P value was obtained through a two-sided paired t-test. k, Pairwise Euclidean distance between human tumours and PDXs from the same or different patients, calculated on the basis of all metabolites. l, Matching PDX to patient by minimal pairwise Euclidean distance from 144 species-agnostic metabolites. For d–g and k, central lines indicate the median value, and boxplots represent the interquartile range (IQR) with whiskers extending to the smallest and largest values within 1.5 times the IQR. Mann–Whitney tests were performed to calculate P values, as described in Methods. n = 36 (18 pairs of matched patient tumour and PDX) for a–i; n = 28 (14 pairs) for j; n = 199 (11 patient tumours and 188 PDXs for k and l, see also Extended Data Figure 3c for details).